Suppr超能文献

高三尖杉酯碱通过IL-6/JAK1/STAT3信号通路诱导吉非替尼耐药肺癌细胞凋亡并抑制STAT3。

Homoharringtonine induces apoptosis and inhibits STAT3 via IL-6/JAK1/STAT3 signal pathway in Gefitinib-resistant lung cancer cells.

作者信息

Cao Wei, Liu Ying, Zhang Ran, Zhang Bo, Wang Teng, Zhu Xianbing, Mei Lin, Chen Hongbo, Zhang Hongling, Ming Pinghong, Huang Laiqiang

机构信息

1] School of Life Sciences, Tsinghua University, Beijing, 100084, China [2] The Shenzhen Key Laboratory of Gene and Antibody Therapy, State Key Laboratory of Health Science and Technology (prep), Center for Biotechnology &Biomedicine and Division of Life &Health Sciences, Graduate School at Shenzhen, Tsinghua University, Shenzhen, Guangdong, 518055, China.

1] The Shenzhen Key Laboratory of Gene and Antibody Therapy, State Key Laboratory of Health Science and Technology (prep), Center for Biotechnology &Biomedicine and Division of Life &Health Sciences, Graduate School at Shenzhen, Tsinghua University, Shenzhen, Guangdong, 518055, China [2] School of Basic Medical Sciences, Hubei University of Medicine, Shiyan, 442000, Hubei, China.

出版信息

Sci Rep. 2015 Jul 13;5:8477. doi: 10.1038/srep08477.

Abstract

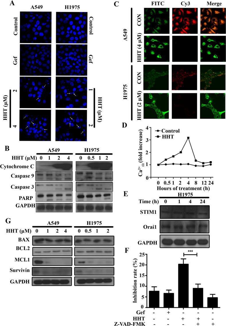
Tyrosine kinase inhibitors (TKIs) are mostly used in non-small cell lung cancer (NSCLC) treatment. Unfortunately, treatment with Gefitinib for a period of time will result in drug resistance and cause treatment failure in clinic. Therefore, exploring novel compounds to overcome this resistance is urgently required. Here we investigated the antitumor effect of homoharringtonine (HHT), a natural compound extracted from Cephalotaxus harringtonia, on Gefitinib-resistant NSCLC cell lines in vitro and in vivo. NCI-H1975 cells with EGFR T790M mutation are more sensitive to HHT treatment compared with that of A549 cells with wild type EGFR. HHT inhibited cells growth, cell viability and colony formation, as well as induced cell apoptosis through mitochondria pathway. Furthermore, we explored the mechanism of HHT inhibition on NSCLC cells. Higher level of interleukin-6 (IL-6) existed in lung cancer patients and mutant EGFR and TGFβ signal requires the upregulation of IL-6 through the gp130/JAK pathway to overactive STAT3, an oncogenic protein which has been considered as a potential target for cancer therapy. HHT reversiblely inhibited IL-6-induced STAT3 Tyrosine 705 phosphorylation and reduced anti-apoptotic proteins expression. Gefitinib-resistant NSCLC xenograft tests also confirmed the antitumor effect of HHT in vivo. Consequently, HHT has the potential in Gefitinib-resistant NSCLC treatment.

摘要

酪氨酸激酶抑制剂(TKIs)主要用于非小细胞肺癌(NSCLC)的治疗。不幸的是,使用吉非替尼治疗一段时间后会产生耐药性,并导致临床治疗失败。因此,迫切需要探索新的化合物来克服这种耐药性。在此,我们研究了从三尖杉中提取的天然化合物高三尖杉酯碱(HHT)对吉非替尼耐药的NSCLC细胞系的体内外抗肿瘤作用。与具有野生型EGFR的A549细胞相比,具有EGFR T790M突变的NCI-H1975细胞对HHT治疗更敏感。HHT抑制细胞生长、细胞活力和集落形成,并通过线粒体途径诱导细胞凋亡。此外,我们探讨了HHT抑制NSCLC细胞的机制。肺癌患者体内白细胞介素-6(IL-6)水平较高,突变型EGFR和TGFβ信号需要通过gp130/JAK途径上调IL-6以激活致癌蛋白STAT3,STAT3被认为是癌症治疗的潜在靶点。HHT可逆地抑制IL-6诱导的STAT3酪氨酸705磷酸化,并降低抗凋亡蛋白的表达。吉非替尼耐药的NSCLC异种移植试验也证实了HHT在体内的抗肿瘤作用。因此,HHT在吉非替尼耐药的NSCLC治疗中具有潜力。

https://cdn.ncbi.nlm.nih.gov/pmc/blobs/f2e1/4499885/ec80f98962ec/srep08477-f1.jpg

文献AI研究员

20分钟写一篇综述,助力文献阅读效率提升50倍。

立即体验

用中文搜PubMed

大模型驱动的PubMed中文搜索引擎

马上搜索

文档翻译

学术文献翻译模型,支持多种主流文档格式。

立即体验