Suppr超能文献

Bmsei功能丧失导致收缩性突变家蚕(Bombyx mori)出现热敏性癫痫。

Functional Loss of Bmsei Causes Thermosensitive Epilepsy in Contractile Mutant Silkworm, Bombyx mori.

作者信息

Nie Hongyi, Cheng Tingcai, Huang Xiaofeng, Zhou Mengting, Zhang Yinxia, Dai Fangyin, Mita Kazuei, Xia Qingyou, Liu Chun

机构信息

1] State Key Laboratory of Silkworm Genome Biology, Chongqing 400716, China [2] the Key Sericultural Laboratory of the Ministry of Agriculture, Southwest University, Chongqing 400716, China [3] College of Bio-Technology, Southwest University, Chongqing 400716, China [4] College of Bee Science, Fujian Agriculture and Forestry University, Fujian Fuzhou 350002, China.

1] State Key Laboratory of Silkworm Genome Biology, Chongqing 400716, China [2] the Key Sericultural Laboratory of the Ministry of Agriculture, Southwest University, Chongqing 400716, China [3] College of Bio-Technology, Southwest University, Chongqing 400716, China.

出版信息

Sci Rep. 2015 Jul 22;5:12308. doi: 10.1038/srep12308.

Abstract

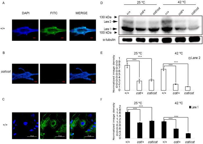
The thermoprotective mechanisms of insects remain largely unknown. We reported the Bombyx mori contractile (cot) behavioral mutant with thermo-sensitive seizures phenotype. At elevated temperatures, the cot mutant exhibit seizures associated with strong contractions, rolling, vomiting, and a temporary lack of movement. We narrowed a region containing cot to ~268 kb by positional cloning and identified the mutant gene as Bmsei which encoded a potassium channel protein. Bmsei was present in both the cell membrane and cytoplasm in wild-type ganglia but faint in cot. Furthermore, Bmsei was markedly decreased upon high temperature treatment in cot mutant. With the RNAi method and injecting potassium channel blockers, the wild type silkworm was induced the cot phenotype. These results demonstrated that Bmsei was responsible for the cot mutant phenotype and played an important role in thermoprotection in silkworm. Meanwhile, comparative proteomic approach was used to investigate the proteomic differences. The results showed that the protein of Hsp-1 and Tn1 were significantly decreased and increased on protein level in cot mutant after thermo-stimulus, respectively. Our data provide insights into the mechanism of thermoprotection in insect. As cot phenotype closely resembles human epilepsy, cot might be a potential model for the mechanism of epilepsy in future.

摘要

昆虫的热保护机制在很大程度上仍然未知。我们报道了家蚕收缩型(cot)行为突变体,其具有热敏性癫痫发作表型。在高温下,cot突变体表现出与强烈收缩、翻滚、呕吐以及暂时缺乏运动相关的癫痫发作。我们通过定位克隆将包含cot的区域缩小至约268 kb,并鉴定出突变基因为Bmsei,它编码一种钾通道蛋白。Bmsei在野生型神经节的细胞膜和细胞质中均有表达,但在cot中表达较弱。此外,在cot突变体中高温处理后Bmsei明显减少。通过RNA干扰方法和注射钾通道阻滞剂,野生型蚕被诱导出cot表型。这些结果表明Bmsei导致了cot突变体表型,并在家蚕的热保护中发挥重要作用。同时,采用比较蛋白质组学方法研究蛋白质组差异。结果表明,热刺激后,cot突变体中Hsp-1和Tn1的蛋白质水平分别显著降低和升高。我们的数据为昆虫热保护机制提供了见解。由于cot表型与人类癫痫非常相似,cot可能是未来癫痫机制的潜在模型。

https://cdn.ncbi.nlm.nih.gov/pmc/blobs/fd7e/4510522/763f68a71770/srep12308-f1.jpg

文献AI研究员

20分钟写一篇综述,助力文献阅读效率提升50倍。

立即体验

用中文搜PubMed

大模型驱动的PubMed中文搜索引擎

马上搜索

文档翻译

学术文献翻译模型,支持多种主流文档格式。

立即体验