Suppr超能文献

miR-203通过调控RAB22A在骨肉瘤中发挥肿瘤抑制基因的作用。

miR-203 Acts as a Tumor Suppressor Gene in Osteosarcoma by Regulating RAB22A.

作者信息

Yang Dawei, Liu Guangpeng, Wang Kunzheng

机构信息

Department of Orthopedics, The Second Affiliated Hospital of Xi'an Jiaotong University, Xi'an, 710004, Shan xi, China; Department of Orthopedics, The Fourth Hospital of Harbin Medical University, Harbin 150001, Heilongjiang, China.

Department of Plastic and Reconstructive Surgery, Shanghai Tenth People's Hospital Tongji University School of Medicine, Shanghai, 200011, China.

出版信息

PLoS One. 2015 Sep 18;10(9):e0132225. doi: 10.1371/journal.pone.0132225. eCollection 2015.

Abstract

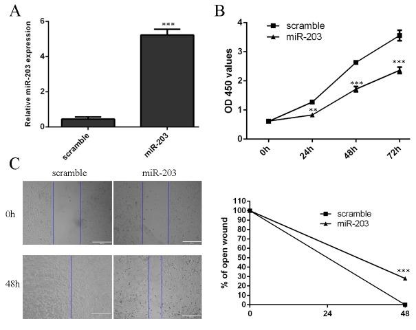
microRNAs (miRNAs), small noncoding RNAs of 19-25 nt, play an important roles in the pathological processes of tumorigenesis. The object of this study was to study the expression and function of miR-203 and to found its target gene in osteosarcoma. In our study, we found the expression level of miR-203 was significantly downregulated in osteosarcoma cell lines and tissues. In addition, overexpression of miR-203 inhibited the osteosarcoma cell proliferation and migration and inhibited Mesenchymal-to-Epithelial reversion Transition (MErT). Moreover, we identified RAB22A as a direct target of miR-203 and RAB22A overexpression blocks the roles of miR-203 in osteosarcoma cell. Furthermore, we demonstrated that RAB22A expression was upregulated in human osteosarcoma cell lines and tissues. Take together, our results demonstrated that miR-203 act as a tumor suppressor miRNA through regulating RAB22A expression and suggested its involvement in osteosarcoma progression and carcinogenesis.

摘要

微小RNA(miRNA)是一类长度为19 - 25个核苷酸的小型非编码RNA,在肿瘤发生的病理过程中发挥着重要作用。本研究的目的是研究miR - 203在骨肉瘤中的表达及功能,并寻找其靶基因。在我们的研究中,发现miR - 203在骨肉瘤细胞系和组织中的表达水平显著下调。此外,miR - 203的过表达抑制了骨肉瘤细胞的增殖和迁移,并抑制了间充质-上皮逆转转变(MErT)。而且,我们鉴定出RAB22A是miR - 203的直接靶标,RAB22A的过表达阻断了miR - 203在骨肉瘤细胞中的作用。此外,我们还证明RAB22A在人骨肉瘤细胞系和组织中的表达上调。综上所述,我们的结果表明miR - 203通过调节RAB22A的表达发挥肿瘤抑制性miRNA的作用,并提示其参与了骨肉瘤的进展和致癌过程。

https://cdn.ncbi.nlm.nih.gov/pmc/blobs/1fea/4575138/7eda003969c2/pone.0132225.g001.jpg

文献AI研究员

20分钟写一篇综述,助力文献阅读效率提升50倍。

立即体验

用中文搜PubMed

大模型驱动的PubMed中文搜索引擎

马上搜索

文档翻译

学术文献翻译模型,支持多种主流文档格式。

立即体验