Suppr超能文献

铜绿假单胞菌lasI/rhlI群体感应基因促进巨噬细胞的吞噬作用以及水通道蛋白9向巨噬细胞前端和后端区域的重新分布。

Pseudomonas aeruginosa lasI/rhlI quorum sensing genes promote phagocytosis and aquaporin 9 redistribution to the leading and trailing regions in macrophages.

作者信息

Holm Angelika, Karlsson Thommie, Vikström Elena

机构信息

Department of Clinical and Experimental Medicine, Faculty of Medicine and Health Sciences, Linköping University Linköping, Sweden.

出版信息

Front Microbiol. 2015 Sep 3;6:915. doi: 10.3389/fmicb.2015.00915. eCollection 2015.

Abstract

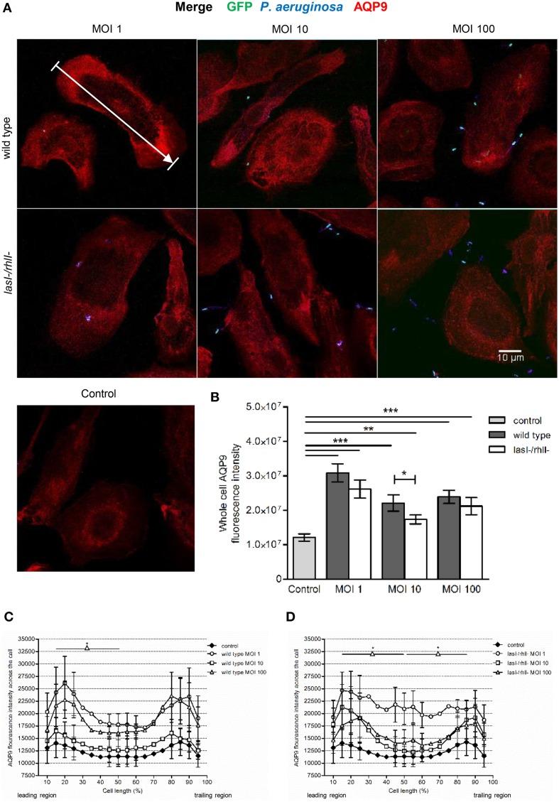
Pseudomonas aeruginosa controls production of its multiple virulence factors and biofilm development via the quorum sensing (QS) system. QS signals also interact with and affect the behavior of eukaryotic cells. Host water homeostasis and aquaporins (AQP) are essential during pathological conditions since they interfere with the cell cytoskeleton and signaling, and hereby affect cell morphology and functions. We investigated the contribution of P. aeruginosa QS genes lasI/rhlI to phagocytosis, cell morphology, AQP9 expression, and distribution in human macrophages, using immunoblotting, confocal, and nanoscale imaging. Wild type P. aeruginosa with a functional QS system was a more attractive prey for macrophages than the lasI/rhlI mutant lacking the production of QS molecules, 3O-C12-HSL, and C4-HSL, and associated virulence factors. The P. aeruginosa infections resulted in elevated AQP9 expression and relocalization to the leading and trailing regions in macrophages, increased cell area and length; bacteria with a functional QS system lasI/rhlI achieved stronger responses. We present evidence for a new role of water fluxes via AQP9 during bacteria-macrophage interaction and for the QS system as an important stimulus in this process. These novel events in the interplay between P. aeruginosa and macrophages may influence on the outcome of infection, inflammation, and development of disease.

摘要

铜绿假单胞菌通过群体感应(QS)系统控制其多种毒力因子的产生和生物膜的形成。QS信号也与真核细胞相互作用并影响其行为。宿主水稳态和水通道蛋白(AQP)在病理状态下至关重要,因为它们会干扰细胞骨架和信号传导,从而影响细胞形态和功能。我们使用免疫印迹、共聚焦和纳米级成像技术,研究了铜绿假单胞菌QS基因lasI/rhlI对人巨噬细胞吞噬作用、细胞形态、AQP9表达及分布的影响。与缺乏QS分子3O-C12-HSL和C4-HSL及相关毒力因子产生的lasI/rhlI突变体相比,具有功能性QS系统的野生型铜绿假单胞菌对巨噬细胞更具吸引力。铜绿假单胞菌感染导致巨噬细胞中AQP9表达升高并重新定位于前端和后端区域,细胞面积和长度增加;具有功能性QS系统lasI/rhlI的细菌引起的反应更强。我们提供了证据,证明在细菌与巨噬细胞相互作用过程中,水通过AQP9流动具有新的作用,且QS系统是这一过程中的重要刺激因素。铜绿假单胞菌与巨噬细胞相互作用中的这些新事件可能会影响感染、炎症和疾病发展的结果。

https://cdn.ncbi.nlm.nih.gov/pmc/blobs/339b/4558532/e819de8fb4dd/fmicb-06-00915-g0002.jpg

文献AI研究员

20分钟写一篇综述,助力文献阅读效率提升50倍。

立即体验

用中文搜PubMed

大模型驱动的PubMed中文搜索引擎

马上搜索

文档翻译

学术文献翻译模型,支持多种主流文档格式。

立即体验