Suppr超能文献

肾移植受者中调节性T细胞、辅助性T细胞17和炎性细胞因子之间的失衡。

The imbalance between Tregs, Th17 cells and inflammatory cytokines among renal transplant recipients.

作者信息

Ma Liang, Zhang Huimao, Hu Kebang, Lv Guoyue, Fu Yaowen, Ayana Desalegn Admassu, Zhao Pingwei, Jiang Yanfang

机构信息

Genetic Diagnosis Center, The First Hospital of Jilin University, Changchun, 130021, China.

Department of Gastroenterology, The First People's Hospital of Changzhou, Third Affiliated Hospital of Suzhou University, Changzhou, Jiangsu, 213003, China.

出版信息

BMC Immunol. 2015 Sep 23;16:56. doi: 10.1186/s12865-015-0118-8.

Abstract

BACKGROUND

A significant barrier to organ transplantation is the cellular rejection that occurs and mediated by antibodies, T cells, and innate immune cells. This study was aimed to determine the number of CD4(+)CD25(+)Foxp3(+) Treg, CD4(+)IFN-γ(-)IL-17(+) Th17, CD4(+)IFN-γ(+)IL-17(-) Th1 and CD4(+)IFN-γ(+)IL-17(+) Th1/17 cells in renal transplant recipients (RTR).

METHODS

Renal transplantation was performed for a total of 35 patients with end-stage renal failure. The number of CD4(+)CD25(+)Foxp3(+) Treg, CD4(+)IFN-γ(-)IL-17(+) Th17, CD4(+)IFN-γ(+)IL-17(-) Th1 and CD4(+)IFN-γ(+)IL-17(+) Th1/17 cells, and the serum level of IFN-γ, TNF-α, IL-2, IL-4, IL-6, IL-10, and IL-17 were measured in pre- and post-transplant patients and 10 healthy controls (HC) using flow cytometry and Cytometric Bead Array (CBA). The association between the number of different subsets of CD4(+) T-cells and clinical parameters were analyzed among the pre- and post-transplant patients, and the healthy controls.

RESULTS

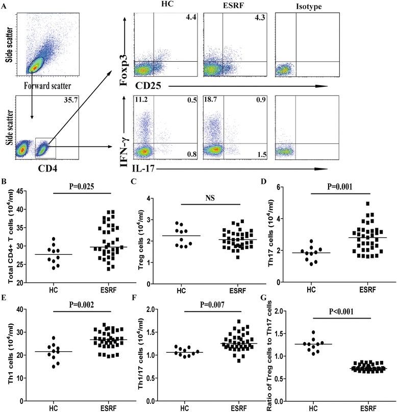
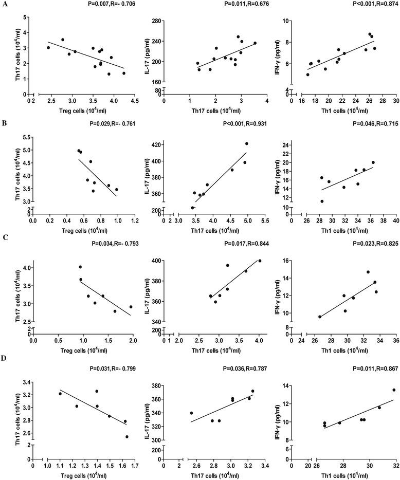
The number of CD4(+)IFN-γ(-)IL-17(+) Th17, CD4(+)IFN-γ(+)IL-17(-) Th1 and CD4(+)IFN-γ(+)IL-17(+) Th1/17 cells were significantly increased in patients with End-Stage Renal Failure (ESRF) compared to the HC. Stratification analysis indicated that AMR (Acute antibody mediated acute rejection), AR (acute rejection) and CR (chronic rejection) groups displayed greater number of CD4(+)IFN-γ(-)IL-17(+) Th17, CD4(+)IFN-γ(+)IL-17(-) Th1 and CD4(+)IFN-γ(+)IL-17(+) Th1/17 cells as well as high level of serum IL-2, IFN-γ, TNF-α and IL-17. But, the AMR, AR and CR groups have shown lower level of CD4(+)CD25(+)Foxp3(+) T cells and serum IL-10 compared to transplant stable (TS) patients. Moreover, the number of Tregs were negatively correlated with the number of Th17 cells in RTR patients. The number of Tregs and Th17 cells were positively correlated with the eGFR and serum creatinine values, respectively.

CONCLUSION

The imbalance between different types of CD4(+) T cells and dysregulated inflammatory cytokines may contribute towards renal transplantation rejection.

摘要

背景

器官移植的一个重大障碍是由抗体、T细胞和先天免疫细胞引发并介导的细胞排斥反应。本研究旨在确定肾移植受者(RTR)中CD4(+)CD25(+)Foxp3(+)调节性T细胞、CD4(+)IFN-γ(-)IL-17(+)辅助性T细胞17(Th17)、CD4(+)IFN-γ(+)IL-17(-)辅助性T细胞1(Th1)和CD4(+)IFN-γ(+)IL-17(+)辅助性T细胞1/17(Th1/17)的数量。

方法

对总共35例终末期肾衰竭患者进行肾移植手术。采用流式细胞术和细胞因子珠阵列(CBA)检测移植前、后患者以及10名健康对照者(HC)体内CD4(+)CD25(+)Foxp3(+)调节性T细胞、CD4(+)IFN-γ(-)IL-17(+)辅助性T细胞17、CD4(+)IFN-γ(+)IL-17(-)辅助性T细胞1和CD4(+)IFN-γ(+)IL-17(+)辅助性T细胞1/17的数量,以及血清中IFN-γ、TNF-α、IL-2、IL-4、IL-6、IL-10和IL-17的水平。分析移植前、后患者及健康对照者中不同亚群CD4(+)T细胞数量与临床参数之间的关联。

结果

与健康对照者相比,终末期肾衰竭(ESRF)患者体内CD4(+)IFN-γ(-)IL-17(+)辅助性T细胞17、CD4(+)IFN-γ(+)IL-17(-)辅助性T细胞1和CD4(+)IFN-γ(+)IL-17(+)辅助性T细胞1/17的数量显著增加。分层分析表明,急性抗体介导的急性排斥反应(AMR)、急性排斥反应(AR)和慢性排斥反应(CR)组中,CD4(+)IFN-γ(-)IL-17(+)辅助性T细胞17、CD4(+)IFN-γ(+)IL-17(-)辅助性T细胞1和CD4(+)IFN-γ(+)IL-17(+)辅助性T细胞1/17的数量以及血清IL-2、IFN-γ、TNF-α和IL-17水平均较高。但是,与移植稳定(TS)患者相比,AMR、AR和CR组中CD4(+)CD25(+)Foxp3(+)T细胞数量和血清IL-10水平较低。此外,肾移植受者中调节性T细胞数量与辅助性T细胞17数量呈负相关。调节性T细胞和辅助性T细胞17数量分别与估算肾小球滤过率(eGFR)和血清肌酐值呈正相关。

结论

不同类型CD4(+)T细胞之间的失衡以及炎症细胞因子失调可能导致肾移植排斥反应。

https://cdn.ncbi.nlm.nih.gov/pmc/blobs/abdb/4581081/fb8c88ccce2e/12865_2015_118_Fig1_HTML.jpg

文献AI研究员

20分钟写一篇综述,助力文献阅读效率提升50倍。

立即体验

用中文搜PubMed

大模型驱动的PubMed中文搜索引擎

马上搜索

文档翻译

学术文献翻译模型,支持多种主流文档格式。

立即体验