Suppr超能文献

采用迭代数据分析的微量蛋白质组学:线虫单虫水平的蛋白质组分析

Micro-proteomics with iterative data analysis: Proteome analysis in C. elegans at the single worm level.

作者信息

Bensaddek Dalila, Narayan Vikram, Nicolas Armel, Murillo Alejandro Brenes, Gartner Anton, Kenyon Cynthia J, Lamond Angus I

机构信息

Centre for Gene Regulation and Expression, School of Life Sciences, University of Dundee, Dow Street, Dundee, United Kingdom.

Department of Biochemistry and Biophysics, Genentech Hall, University of California, San Francisco, CA, USA.

出版信息

Proteomics. 2016 Feb;16(3):381-92. doi: 10.1002/pmic.201500264. Epub 2016 Jan 7.

Abstract

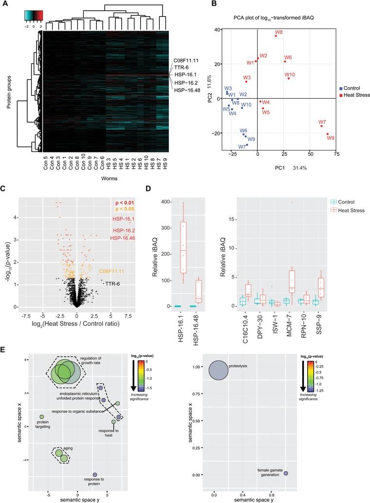
Proteomics studies typically analyze proteins at a population level, using extracts prepared from tens of thousands to millions of cells. The resulting measurements correspond to average values across the cell population and can mask considerable variation in protein expression and function between individual cells or organisms. Here, we report the development of micro-proteomics for the analysis of Caenorhabditis elegans, a eukaryote composed of 959 somatic cells and ∼1500 germ cells, measuring the worm proteome at a single organism level to a depth of ∼3000 proteins. This includes detection of proteins across a wide dynamic range of expression levels (>6 orders of magnitude), including many chromatin-associated factors involved in chromosome structure and gene regulation. We apply the micro-proteomics workflow to measure the global proteome response to heat-shock in individual nematodes. This shows variation between individual animals in the magnitude of proteome response following heat-shock, including variable induction of heat-shock proteins. The micro-proteomics pipeline thus facilitates the investigation of stochastic variation in protein expression between individuals within an isogenic population of C. elegans. All data described in this study are available online via the Encyclopedia of Proteome Dynamics (http://www.peptracker.com/epd), an open access, searchable database resource.

摘要

蛋白质组学研究通常在群体水平上分析蛋白质,使用从数万到数百万个细胞制备的提取物。所得测量结果对应于整个细胞群体的平均值,可能会掩盖单个细胞或生物体之间蛋白质表达和功能的显著差异。在此,我们报告了用于秀丽隐杆线虫分析的微蛋白质组学的发展,秀丽隐杆线虫是一种由959个体细胞和约1500个生殖细胞组成的真核生物,我们在单个生物体水平上测量线虫蛋白质组,深度约为3000种蛋白质。这包括检测表达水平动态范围广泛(>6个数量级)的蛋白质,包括许多参与染色体结构和基因调控的染色质相关因子。我们应用微蛋白质组学工作流程来测量单个线虫对热休克的全局蛋白质组反应。这表明热休克后蛋白质组反应的幅度在个体动物之间存在差异,包括热休克蛋白的可变诱导。因此,微蛋白质组学流程有助于研究秀丽隐杆线虫同基因群体内个体之间蛋白质表达的随机差异。本研究中描述的所有数据均可通过蛋白质组动力学百科全书(http://www.peptracker.com/epd)在线获取,这是一个开放获取、可搜索的数据库资源。

https://cdn.ncbi.nlm.nih.gov/pmc/blobs/f26e/4819713/3447c942d094/PMIC-16-381-g001.jpg

文献AI研究员

20分钟写一篇综述,助力文献阅读效率提升50倍。

立即体验

用中文搜PubMed

大模型驱动的PubMed中文搜索引擎

马上搜索

文档翻译

学术文献翻译模型,支持多种主流文档格式。

立即体验