Suppr超能文献

在毛果芸香碱诱导的颞叶癫痫模型中,癫痫持续状态后使用ROCK抑制剂Y-27632治疗的有害作用。

Detrimental effect of post Status Epilepticus treatment with ROCK inhibitor Y-27632 in a pilocarpine model of temporal lobe epilepsy.

作者信息

Kourdougli Nazim, Varpula Saara, Chazal Genevieve, Rivera Claudio

机构信息

INSERM Unité 901, INMED Marseille, France ; Aix-Marseille Université, UMR S901 Marseille, France.

INSERM Unité 901, INMED Marseille, France ; Aix-Marseille Université, UMR S901 Marseille, France ; Neuroscience Center, University of Helsinki Helsinki, Finland.

出版信息

Front Cell Neurosci. 2015 Oct 23;9:413. doi: 10.3389/fncel.2015.00413. eCollection 2015.

Abstract

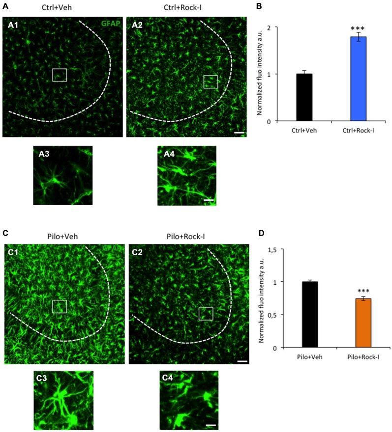
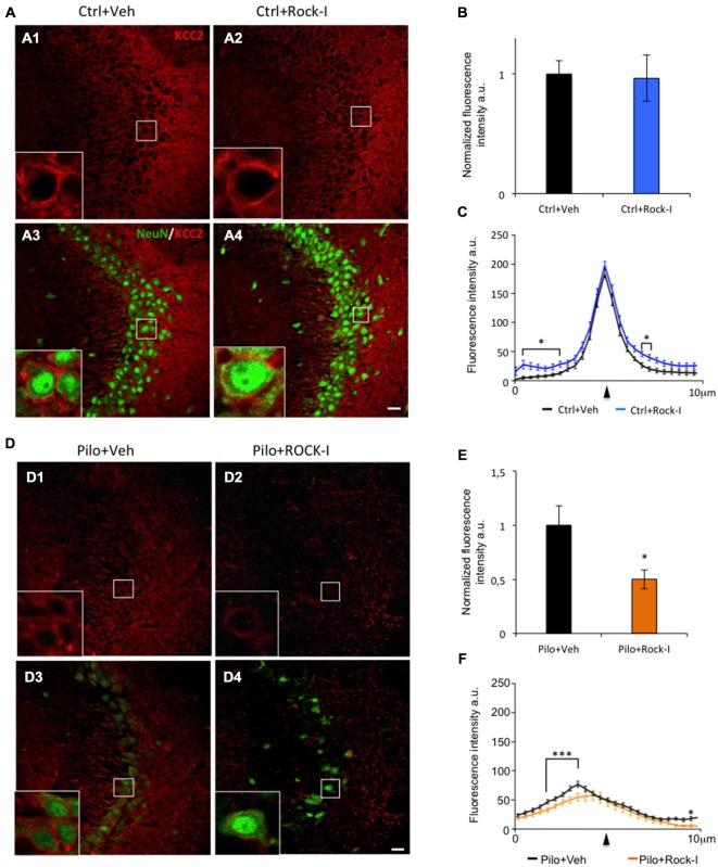
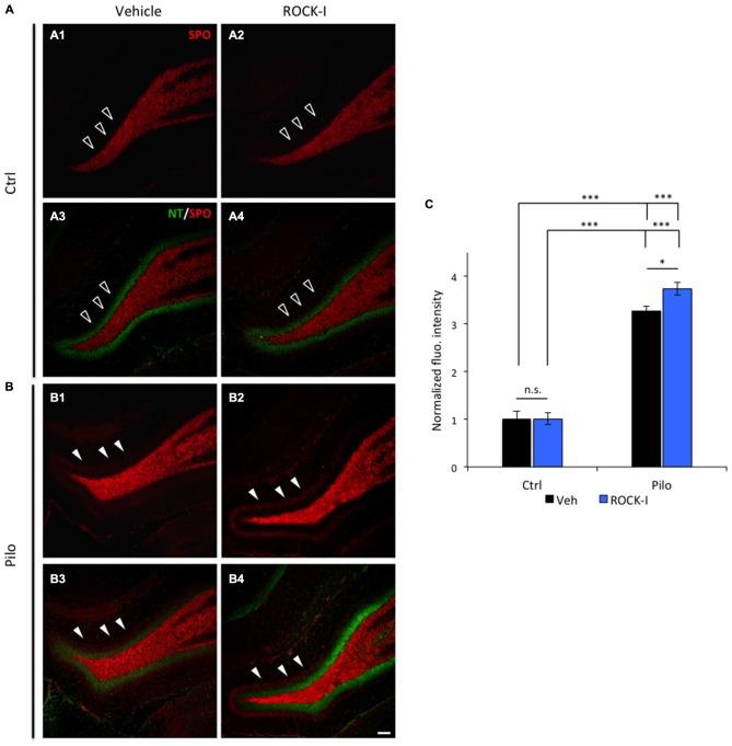
Temporal lobe epilepsy (TLE) is the most common type of epilepsy in adults where 20-30% of the patients are refractory to currently available anti-epileptic drugs. The RhoA/Rho-kinase signaling pathway activation has been involved in inflammatory responses, neurite outgrowth and neuronal death under pathological conditions such as epileptic insults. Acute preventive administration of ROCK inhibitor has been reported to have beneficial outcomes in Status Epilepticus (SE) epilepsy. In the present study, we evaluate the effect of chronic post SE treatment with the ROCK inhibitor Y-27632 in a rat pilocarpine model of TLE. We used chronic i.p. injections of Y-27632 for 5 days in 6 week old control rats or rats subjected to pilocarpine treatment as a model of TLE. Surprisingly, our findings demonstrate that a systemic administration of Y-27632 in pilocarpine-treated rats increases neuronal death in the CA3 region and ectopic recurrent mossy fiber sprouting (rMFS) in the dentate gyrus of the hippocampal formation. Interestingly, we found that chronic treatment with Y-27632 exacerbates the down-regulation and pathological distribution of the K(+)-Cl(-) cotransporter KCC2, thus providing a putative mechanism for post SE induced neuronal death. The involvement of astrogliosis in this mechanism appears to be intricate as ROCK inhibition reduces reactive astrogliosis in pilocarpine rats. Conversely, in control rats, chronic Y-27632 treatment increases astrogliosis. Together, our findings suggest that Y-27632 has a detrimental effect when chronically used post SE in a rat pilocarpine model of TLE.

摘要

颞叶癫痫(TLE)是成人中最常见的癫痫类型,其中20%-30%的患者对目前可用的抗癫痫药物耐药。RhoA/Rho激酶信号通路的激活参与了癫痫发作等病理条件下的炎症反应、神经突生长和神经元死亡。据报道,ROCK抑制剂的急性预防性给药在癫痫持续状态(SE)癫痫中具有有益效果。在本研究中,我们评估了在TLE大鼠匹罗卡品模型中,ROCK抑制剂Y-27632对SE后慢性治疗的效果。我们在6周龄的对照大鼠或接受匹罗卡品治疗作为TLE模型的大鼠中,通过腹腔内注射Y-27632,连续注射5天。令人惊讶的是,我们的研究结果表明,在匹罗卡品处理的大鼠中全身给药Y-27632会增加海马结构齿状回CA3区的神经元死亡和异位复发性苔藓纤维发芽(rMFS)。有趣的是,我们发现用Y-27632进行慢性治疗会加剧K(+)-Cl(-)共转运体KCC2的下调和病理分布,从而为SE后诱导的神经元死亡提供了一种可能的机制。星形胶质细胞增生在这一机制中的作用似乎很复杂,因为ROCK抑制可减少匹罗卡品大鼠的反应性星形胶质细胞增生,但在对照大鼠中,慢性Y-27632治疗会增加星形胶质细胞增生。总之,我们的研究结果表明,在TLE大鼠匹罗卡品模型中,SE后长期使用Y-27632具有有害作用。

https://cdn.ncbi.nlm.nih.gov/pmc/blobs/ed9b/4615811/4dc6e7f4c735/fncel-09-00413-g0001.jpg

文献AI研究员

20分钟写一篇综述,助力文献阅读效率提升50倍。

立即体验

用中文搜PubMed

大模型驱动的PubMed中文搜索引擎

马上搜索

文档翻译

学术文献翻译模型,支持多种主流文档格式。

立即体验