Cao Jian, Liu Jun, Xu Ran, Zhu Xuan, Liu Lei, Zhao Xiaokun
Department of Urology, The Second Xiangya Hospital, Central South University, Changsha, Hunan 410011, P.R. China.
Department of Urology, The Fifth Teaching Hospital of Xinjiang Medical University, Wulumuqi, Xinjiang 830011, P.R. China.
Mol Med Rep. 2016 Jan;13(1):75-82. doi: 10.3892/mmr.2015.4568. Epub 2015 Nov 13.
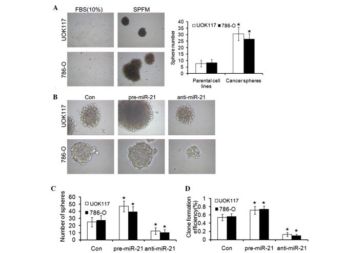
Clear cell renal cell carcinoma (ccRCC) metastasis may result from epithelial-to-mesenchymal transition and mesenchymal stem cells that contribute to the development of the primary tumor. In this study, it was demonstrated that microRNA-21 (miR-21) acts as an oncogenic driver of ccRCC. ccRCC spheres were isolated and it was shown that they exhibited cancer stem cell‑like properties, including the formation of self‑renewing spheres. Spheres showed increased expression of stem cell‑related transcription factors and epithelial‑mesenchymal transition (EMT) markers. In addition, secondary sphere formation capacity was assessed after miR‑21 transfection. miR‑21 accelerated the formation of ccRCC spheres, which shared molecular characteristics with the spontaneous ccRCC spheres. It was demonstrated that miR‑21 overexpression facilitates ccRCC sphere formation. Thus, a single miRNA may have an impact on the formation of highly tumorigenic cancer spheres in kidney cancer.
透明细胞肾细胞癌(ccRCC)转移可能源于上皮-间质转化以及有助于原发性肿瘤发展的间充质干细胞。在本研究中,已证明微小RNA-21(miR-21)作为ccRCC的致癌驱动因子。分离出ccRCC球体,结果显示它们具有癌症干细胞样特性,包括形成自我更新的球体。球体显示出干细胞相关转录因子和上皮-间质转化(EMT)标志物的表达增加。此外,在miR-21转染后评估了二次球体形成能力。miR-21加速了ccRCC球体的形成,这些球体与自发的ccRCC球体具有共同的分子特征。已证明miR-21过表达促进ccRCC球体形成。因此,单一的微小RNA可能对肾癌中高致瘤性癌症球体的形成产生影响。