Suppr超能文献

通过454焦磷酸测序揭示的菲尔德斯地区(南极海洋)土壤细菌群落的多样性与结构

Diversity and structure of soil bacterial communities in the Fildes Region (maritime Antarctica) as revealed by 454 pyrosequencing.

作者信息

Wang Neng Fei, Zhang Tao, Zhang Fang, Wang En Tao, He Jian Feng, Ding Hui, Zhang Bo Tao, Liu Jie, Ran Xiang Bin, Zang Jia Ye

机构信息

Key Lab of Marine Bioactive Substances, The First Institute of Oceanography, State Oceanic Administration Qingdao, China.

Institute of Medicinal Biotechnology, Chinese Academy of Medical Sciences Beijing, China.

出版信息

Front Microbiol. 2015 Oct 28;6:1188. doi: 10.3389/fmicb.2015.01188. eCollection 2015.

Abstract

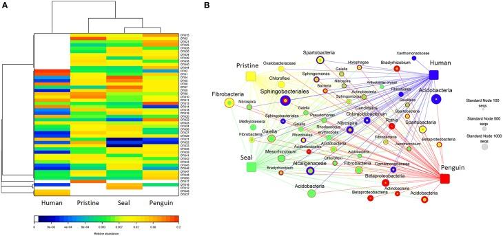
This study assessed the diversity and composition of bacterial communities in four different soils (human-, penguin-, seal-colony impacted soils and pristine soil) in the Fildes Region (King George Island, Antarctica) using 454 pyrosequencing with bacterial-specific primers targeting the 16S rRNA gene. Proteobacteria, Actinobacteria, Acidobacteria, and Verrucomicrobia were abundant phyla in almost all the soil samples. The four types of soils were significantly different in geochemical properties and bacterial community structure. Thermotogae, Cyanobacteria, Fibrobacteres, Deinococcus-Thermus, and Chlorobi obviously varied in their abundance among the 4 soil types. Considering all the samples together, members of the genera Gaiella, Chloracidobacterium, Nitrospira, Polaromonas, Gemmatimonas, Sphingomonas, and Chthoniobacter were found to predominate, whereas members of the genera Chamaesiphon, Herbaspirillum, Hirschia, Nevskia, Nitrosococcus, Rhodococcus, Rhodomicrobium, and Xanthomonas varied obviously in their abundance among the four soil types. Distance-based redundancy analysis revealed that pH (p < 0.01), phosphate phosphorus (p < 0.01), organic carbon (p < 0.05), and organic nitrogen (p < 0.05) were the most significant factors that correlated with the community distribution of soil bacteria. To our knowledge, this is the first study to explore the soil bacterial communities in human-, penguin-, and seal- colony impacted soils from ice-free areas in maritime Antarctica using high-throughput pyrosequencing.

摘要

本研究采用针对16S rRNA基因的细菌特异性引物进行454焦磷酸测序,评估了南极菲尔德斯地区(乔治王岛)四种不同土壤(受人类、企鹅、海豹聚居地影响的土壤以及原始土壤)中细菌群落的多样性和组成。变形菌门、放线菌门、酸杆菌门和疣微菌门在几乎所有土壤样本中都是优势菌门。这四种土壤类型在地球化学性质和细菌群落结构上存在显著差异。栖热袍菌门、蓝细菌门、纤维杆菌门、嗜热放线菌纲和绿菌门在这四种土壤类型中的丰度明显不同。综合所有样本来看,盖氏菌属、嗜氯嗜酸菌属、硝化螺旋菌属、极地单胞菌属、芽单胞菌属、鞘脂单胞菌属和嗜铁杆菌属的成员占主导地位,而管孢蓝细菌属、草螺菌属、赫氏菌属、涅斯捷连科菌属、亚硝化球菌属、红球菌属、红微菌属和黄单胞菌属的成员在这四种土壤类型中的丰度变化明显。基于距离的冗余分析表明,pH值(p < 0.01)、有效磷(p < 0.01)、有机碳(p < 0.05)和有机氮(p < 0.05)是与土壤细菌群落分布相关性最显著的因素。据我们所知,这是首次利用高通量焦磷酸测序技术对南极海洋无冰区受人类、企鹅和海豹聚居地影响的土壤中的细菌群落进行探索的研究。

https://cdn.ncbi.nlm.nih.gov/pmc/blobs/f8de/4623505/250af136aadc/fmicb-06-01188-g0001.jpg

文献AI研究员

20分钟写一篇综述,助力文献阅读效率提升50倍。

立即体验

用中文搜PubMed

大模型驱动的PubMed中文搜索引擎

马上搜索

文档翻译

学术文献翻译模型,支持多种主流文档格式。

立即体验