Suppr超能文献

微小RNA-490-3p通过靶向转化生长因子β受体1抑制结直肠癌转移。

MicroRNA-490-3p inhibits colorectal cancer metastasis by targeting TGFβR1.

作者信息

Xu Xuehu, Chen Rong, Li Zhifa, Huang Nanqi, Wu Xiaobing, Li Shuling, Li Yong, Wu Shangbiao

机构信息

Department of Gastrointestinal Surgery, Third Affiliated Hospital of Guangzhou Medical University, Guangzhou, China.

出版信息

BMC Cancer. 2015 Dec 29;15:1023. doi: 10.1186/s12885-015-2032-0.

Abstract

BACKGROUND

Colorectal cancer (CRC) is one of the most common malignances worldwide. Metastasis is responsible for the rapid recurrence and poor prognosis of CRC. However, the underlying molecular mechanism of CRC metastasis remains largely unclear. In this study we purposed to investigate the expression and biological functions of miR-490-3p in CRC metastasis, as well as to identify its downstream target genes and influenced pathway.

METHODS

The expression level of miR-490-3p in CRC cell lines, CRC adjacent normal tissues, non-metastasis and metastasis tissues were assessed by quantitative real-time PCR. Patient survivals were follow-up up to 7 years. Gain-of-function and loss-of-function study on cell migration and invasion abilities were carried out by transfection of miR-490-3p mimics or inhibitors respectively. The molecular targets of miR-490-3p were computationally identified and experimentally verified by dual-luciferase reporter assay and western blot. Functional rescue was also conducted to confirm miR-490-3p inhibits CRC metastasis by targeting TGF-β signaling pathway.

RESULTS

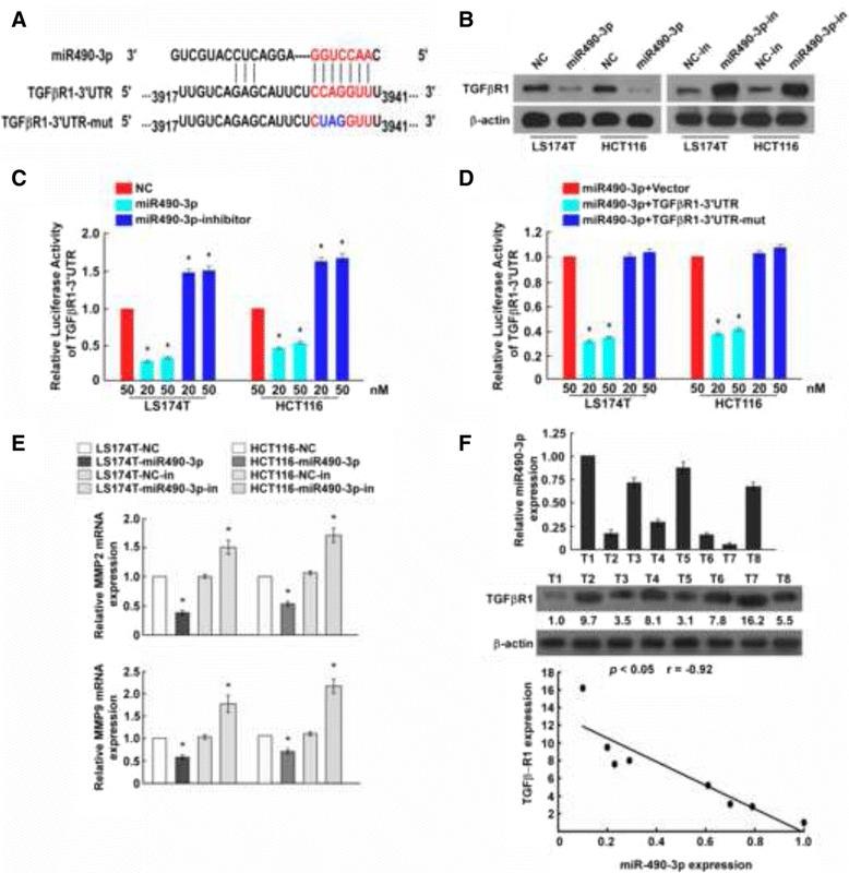
miR-490-3p expression was persistently downregulated during CRC malignant progression, as well as in CRC cell lines. Artificially overexpression miR-490-3p in CRC cell lines inhibited cell migration and invasion abilities while knockdown miR-490-3p expression caused the reverse effects. TGFβR1 and MMP2/9 were the downstream targets of miR-490-3p in CRC. Inhibition of TGFβR1 could partially recover the tumor suppression effect of miR-490-3p.

CONCLUSION

miR-490-3p is downregulated during CRC malignant progression. miR-490-3p represses CRC cell migration and invasion abilities, partially by targeting to the TGF-β signaling pathway. Taken together, miR-490-3p is acting as a tumor suppressor in CRC.

摘要

背景

结直肠癌(CRC)是全球最常见的恶性肿瘤之一。转移是导致CRC快速复发和预后不良的原因。然而,CRC转移的潜在分子机制仍不清楚。在本研究中,我们旨在研究miR-490-3p在CRC转移中的表达和生物学功能,以及确定其下游靶基因和受影响的途径。

方法

通过定量实时PCR评估CRC细胞系、CRC癌旁正常组织、非转移和转移组织中miR-490-3p的表达水平。对患者进行长达7年的随访。分别通过转染miR-490-3p模拟物或抑制剂对细胞迁移和侵袭能力进行功能获得和功能丧失研究。通过双荧光素酶报告基因测定和蛋白质印迹法对miR-490-3p的分子靶点进行计算鉴定和实验验证。还进行了功能挽救以证实miR-490-3p通过靶向TGF-β信号通路抑制CRC转移。

结果

在CRC恶性进展过程中以及在CRC细胞系中,miR-490-3p的表达持续下调。在CRC细胞系中人工过表达miR-490-3p可抑制细胞迁移和侵袭能力,而敲低miR-490-3p表达则产生相反的效果。TGFβR1和MMP2/9是CRC中miR-490-3p的下游靶点。抑制TGFβR1可部分恢复miR-490-3p的肿瘤抑制作用。

结论

在CRC恶性进展过程中miR-490-3p下调。miR-490-3p通过靶向TGF-β信号通路部分抑制CRC细胞迁移和侵袭能力。综上所述,miR-490-3p在CRC中起肿瘤抑制作用。

https://cdn.ncbi.nlm.nih.gov/pmc/blobs/0930/4696296/dfc724566e57/12885_2015_2032_Fig1_HTML.jpg

文献AI研究员

20分钟写一篇综述,助力文献阅读效率提升50倍。

立即体验

用中文搜PubMed

大模型驱动的PubMed中文搜索引擎

马上搜索

文档翻译

学术文献翻译模型,支持多种主流文档格式。

立即体验