Suppr超能文献

组织转谷氨酰胺酶2通过ERK1/2途径促进胃癌进展。

Tissue transglutaminase-2 promotes gastric cancer progression via the ERK1/2 pathway.

作者信息

Wang Xiaofeng, Yu Zhenjia, Zhou Quan, Wu Xiongyan, Chen Xuehua, Li Jianfang, Zhu Zhenggang, Liu Bingya, Su Liping

机构信息

Shanghai Key Laboratory of Gastric Neoplasms, Shanghai Institute of Digestive Surgery, Department of Surgery, Ruijin Hospital, Shanghai Jiao Tong University School of Medicine, Shanghai, People's Republic of China.

出版信息

Oncotarget. 2016 Feb 9;7(6):7066-79. doi: 10.18632/oncotarget.6883.

Abstract

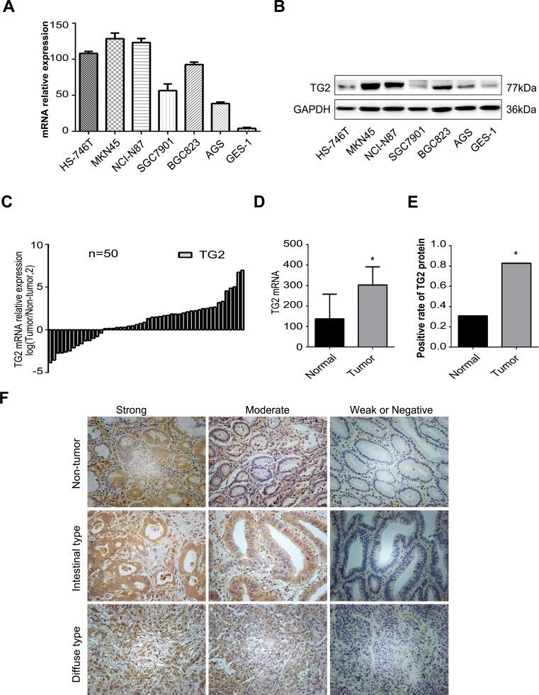
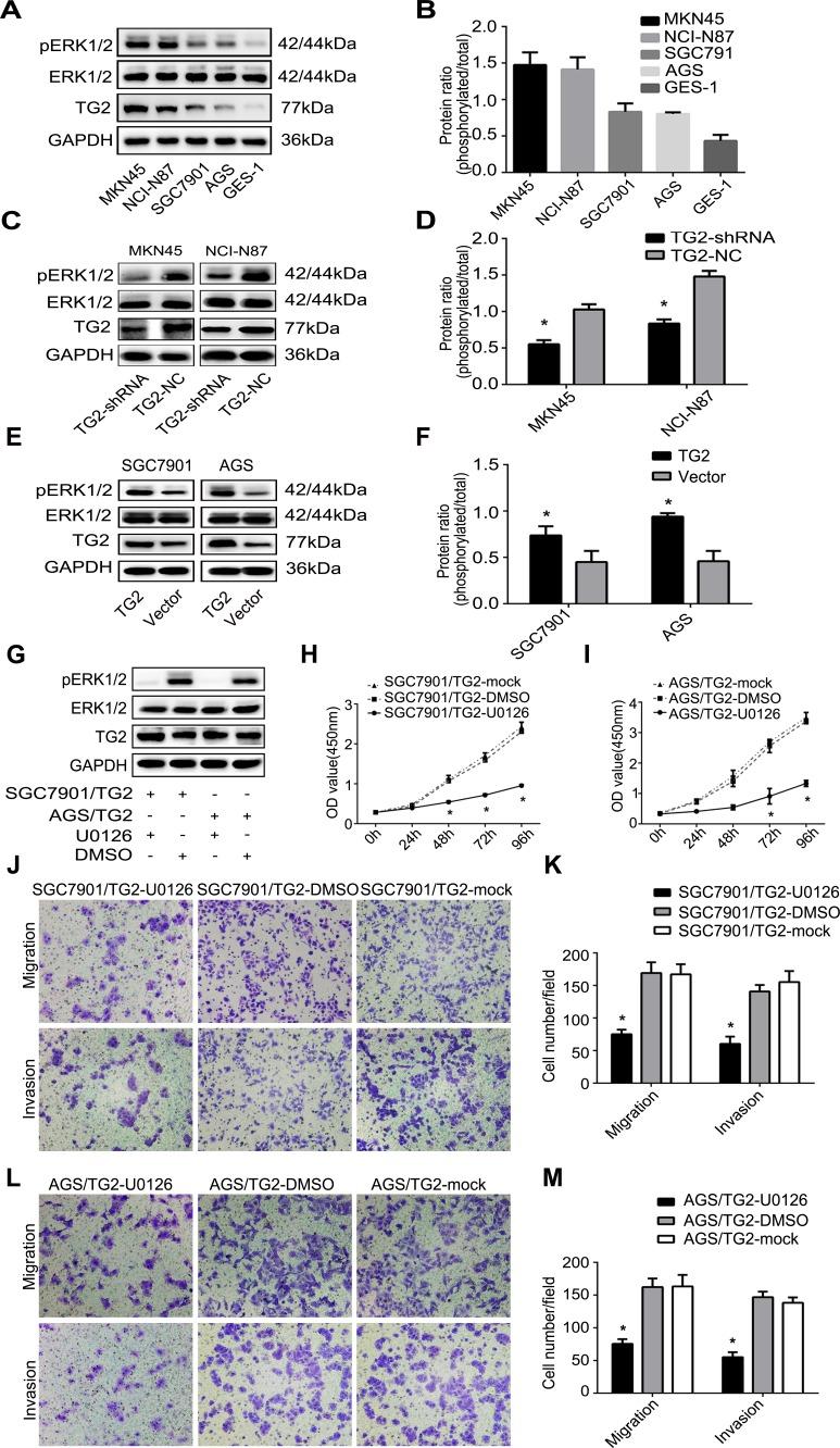
Gastric cancer (GC) is one of the most common tumors worldwide and involves extensive local tumor invasion, metastasis, and poor prognosis. Understanding mechanisms regulating progression of GC is necessary for developing effective therapeutic strategies. Tissue transglutaminase-2 (TG2), a multifunctional member of the transglutaminase family, has been shown to be critical for tumor initiation and progression. However, how TG2 promotes the progression of GC is unknown. We report that TG2 was highly expressed in GC tissues and positively associated with depth of tumor invasion and late TNM stage. With gain- and loss-of-function approaches, we observed that TG2 promoted GC cell proliferation, migration, invasion, as well as tumorigenesis and peritoneal metastasis in vivo. These events were associated with the ERK1/2 pathway activation and an ERK1/2 inhibitor (U0126) inhibited cell proliferation, migration, and invasion induced by overexpression of TG2. In summary, TG2 contributes to tumorigenesis and progression of GC by activating the ERK1/2 signaling pathway and is a potential therapeutic target of metastatic gastric cancer.

摘要

胃癌(GC)是全球最常见的肿瘤之一,涉及广泛的局部肿瘤侵袭、转移,且预后较差。了解调控胃癌进展的机制对于制定有效的治疗策略至关重要。组织转谷氨酰胺酶2(TG2)是转谷氨酰胺酶家族的多功能成员,已被证明对肿瘤的起始和进展至关重要。然而,TG2如何促进胃癌的进展尚不清楚。我们报告称,TG2在胃癌组织中高表达,且与肿瘤侵袭深度和晚期TNM分期呈正相关。通过功能获得和功能丧失方法,我们观察到TG2促进胃癌细胞增殖、迁移、侵袭,以及体内肿瘤发生和腹膜转移。这些事件与ERK1/2通路激活相关,并且ERK1/2抑制剂(U0126)可抑制TG2过表达诱导的细胞增殖、迁移和侵袭。总之,TG2通过激活ERK1/2信号通路促进胃癌的发生和进展,是转移性胃癌的潜在治疗靶点。

https://cdn.ncbi.nlm.nih.gov/pmc/blobs/5317/4872769/267d465cc4dd/oncotarget-07-7066-g001.jpg

文献AI研究员

20分钟写一篇综述,助力文献阅读效率提升50倍。

立即体验

用中文搜PubMed

大模型驱动的PubMed中文搜索引擎

马上搜索

文档翻译

学术文献翻译模型,支持多种主流文档格式。

立即体验