Sekar Aswin, Bialas Allison R, de Rivera Heather, Davis Avery, Hammond Timothy R, Kamitaki Nolan, Tooley Katherine, Presumey Jessy, Baum Matthew, Van Doren Vanessa, Genovese Giulio, Rose Samuel A, Handsaker Robert E, Daly Mark J, Carroll Michael C, Stevens Beth, McCarroll Steven A
Department of Genetics, Harvard Medical School, Boston, Massachusetts 02115, USA.
Stanley Center for Psychiatric Research, Broad Institute of MIT and Harvard, Cambridge, Massachusetts 02142, USA.
Nature. 2016 Feb 11;530(7589):177-83. doi: 10.1038/nature16549. Epub 2016 Jan 27.
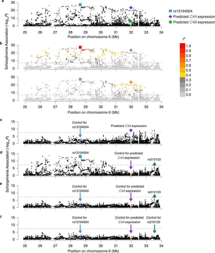
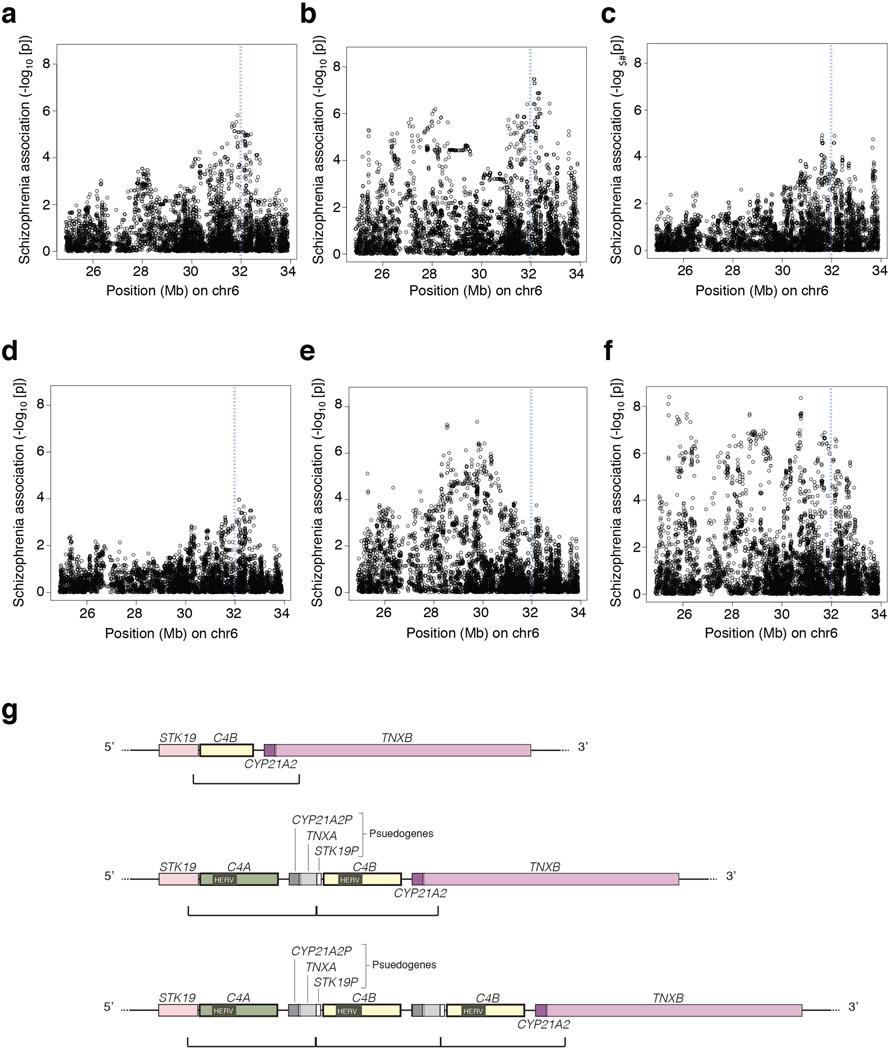
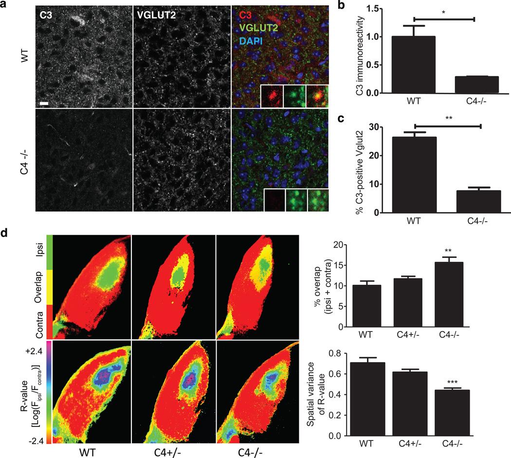
Schizophrenia is a heritable brain illness with unknown pathogenic mechanisms. Schizophrenia's strongest genetic association at a population level involves variation in the major histocompatibility complex (MHC) locus, but the genes and molecular mechanisms accounting for this have been challenging to identify. Here we show that this association arises in part from many structurally diverse alleles of the complement component 4 (C4) genes. We found that these alleles generated widely varying levels of C4A and C4B expression in the brain, with each common C4 allele associating with schizophrenia in proportion to its tendency to generate greater expression of C4A. Human C4 protein localized to neuronal synapses, dendrites, axons, and cell bodies. In mice, C4 mediated synapse elimination during postnatal development. These results implicate excessive complement activity in the development of schizophrenia and may help explain the reduced numbers of synapses in the brains of individuals with schizophrenia.
精神分裂症是一种致病机制不明的遗传性脑部疾病。在人群水平上,精神分裂症最强的遗传关联涉及主要组织相容性复合体(MHC)基因座的变异,但解释这一现象的基因和分子机制一直难以确定。在此,我们表明这种关联部分源于补体成分4(C4)基因的许多结构多样的等位基因。我们发现这些等位基因在大脑中产生的C4A和C4B表达水平差异很大,每个常见的C4等位基因与精神分裂症的关联程度与其产生更高C4A表达的倾向成正比。人类C4蛋白定位于神经元突触、树突、轴突和细胞体。在小鼠中,C4在出生后发育过程中介导突触消除。这些结果表明补体活性过高与精神分裂症的发生有关,可能有助于解释精神分裂症患者大脑中突触数量减少的原因。