Suppr超能文献

脂多糖或铜绿假单胞菌介导的巨噬细胞Toll样受体4信号级联反应的激活取决于膜脂质组成。

LPS- or Pseudomonas aeruginosa-mediated activation of the macrophage TLR4 signaling cascade depends on membrane lipid composition.

作者信息

Schoeniger Axel, Fuhrmann Herbert, Schumann Julia

机构信息

Faculty of Veterinary Medicine, Institute of Physiological Chemistry, University of Leipzig , Leipzig , Germany.

Clinic for Anesthesiology and Surgical Intensive Care, University Hospital Halle (Saale) , Halle (Saale) , Germany.

出版信息

PeerJ. 2016 Feb 4;4:e1663. doi: 10.7717/peerj.1663. eCollection 2016.

Abstract

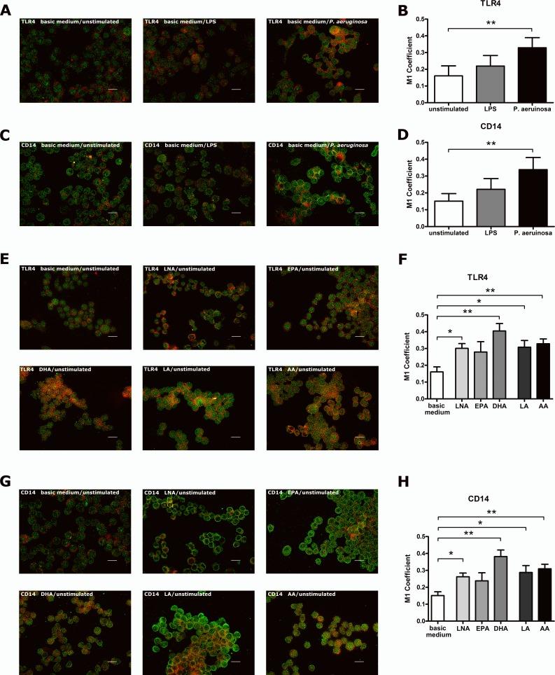
It is well known that PUFA impede the LPS-mediated activation of the transcription factor NFkappaB. However, the underlying mode of action has not been clarified yet. To address this issue in a comprehensive approach, we used the monocyte/macrophage cell line RAW264.7 to investigate the consequences of a PUFA supplementation on the TLR4 pathway with a focus on (i) the gene expression of TLR4 itself as well as of its downstream mediators, (ii) the membrane microdomain localization of TLR4 and CD14, (iii) the stimulation-induced interaction of TLR4 and CD14. Our data indicate that the impairment of the TLR4-mediated cell activation by PUFA supplementation is not due to changes in gene expression of mediator proteins of the signaling cascade. Rather, our data provide evidence that the PUFA enrichment of macrophages affects the TLR4 pathway at the membrane level. PUFA incorporation into membrane lipids induces a reordering of membrane microdomains thereby affecting cellular signal transduction. It is important to note that this remodeling of macrophage rafts has no adverse effect on cell viability. Hence, microdomain disruption via macrophage PUFA supplementation has a potential as non-toxic strategy to attenuate inflammatory signaling.

摘要

众所周知,多不饱和脂肪酸(PUFA)会阻碍脂多糖(LPS)介导的转录因子核因子κB(NFκB)的激活。然而,其潜在的作用模式尚未阐明。为了全面解决这个问题,我们使用单核细胞/巨噬细胞系RAW264.7来研究补充PUFA对Toll样受体4(TLR4)通路的影响,重点关注:(i)TLR4本身及其下游介质的基因表达;(ii)TLR4和CD14在膜微区的定位;(iii)刺激诱导的TLR4与CD14的相互作用。我们的数据表明,补充PUFA对TLR4介导的细胞激活的损害并非由于信号级联反应中介体蛋白的基因表达变化。相反,我们的数据提供了证据,表明巨噬细胞中PUFA的富集在膜水平上影响TLR4通路。PUFA掺入膜脂会诱导膜微区重排,从而影响细胞信号转导。需要注意的是,巨噬细胞筏的这种重塑对细胞活力没有不利影响。因此,通过补充巨噬细胞PUFA破坏微区有潜力作为一种无毒策略来减弱炎症信号。

https://cdn.ncbi.nlm.nih.gov/pmc/blobs/04b9/4748739/28bf88b321b6/peerj-04-1663-g001.jpg

文献AI研究员

20分钟写一篇综述,助力文献阅读效率提升50倍。

立即体验

用中文搜PubMed

大模型驱动的PubMed中文搜索引擎

马上搜索

文档翻译

学术文献翻译模型,支持多种主流文档格式。

立即体验