Suppr超能文献

硫化氢——毒性机制及解毒剂的研发

Hydrogen Sulfide--Mechanisms of Toxicity and Development of an Antidote.

作者信息

Jiang Jingjing, Chan Adriano, Ali Sameh, Saha Arindam, Haushalter Kristofer J, Lam Wai-Ling Macrina, Glasheen Megan, Parker James, Brenner Matthew, Mahon Sari B, Patel Hemal H, Ambasudhan Rajesh, Lipton Stuart A, Pilz Renate B, Boss Gerry R

机构信息

Department of Medicine, University of California San Diego, La Jolla, California, USA.

Department of Anesthesiology, University of California San Diego, La Jolla, California, USA.

出版信息

Sci Rep. 2016 Feb 15;6:20831. doi: 10.1038/srep20831.

Abstract

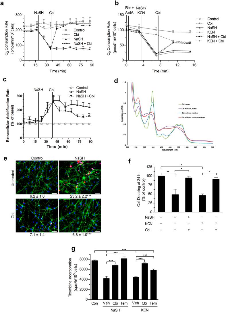
Hydrogen sulfide is a highly toxic gas-second only to carbon monoxide as a cause of inhalational deaths. Its mechanism of toxicity is only partially known, and no specific therapy exists for sulfide poisoning. We show in several cell types, including human inducible pluripotent stem cell (hiPSC)-derived neurons, that sulfide inhibited complex IV of the mitochondrial respiratory chain and induced apoptosis. Sulfide increased hydroxyl radical production in isolated mouse heart mitochondria and F2-isoprostanes in brains and hearts of mice. The vitamin B12 analog cobinamide reversed the cellular toxicity of sulfide, and rescued Drosophila melanogaster and mice from lethal exposures of hydrogen sulfide gas. Cobinamide worked through two distinct mechanisms: direct reversal of complex IV inhibition and neutralization of sulfide-generated reactive oxygen species. We conclude that sulfide produces a high degree of oxidative stress in cells and tissues, and that cobinamide has promise as a first specific treatment for sulfide poisoning.

摘要

硫化氢是一种剧毒气体,在吸入性死亡原因中仅次于一氧化碳。其毒性机制仅部分为人所知,且目前尚无针对硫化物中毒的特效疗法。我们在多种细胞类型中,包括人诱导多能干细胞(hiPSC)衍生的神经元中发现,硫化物会抑制线粒体呼吸链的复合物IV并诱导细胞凋亡。硫化物增加了分离的小鼠心脏线粒体中的羟自由基生成以及小鼠脑和心脏中的F2-异前列腺素。维生素B12类似物钴胺酰胺可逆转硫化物的细胞毒性,并使黑腹果蝇和小鼠免于硫化氢气体的致命暴露。钴胺酰胺通过两种不同机制发挥作用:直接逆转复合物IV的抑制作用以及中和硫化物产生的活性氧物种。我们得出结论,硫化物在细胞和组织中会产生高度的氧化应激,并且钴胺酰胺有望作为硫化物中毒后的首个特效治疗方法。

https://cdn.ncbi.nlm.nih.gov/pmc/blobs/0b21/4753484/dc104263f46a/srep20831-f1.jpg

文献AI研究员

20分钟写一篇综述,助力文献阅读效率提升50倍。

立即体验

用中文搜PubMed

大模型驱动的PubMed中文搜索引擎

马上搜索

文档翻译

学术文献翻译模型,支持多种主流文档格式。

立即体验