Suppr超能文献

在看似良性的人体组织中,蛋白质编码基因的体细胞突变格局带有纯化选择放松的印记。

The landscape of somatic mutations in protein coding genes in apparently benign human tissues carries signatures of relaxed purifying selection.

作者信息

Yadav Vinod Kumar, DeGregori James, De Subhajyoti

机构信息

Department of Medicine, University of Colorado School of Medicine, Aurora, CO 80045, USA.

Department of Biochemistry and Molecular Genetics. University of Colorado School of Medicine, Aurora, CO 80045, USA Molecular Oncology Program, University of Colorado Cancer Center, Aurora, CO 80045, USA.

出版信息

Nucleic Acids Res. 2016 Mar 18;44(5):2075-84. doi: 10.1093/nar/gkw086. Epub 2016 Feb 15.

Abstract

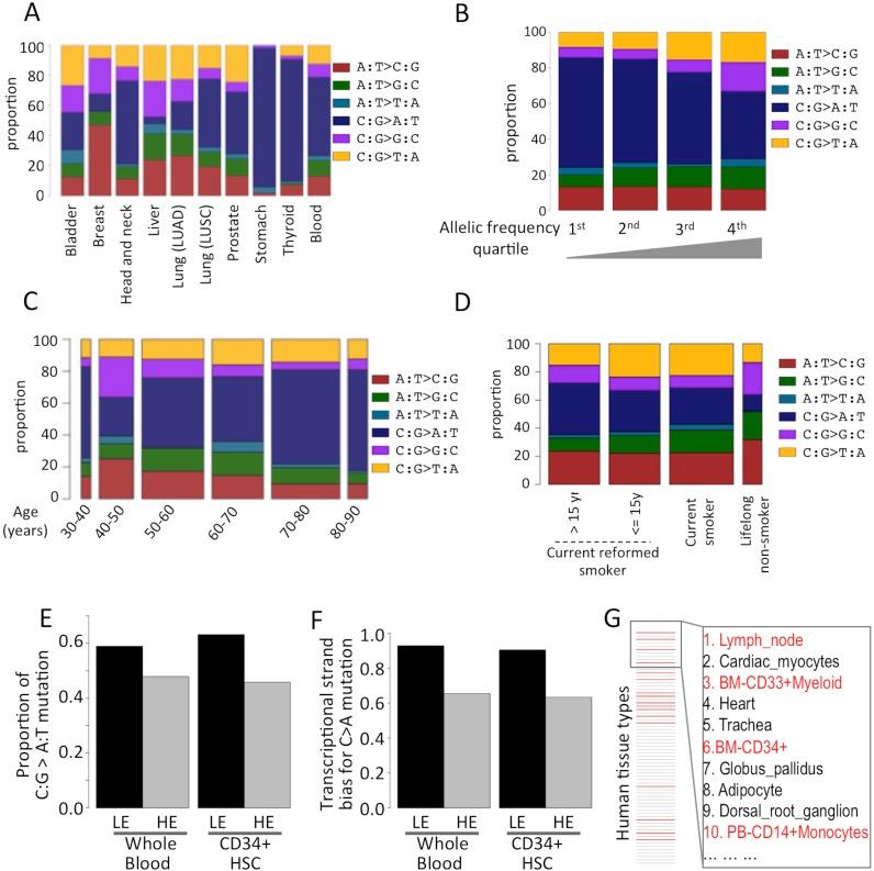
Mutations acquired during development and aging lead to inter- and intra-tissue genetic variations. Evidence linking such mutations to complex traits and diseases is rising. We detected somatic mutations in protein-coding regions in 140 benign tissue samples representing nine tissue-types (bladder, breast, liver, lung, prostate, stomach, thyroid, head and neck) and paired blood from 70 donors. A total of 80% of the samples had 2-39 mutations detectable at tissue-level resolution. Factors such as age and smoking were associated with increased burden of detectable mutations, and tissues carried signatures of distinct mutagenic processes such as oxidative DNA damage and transcription-coupled repair. Using mutational signatures, we predicted that majority of the mutations in blood originated in hematopoietic stem and early progenitor cells. Missense to silent mutations ratio and the persistence of potentially damaging mutations in expressed genes carried signatures of relaxed purifying selection. Our findings have relevance for etiology, diagnosis and treatment of diseases including cancer.

摘要

发育和衰老过程中获得的突变会导致组织间和组织内的基因变异。将此类突变与复杂性状和疾病联系起来的证据正在增加。我们在代表九种组织类型(膀胱、乳腺、肝脏、肺、前列腺、胃、甲状腺、头颈部)的140份良性组织样本以及70名捐赠者的配对血液中检测了蛋白质编码区域的体细胞突变。总共80%的样本在组织水平分辨率下可检测到2 - 39个突变。年龄和吸烟等因素与可检测到的突变负担增加有关,并且组织带有不同诱变过程的特征,如氧化性DNA损伤和转录偶联修复。使用突变特征,我们预测血液中的大多数突变起源于造血干细胞和早期祖细胞。错义突变与沉默突变的比例以及表达基因中潜在有害突变的持续性带有放松纯化选择的特征。我们的发现与包括癌症在内的疾病的病因、诊断和治疗相关。

https://cdn.ncbi.nlm.nih.gov/pmc/blobs/1565/4797307/760c2df29755/gkw086fig1.jpg

文献AI研究员

20分钟写一篇综述,助力文献阅读效率提升50倍。

立即体验

用中文搜PubMed

大模型驱动的PubMed中文搜索引擎

马上搜索

文档翻译

学术文献翻译模型,支持多种主流文档格式。

立即体验