Suppr超能文献

基于iTRAQ-2D LC-MS/MS和Solexa测序技术筛选多药耐药结核病新型血清诊断生物标志物

A Group of Novel Serum Diagnostic Biomarkers for Multidrug-Resistant Tuberculosis by iTRAQ-2D LC-MS/MS and Solexa Sequencing.

作者信息

Wang Chong, Liu Chang-Ming, Wei Li-Liang, Shi Li-Ying, Pan Zhi-Fen, Mao Lian-Gen, Wan Xiao-Chen, Ping Ze-Peng, Jiang Ting-Ting, Chen Zhong-Liang, Li Zhong-Jie, Li Ji-Cheng

机构信息

1. Institute of Cell Biology, Zhejiang University, Hangzhou 310058, P.R. China.

2. Department of Respiratory Medicine, The Sixth Hospital of Shaoxing, Shaoxing 312000, P.R. China.

出版信息

Int J Biol Sci. 2016 Jan 1;12(2):246-56. doi: 10.7150/ijbs.13805. eCollection 2016.

Abstract

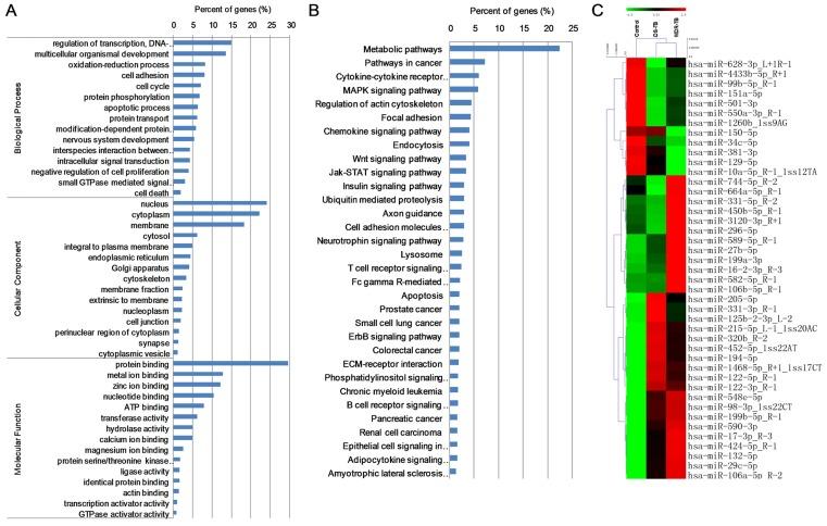
The epidemic of pulmonary tuberculosis (TB), especially multidrug-resistance tuberculosis (MDR-TB) presented a major challenge for TB treatment today. We performed iTRAQ labeling coupled with two-dimensional liquid chromatography-tandem mass spectrometry (2D LC-MS/MS) and Solexa sequencing among MDR-TB patients, drug-sensitive tuberculosis (DS-TB) patients, and healthy controls. A total of 50 differentially expressed proteins and 43 differentially expressed miRNAs (fold change >1.50 or <0.60, P<0.05) were identified in the MDR-TB patients compared to both DS-TB patients and healthy controls. We found that 22.00% of differentially expressed proteins and 32.56% of differentially expressed miRNAs were related, and could construct a network mainly in complement and coagulation cascades. Significant differences in CD44 antigen (CD44), coagulation factor XI (F11), kininogen-1 (KNG1), miR-4433b-5p, miR-424-5p, and miR-199b-5p were found among MDR-TB patients, DS-TB patients and healthy controls (P<0.05) by enzyme-linked immunosorbent assay (ELISA) and SYBR green qRT-PCR validation. A strong negative correlation, consistent with the target gene prediction, was found between miR-199b-5p and KNG1 (r=-0.232, P=0.017). Moreover, we established the MDR-TB diagnostic model based on five biomarkers (CD44, KNG1, miR-4433b-5p, miR-424-5p, and miR-199b-5p). Our study proposes potential biomarkers for MDR-TB diagnosis, and also provides a new experimental basis to understand the pathogenesis of MDR-TB.

摘要

肺结核(TB)的流行,尤其是耐多药结核病(MDR-TB),是当今结核病治疗面临的一项重大挑战。我们在耐多药结核病患者、药物敏感结核病(DS-TB)患者和健康对照者中进行了iTRAQ标记结合二维液相色谱-串联质谱(2D LC-MS/MS)和Solexa测序。与DS-TB患者和健康对照者相比,在耐多药结核病患者中总共鉴定出50种差异表达蛋白和43种差异表达miRNA(倍数变化>1.50或<0.60,P<0.05)。我们发现22.00%的差异表达蛋白和32.56%的差异表达miRNA相关,并且可以构建一个主要涉及补体和凝血级联反应的网络。通过酶联免疫吸附测定(ELISA)和SYBR Green qRT-PCR验证发现,耐多药结核病患者、DS-TB患者和健康对照者之间的CD44抗原(CD44)、凝血因子XI(F11)、激肽原-1(KNG1)、miR-4433b-5p、miR-424-5p和miR-199b-5p存在显著差异(P<0.05)。在miR-199b-5p与KNG1之间发现了与靶基因预测一致的强负相关(r=-0.232,P=0.017)。此外,我们基于5种生物标志物(CD44、KNG1、miR-4433b-5p、miR-424-5p和miR-199b-5p)建立了耐多药结核病诊断模型。我们的研究提出了耐多药结核病诊断的潜在生物标志物,也为理解耐多药结核病的发病机制提供了新的实验依据。

https://cdn.ncbi.nlm.nih.gov/pmc/blobs/1717/4737680/1d368120c5f3/ijbsv12p0246g001.jpg

文献AI研究员

20分钟写一篇综述,助力文献阅读效率提升50倍。

立即体验

用中文搜PubMed

大模型驱动的PubMed中文搜索引擎

马上搜索

文档翻译

学术文献翻译模型,支持多种主流文档格式。

立即体验