Suppr超能文献

葡萄糖调节蛋白94缺乏诱导鳞状上皮化生并抑制PTEN基因缺失驱动的子宫内膜上皮肿瘤发展。

Glucose-regulated protein 94 deficiency induces squamous cell metaplasia and suppresses PTEN-null driven endometrial epithelial tumor development.

作者信息

Shen Jieli, Yao Lijing, Lin Yvonne G, DeMayo Francesco J, Lydon John P, Dubeau Louis, Lee Amy S

机构信息

Department of Biochemistry and Molecular Biology, USC Norris Comprehensive Cancer Center, Keck School of Medicine, University of Southern California, Los Angeles, CA 90089, USA.

Division of Gynecologic Oncology, Department of Obstetrics-Gynecology, USC Norris Comprehensive Cancer Center, Keck School of Medicine, University of Southern California, Los Angeles, CA 90089, USA.

出版信息

Oncotarget. 2016 Mar 22;7(12):14885-97. doi: 10.18632/oncotarget.7450.

Abstract

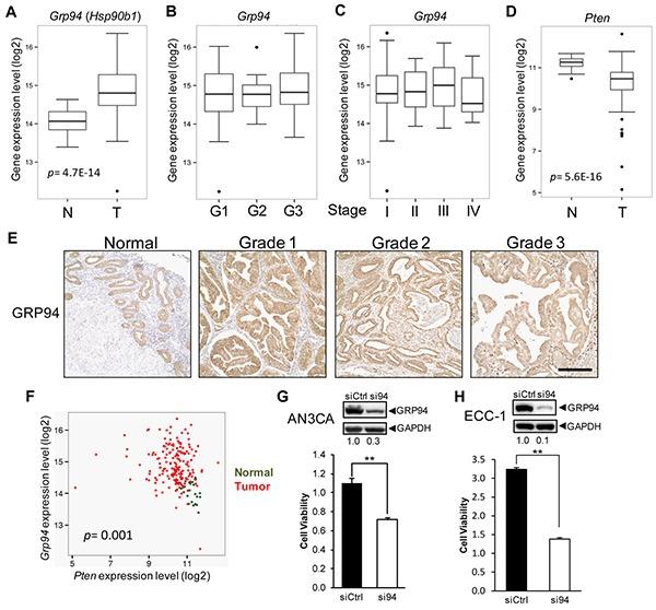
Endometrial carcinoma is the most prevalent gynecologic cancer in the United States. The tumor suppressor gene Pten (phosphatase and tensin homolog) is commonly mutated in the more common type 1 (endometrioid) subtype. The glucose-regulated protein 94 (GRP94) is emerging as a novel regulator for cancer development. Here we report that expression profiles from the Cancer Genome Atlas (TCGA) showed significantly increased Grp94 mRNA levels in endometrial tumor versus normal tissues, correlating with highly elevated GRP94 protein expression in patient samples and the requirement of GRP94 for maintaining viability of human endometrioid adenocarcinoma (EAC) cell lines. Through generation of uterus-specific knockout mouse models with deletion of Grp94 alone (c94f/f) or in combination with Pten (cPf/f94f/f), we discovered that c94f/f uteri induced squamous cell metaplasia (SCM) and reduced active nuclear β-catenin. The cPf/f94f/f uteri showed accelerated SCM and suppression of PTEN-null driven EAC, with reduced cellular proliferation, attenuated β-catenin signaling and decreased AKT/S6 activation in the SCM. In contrast to single PTEN knockout uteri (cPf/f), cPf/f94f/f uteri showed no decrease in E-cadherin level and no invasive lesion. Collectively, our study implies that GRP94 downregulation induces SCM in EAC and suppresses AKT/S6 signaling, providing a novel mechanism for suppressing EAC progression.

摘要

子宫内膜癌是美国最常见的妇科癌症。肿瘤抑制基因Pten(磷酸酶和张力蛋白同源物)在更常见的1型(子宫内膜样)亚型中常发生突变。葡萄糖调节蛋白94(GRP94)正成为癌症发展的一种新型调节因子。在此我们报告,癌症基因组图谱(TCGA)的表达谱显示,与正常组织相比,子宫内膜肿瘤中Grp94 mRNA水平显著升高,这与患者样本中GRP94蛋白表达高度升高以及GRP94对维持人子宫内膜样腺癌(EAC)细胞系活力的需求相关。通过构建单独缺失Grp94(c94f/f)或与Pten联合缺失(cPf/f94f/f)的子宫特异性敲除小鼠模型,我们发现c94f/f子宫诱导了鳞状细胞化生(SCM)并降低了活性核β-连环蛋白。cPf/f94f/f子宫表现出加速的SCM以及对PTEN缺失驱动的EAC的抑制作用,SCM中的细胞增殖减少、β-连环蛋白信号减弱以及AKT/S6激活降低。与单一PTEN敲除子宫(cPf/f)不同,cPf/f94f/f子宫的E-钙黏蛋白水平没有降低,也没有侵袭性病变。总体而言,我们的研究表明GRP94下调诱导EAC中的SCM并抑制AKT/S6信号传导,为抑制EAC进展提供了一种新机制。

https://cdn.ncbi.nlm.nih.gov/pmc/blobs/0954/4924759/4dcf39f06c65/oncotarget-07-14885-g001.jpg

文献AI研究员

20分钟写一篇综述,助力文献阅读效率提升50倍。

立即体验

用中文搜PubMed

大模型驱动的PubMed中文搜索引擎

马上搜索

文档翻译

学术文献翻译模型,支持多种主流文档格式。

立即体验