Suppr超能文献

白细胞介素-1β介导高糖诱导的人主动脉内皮细胞表型转变。

Interleukin-1β mediates high glucose induced phenotypic transition in human aortic endothelial cells.

作者信息

Zhu Dong-Dong, Tang Ri-Ning, Lv Lin-Li, Wen Yi, Liu Hong, Zhang Xiao-Liang, Ma Kun-Ling, Liu Bi-Cheng

机构信息

Institute of Nephrology, Zhongda Hospital, Southeast University School of Medicine, Nanjing, 210009, China.

出版信息

Cardiovasc Diabetol. 2016 Mar 5;15:42. doi: 10.1186/s12933-016-0358-9.

Abstract

BACKGROUND

Previous studies have shown that high glucose (HG) induced endothelial cell (EC) damage via a phenotypic transition of EC. There is increasing evidence suggesting the role of inflammatory cytokines in mediated HG-induced EC damage. However, little is known about the potential role of interleukin-1β (IL-1β) in the process. The aim of present study was to investigate whether IL-1β mediated HG-induced phenotypic transition in human aortic endothelial cells (HAECs) and to determine the possible underlying mechanism.

METHODS

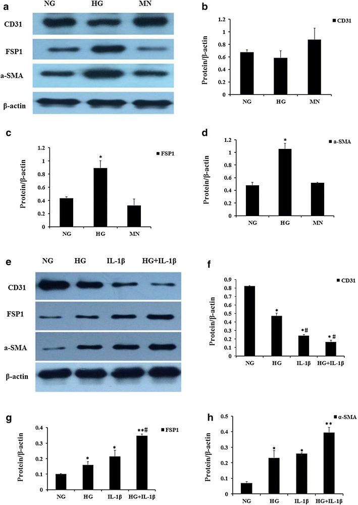
Primary HAECs were exposed to normal glucose (NG, 5.5 nM), high glucose (HG,30 nM), IL-1β (10 ng/ml), HG + IL-1β (10 ng/ml) and HG + anti-IL-1β antibodies (1000 ng/ml) or HG + IL-1β small interfering RNA (siRNA). Pathological changes were investigated using confocal microscopy and electron microscopy. Confocal microscopy was performed to detect the co-expression of CD31 and fibroblast specific protein 1 (FSP1). To study the effect of protein kinase C-β (PKCβ) activation on IL-1β in HAECs, HAECs were stimulated with 30 nM PMA (PKCβ activator) and 0.3 μM PKCβ inhibition (LY317615) for 48 h in the NG or HG group. The expressions of PKCβ and IL-1β were detected by RT-PCR and Western blot. And the concentration of IL-1β in the supernatant of HAECs was measured by ELISA. The expressions of FSP1, a-SMA and CD31 were detected by Western blot.

RESULTS

It was shown that the HG resulted in significant increase in the expressions of PKCβ and IL-1β in dose-and time-dependent manners. The HG or exogenous IL-1β alone inhibited the expression of CD31 and markly increased the expressions of FSP1 and α-SMA. Furthermore, we observed that the HG and IL-1β synergistically increased FSP1 and a-SMA expressions compared with the HG or IL-1β alone group (P < 0.05). Confocal microscopy revealed a colocalization of CD31 and FSP1 and that some cells acquired spindle-shaped morphologies and a loss of CD31 staining. Electron microscopy showed that the HG resulted in the increased microfilamentation and a roughened endoplasmic reticulum structure in the cytoplasm. However, the changes above were attenuated by the intervention of anti-IL-1β antibodies or IL-1β siRNA (P < 0.05). In addition, the PMA induced the expressions of PKCβ and IL-1β in HAECs. The PKCβ activation may mediate the effect of the HG on IL-1β production, which could be attenuated by the PKCβ selective inhibitor (LY317615) (P < 0.05).

CONCLUSIONS

Our findings suggested that HG-induced phenotypic transition of HAECs might require IL-β activation via the PKCβ pathway.

摘要

背景

先前的研究表明,高糖(HG)通过内皮细胞(EC)的表型转变诱导内皮细胞损伤。越来越多的证据表明炎症细胞因子在介导HG诱导的EC损伤中发挥作用。然而,关于白细胞介素-1β(IL-1β)在此过程中的潜在作用知之甚少。本研究的目的是探讨IL-1β是否介导HG诱导的人主动脉内皮细胞(HAECs)表型转变,并确定可能的潜在机制。

方法

将原代HAECs分别暴露于正常葡萄糖(NG,5.5 nM)、高糖(HG,30 nM)、IL-1β(10 ng/ml)、HG + IL-1β(10 ng/ml)以及HG + 抗IL-1β抗体(1000 ng/ml)或HG + IL-1β小干扰RNA(siRNA)。使用共聚焦显微镜和电子显微镜研究病理变化。进行共聚焦显微镜检测CD31和成纤维细胞特异性蛋白1(FSP1)的共表达。为研究蛋白激酶C-β(PKCβ)激活对HAECs中IL-1β的影响,在NG或HG组中,用30 nM佛波醇-12-肉豆蔻酸酯-13-乙酸酯(PMA,PKCβ激活剂)和0.3 μM PKCβ抑制剂(LY317615)刺激HAECs 48小时。通过逆转录聚合酶链反应(RT-PCR)和蛋白质印迹法检测PKCβ和IL-1β的表达。并通过酶联免疫吸附测定(ELISA)测量HAECs上清液中IL-1β的浓度。通过蛋白质印迹法检测FSP1、α-平滑肌肌动蛋白(α-SMA)和CD31的表达。

结果

结果表明,HG以剂量和时间依赖性方式导致PKCβ和IL-1β的表达显著增加。单独的HG或外源性IL-1β抑制CD31的表达,并显著增加FSP1和α-SMA的表达。此外,我们观察到与单独的HG或IL-1β组相比,HG和IL-1β协同增加FSP1和α-SMA的表达(P < 0.05)。共聚焦显微镜显示CD31和FSP1共定位,并且一些细胞呈现纺锤形形态且CD31染色消失。电子显微镜显示HG导致细胞质中微丝增加和内质网结构粗糙。然而,抗IL-1β抗体或IL-1β siRNA的干预减轻了上述变化(P < 0.05)。此外,PMA诱导HAECs中PKCβ和IL-1β的表达。PKCβ激活可能介导HG对IL-1β产生的影响,PKCβ选择性抑制剂(LY317615)可减弱这种影响(P < 0.05)。

结论

我们的研究结果表明,HG诱导的HAECs表型转变可能需要通过PKCβ途径激活IL-β。

https://cdn.ncbi.nlm.nih.gov/pmc/blobs/27d1/4779230/f025d4891ca0/12933_2016_358_Fig1_HTML.jpg

文献AI研究员

20分钟写一篇综述,助力文献阅读效率提升50倍。

立即体验

用中文搜PubMed

大模型驱动的PubMed中文搜索引擎

马上搜索

文档翻译

学术文献翻译模型,支持多种主流文档格式。

立即体验