Suppr超能文献

一种用于体内监测I型干扰素诱导和信号传导的多功能载体。

A Versatile Vector for In Vivo Monitoring of Type I Interferon Induction and Signaling.

作者信息

Nistal-Villan Estanislao, Poutou Joanna, Rodríguez-Garcia Estefania, Buñuales Maria, Carte-Abad Beatriz, Prieto Jesus, Gonzalez-Aseguinolaza Gloria, Hernandez-Alcoceba Ruben, Larrea Esther

机构信息

Gene Therapy and Regulation of Gene Expression Program, Center for Applied Medical Research (CIMA), University of Navarra, Pamplona, Spain.

IdiSNA Navarra Institute for Health Research, Pamplona, Spain.

出版信息

PLoS One. 2016 Mar 23;11(3):e0152031. doi: 10.1371/journal.pone.0152031. eCollection 2016.

Abstract

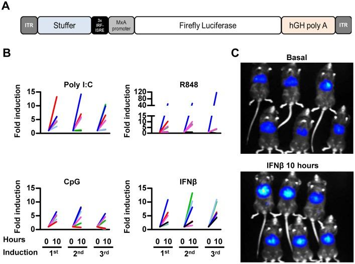
Development of reporter systems for in vivo examination of IFN-β induction or signaling of type I interferon (IFN-I) pathways is of great interest in order to characterize biological responses to different inducers such as viral infections. Several reporter mice have been developed to monitor the induction of both pathways in response to different agonists. However, alternative strategies that do not require transgenic mice breeding have to date not been reported. In addition, detection of these pathways in vivo in animal species other than mice has not yet been addressed. Herein we describe a simple method based on the use of an adeno-associated viral vector (AAV8-3xIRF-ISRE-Luc) containing an IFN-β induction and signaling-sensitive promoter sequence controlling the expression of the reporter gene luciferase. This vector is valid for monitoring IFN-I responses in vivo elicited by diverse stimuli in different organs. Intravenous administration of the vector in C57BL/6 mice and Syrian hamsters was able to detect activation of the IFN pathway in the liver upon systemic treatment with different pro-inflammatory agents and infection with Newcastle disease virus (NDV). In addition, intranasal instillation of AAV8-3xIRF-ISRE-Luc showed a rapid and transient IFN-I response in the respiratory tract of mice infected with the influenza A/PR8/34 virus lacking the NS1 protein. In comparison, this response was delayed and exacerbated in mice infected with influenza A/PR/8 wild type virus. In conclusion, the AAV8-3xIRF-ISRE-Luc vector offers the possibility of detecting IFN-I activation in response to different stimuli and in different animal models with no need for reporter transgenic animals.

摘要

为了表征对不同诱导剂(如病毒感染)的生物学反应,开发用于体内检测I型干扰素(IFN-I)途径的IFN-β诱导或信号传导的报告系统具有重大意义。已经开发了几种报告基因小鼠来监测对不同激动剂的两种途径的诱导。然而,迄今为止尚未报道不需要转基因小鼠繁殖的替代策略。此外,尚未解决在小鼠以外的动物物种中体内检测这些途径的问题。在此,我们描述了一种基于使用腺相关病毒载体(AAV8-3xIRF-ISRE-Luc)的简单方法,该载体包含控制报告基因荧光素酶表达的IFN-β诱导和信号敏感启动子序列。该载体可有效监测不同器官中由多种刺激在体内引发的IFN-I反应。在C57BL/6小鼠和叙利亚仓鼠中静脉内施用该载体能够检测在用不同促炎剂全身治疗和感染新城疫病毒(NDV)后肝脏中IFN途径的激活。此外,鼻内滴注AAV8-3xIRF-ISRE-Luc在感染缺乏NS1蛋白的甲型流感病毒A/PR8/34的小鼠呼吸道中显示出快速且短暂的IFN-I反应。相比之下,在用甲型流感病毒A/PR/8野生型病毒感染的小鼠中,这种反应延迟且加剧。总之,AAV8-3xIRF-ISRE-Luc载体提供了在无需报告转基因动物的情况下检测对不同刺激和在不同动物模型中IFN-I激活的可能性。

https://cdn.ncbi.nlm.nih.gov/pmc/blobs/b671/4805199/bfa822446a94/pone.0152031.g001.jpg

文献AI研究员

20分钟写一篇综述,助力文献阅读效率提升50倍。

立即体验

用中文搜PubMed

大模型驱动的PubMed中文搜索引擎

马上搜索

文档翻译

学术文献翻译模型,支持多种主流文档格式。

立即体验