Suppr超能文献

表没食子儿茶素没食子酸酯基于拦截富含淀粉样β-折叠结构的转化来抑制脂褐素形成。

EGCG Inhibited Lipofuscin Formation Based on Intercepting Amyloidogenic β-Sheet-Rich Structure Conversion.

作者信息

Cai Shuxian, Yang Heng, Zeng Kewu, Zhang Jing, Zhong Ni, Wang Yingzi, Ye Jing, Tu Pengfei, Liu Zhonghua

机构信息

State Key Laboratory of Natural and Biomimetic Drugs, School of Pharmaceutical Sciences, Peking University Health Science Center, Beijing, 100191, China.

Co-Innovation Center for Utilization of Botanical Functional Ingredients, Hunan Agricultural University, Changsha, 410128, China.

出版信息

PLoS One. 2016 Mar 31;11(3):e0152064. doi: 10.1371/journal.pone.0152064. eCollection 2016.

Abstract

BACKGROUND

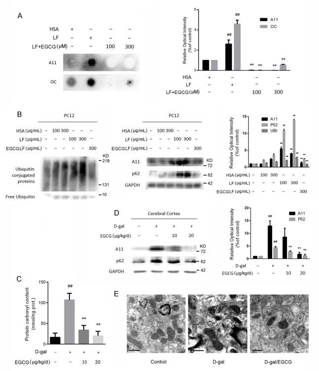
Lipofuscin (LF) is formed during lipid peroxidation and sugar glycosylation by carbonyl-amino crosslinks with biomacrolecules, and accumulates slowly within postmitotic cells. The environmental pollution, modern dietary culture and lifestyle changes have been found to be the major sources of reactive carbonyl compounds in vivo. Irreversible carbonyl-amino crosslinks induced by carbonyl stress are essentially toxiferous for aging-related functional losses in modern society. Results show that (-)-epigallocatechin gallate (EGCG), the main polyphenol in green tea, can neutralize the carbonyl-amino cross-linking reaction and inhibit LF formation, but the underlying mechanism is unknown.

METHODS AND RESULTS

We explored the mechanism of the neutralization process from protein, cell, and animal levels using spectrofluorometry, infrared spectroscopy, conformation antibodies, and electron microscopy. LF demonstrated an amyloidogenic β-sheet-rich with antiparallel structure, which accelerated the carbonyl-amino crosslinks formation and disrupted proteolysis in both PC12 cells and D-galactose (D-gal)-induced brain aging mice models. Additionally, EGCG effectively inhibited the formation of the amyloidogenic β-sheet-rich structure of LF, and prevented its conversion into toxic and on-pathway aggregation intermediates, thereby cutting off the carbonyl-amino crosslinks.

CONCLUSIONS

Our study indicated that the amyloidogenic β-sheet structure of LF may be the core driving force for carbonyl-amino crosslinks further formation, which mediates the formation of amyloid fibrils from native state of biomacrolecules. That EGCG exhibits anti-amyloidogenic β-sheet-rich structure properties to prevent the LF formation represents a novel strategy to impede the development of degenerative processes caused by ageing or stress-induced premature senescence in modern environments.

摘要

背景

脂褐素(LF)在脂质过氧化和糖基化过程中通过与生物大分子形成羰基 - 氨基交联而产生,并在有丝分裂后细胞内缓慢积累。环境污染、现代饮食文化和生活方式的改变已被发现是体内活性羰基化合物的主要来源。羰基应激诱导的不可逆羰基 - 氨基交联对于现代社会中与衰老相关的功能丧失本质上是有毒的。结果表明,绿茶中的主要多酚(-)-表没食子儿茶素没食子酸酯(EGCG)可以中和羰基 - 氨基交联反应并抑制LF形成,但其潜在机制尚不清楚。

方法与结果

我们使用荧光光谱法、红外光谱法、构象抗体和电子显微镜从蛋白质、细胞和动物水平探索了中和过程的机制。LF表现出富含反平行结构的淀粉样β - 折叠,这加速了PC12细胞和D - 半乳糖(D - gal)诱导的脑衰老小鼠模型中的羰基 - 氨基交联形成并破坏了蛋白质水解。此外,EGCG有效抑制了LF富含淀粉样β - 折叠结构的形成,并防止其转化为有毒的和正在形成的聚集中间体,从而切断了羰基 - 氨基交联。

结论

我们的研究表明,LF的淀粉样β - 折叠结构可能是羰基 - 氨基交联进一步形成的核心驱动力,它介导了生物大分子从天然状态形成淀粉样纤维。EGCG具有抗富含淀粉样β - 折叠结构的特性以防止LF形成,这代表了一种新策略,可阻碍现代环境中由衰老或应激诱导的早衰引起的退行性过程的发展。

https://cdn.ncbi.nlm.nih.gov/pmc/blobs/a54f/4816542/49bb72d23904/pone.0152064.g001.jpg

文献AI研究员

20分钟写一篇综述,助力文献阅读效率提升50倍。

立即体验

用中文搜PubMed

大模型驱动的PubMed中文搜索引擎

马上搜索

文档翻译

学术文献翻译模型,支持多种主流文档格式。

立即体验