Suppr超能文献

肺肿瘤外泌体通过NFκB-TLR信号通路在间充质干细胞中诱导促炎表型。

Lung tumor exosomes induce a pro-inflammatory phenotype in mesenchymal stem cells via NFκB-TLR signaling pathway.

作者信息

Li Xiaoxia, Wang Shihua, Zhu Rongjia, Li Hongling, Han Qin, Zhao Robert Chunhua

机构信息

Center of Excellence in Tissue Engineering, Key Laboratory of Beijing, Institute of Basic Medical Sciences and School of Basic Medicine, Chinese Academy of Medical Sciences and Peking Union Medical College, Beijing, People's Republic of China.

Center of Translational medicine Peking Union Medical College Hospital, Chinese Academy of Medical Sciences and Peking Union Medical College, Beijing, People's Republic of China.

出版信息

J Hematol Oncol. 2016 Apr 18;9:42. doi: 10.1186/s13045-016-0269-y.

Abstract

BACKGROUND

In tumor microenvironment, a continuous cross-talk between cancer cells and other cellular components is required to sustain tumor progression. Accumulating evidence suggests that exosomes, a novel way of cell communication, play an important role in such cross-talk. Exosomes could facilitate the direct intercellular transfer of proteins, lipids, and miRNA/mRNA/DNAs between cells. Since mesenchymal stem cells (MSCs) can be attracted to tumor sites and become an important component of the tumor microenvironment, there is an urgent need to reveal the effect of tumor exosomes on MSCs and to further explore the underlying molecular mechanisms.

METHODS

Exosomes were harvested from lung cancer cell line A549 and added to MSCs. Secretion of inflammation-associated cytokines in exosome-treated MSCs were analyzed by RT-PCR and ELISA. The growth-promoting effect of exosome-treated MSCs on lung tumor cells was evaluated by in vivo mouse xenograft model. Signaling pathway involved in exosomes-treated MSCs was detected by PCR array of human toll-like receptor signaling pathway, RT-PCR, and Western blot.

RESULTS

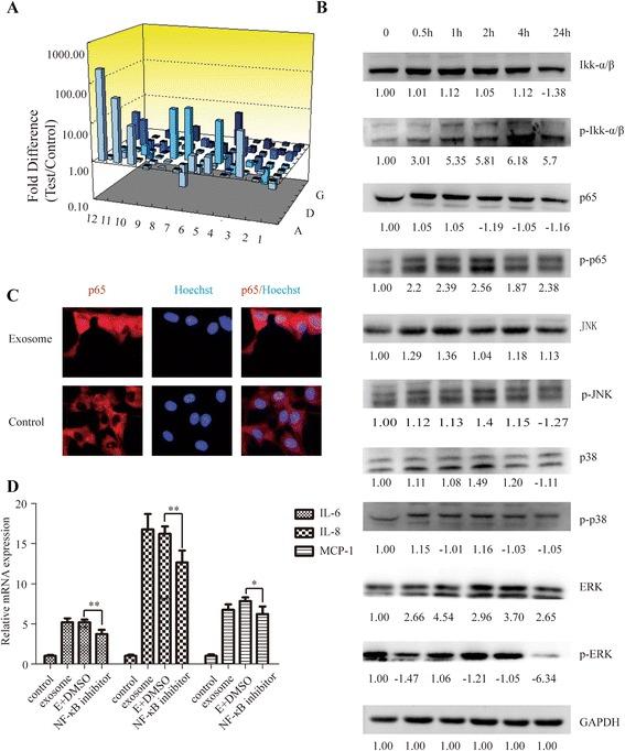
Data showed that lung tumor cell A549-derived exosomes could induce a pro-inflammatory phenotype in MSCs named P-MSCs, which have significantly elevated secretion of IL-6, IL-8, and MCP-1. P-MSCs possess a greatly enhanced ability in promoting lung tumor growth in mouse xenograft model. Analysis of the signaling pathways in P-MSCs revealed a fast triggering of NF-κB. Genetic ablation of Toll-like receptor 2 (TLR2) by siRNA and TLR2-neutralizing antibody could block NF-κB activation by exosomes. We further found that Hsp70 present on the surface of lung tumor exosomes contributed to the induction of P-MSCs by A549 exosomes.

CONCLUSIONS

Our studies suggest a novel mechanism by which lung tumor cell-derived exosomes induce pro-inflammatory activity of MSCs which in turn get tumor supportive characteristics.

摘要

背景

在肿瘤微环境中,癌细胞与其他细胞成分之间持续的相互作用对于维持肿瘤进展是必需的。越来越多的证据表明,外泌体作为一种新型的细胞通讯方式,在这种相互作用中发挥着重要作用。外泌体能够促进细胞间蛋白质、脂质以及微小RNA/信使核糖核酸/脱氧核糖核酸的直接转移。由于间充质干细胞(MSCs)能够被吸引至肿瘤部位并成为肿瘤微环境的重要组成部分,因此迫切需要揭示肿瘤外泌体对间充质干细胞的影响,并进一步探索其潜在的分子机制。

方法

从肺癌细胞系A549中收集外泌体,并将其添加到间充质干细胞中。通过逆转录聚合酶链反应(RT-PCR)和酶联免疫吸附测定(ELISA)分析经外泌体处理的间充质干细胞中炎症相关细胞因子的分泌情况。通过体内小鼠异种移植模型评估经外泌体处理的间充质干细胞对肺肿瘤细胞的促生长作用。通过人 toll 样受体信号通路的 PCR 阵列、RT-PCR 和蛋白质免疫印迹法检测外泌体处理的间充质干细胞中涉及的信号通路。

结果

数据显示,肺癌细胞 A549 来源的外泌体能够在间充质干细胞中诱导出一种促炎表型,即促炎间充质干细胞(P-MSCs),其白细胞介素-6(IL-6)、白细胞介素-8(IL-8)和单核细胞趋化蛋白-1(MCP-1)的分泌显著增加。在小鼠异种移植模型中,促炎间充质干细胞具有显著增强的促进肺肿瘤生长的能力。对促炎间充质干细胞中信号通路的分析显示,核因子κB(NF-κB)被快速激活。通过小干扰RNA(siRNA)和 toll 样受体2(TLR2)中和抗体对 TLR2进行基因敲除可阻断外泌体对NF-κB的激活。我们进一步发现,肺肿瘤外泌体表面存在的热休克蛋白70(Hsp70)有助于A549外泌体诱导促炎间充质干细胞的形成。

结论

我们的研究提示了一种新的机制,即肺肿瘤细胞来源的外泌体诱导间充质干细胞产生促炎活性,进而使其获得肿瘤支持特性。

https://cdn.ncbi.nlm.nih.gov/pmc/blobs/4be2/4836087/a331d1e71e4a/13045_2016_269_Fig1_HTML.jpg

文献检索

告别复杂PubMed语法,用中文像聊天一样搜索,搜遍4000万医学文献。AI智能推荐,让科研检索更轻松。

立即免费搜索

文件翻译

保留排版,准确专业,支持PDF/Word/PPT等文件格式,支持 12+语言互译。

免费翻译文档

深度研究

AI帮你快速写综述,25分钟生成高质量综述,智能提取关键信息,辅助科研写作。

立即免费体验