McConnell Russell E, Edward van Veen J, Vidaki Marina, Kwiatkowski Adam V, Meyer Aaron S, Gertler Frank B
David H. Koch Institute for Integrative Cancer Research, Massachusetts Institute of Technology, Cambridge, MA 01239.
David H. Koch Institute for Integrative Cancer Research, Massachusetts Institute of Technology, Cambridge, MA 01239 Department of Biology, Massachusetts Institute of Technology, Cambridge, MA 01239.
J Cell Biol. 2016 Apr 25;213(2):261-74. doi: 10.1083/jcb.201509062. Epub 2016 Apr 18.
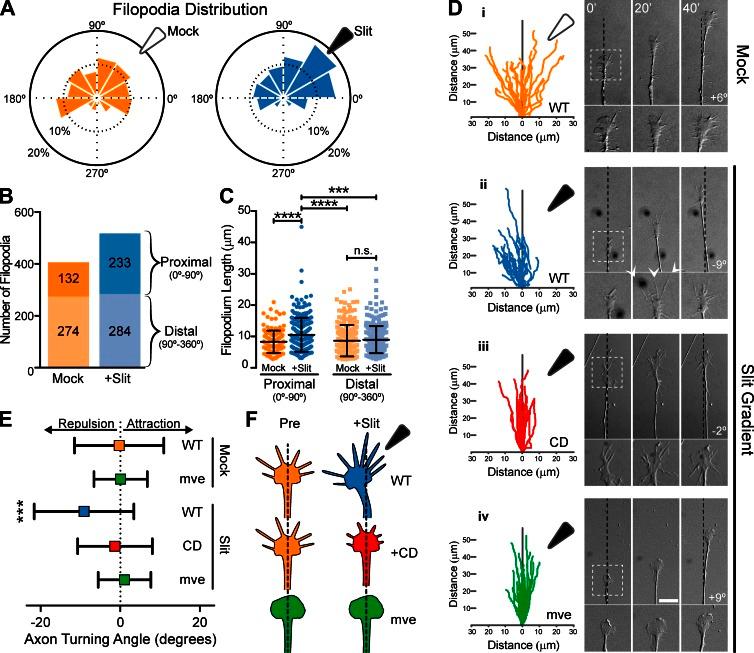
Axons navigate long distances through complex 3D environments to interconnect the nervous system during development. Although the precise spatiotemporal effects of most axon guidance cues remain poorly characterized, a prevailing model posits that attractive guidance cues stimulate actin polymerization in neuronal growth cones whereas repulsive cues induce actin disassembly. Contrary to this model, we find that the repulsive guidance cue Slit stimulates the formation and elongation of actin-based filopodia from mouse dorsal root ganglion growth cones. Surprisingly, filopodia form and elongate toward sources of Slit, a response that we find is required for subsequent axonal repulsion away from Slit. Mechanistically, Slit evokes changes in filopodium dynamics by increasing direct binding of its receptor, Robo, to members of the actin-regulatory Ena/VASP family. Perturbing filopodium dynamics pharmacologically or genetically disrupts Slit-mediated repulsion and produces severe axon guidance defects in vivo. Thus, Slit locally stimulates directional filopodial extension, a process that is required for subsequent axonal repulsion downstream of the Robo receptor.
在发育过程中,轴突需在复杂的三维环境中长距离导航,以连接神经系统。尽管大多数轴突导向线索的确切时空效应仍未得到充分表征,但一个普遍的模型认为,吸引性导向线索会刺激神经元生长锥中的肌动蛋白聚合,而排斥性线索则会诱导肌动蛋白解聚。与该模型相反,我们发现排斥性导向线索Slit会刺激小鼠背根神经节生长锥中基于肌动蛋白的丝状伪足的形成和伸长。令人惊讶的是,丝状伪足会朝着Slit的来源形成并伸长,我们发现这种反应是随后轴突远离Slit排斥所必需的。从机制上讲,Slit通过增加其受体Robo与肌动蛋白调节Ena/VASP家族成员的直接结合,引发丝状伪足动力学的变化。从药理学或遗传学上干扰丝状伪足动力学,会破坏Slit介导的排斥,并在体内产生严重的轴突导向缺陷。因此,Slit局部刺激定向丝状伪足延伸,这是Robo受体下游随后轴突排斥所必需的过程。