De Bacco Francesca, D'Ambrosio Antonio, Casanova Elena, Orzan Francesca, Neggia Roberta, Albano Raffaella, Verginelli Federica, Cominelli Manuela, Poliani Pietro L, Luraghi Paolo, Reato Gigliola, Pellegatta Serena, Finocchiaro Gaetano, Perera Timothy, Garibaldi Elisabetta, Gabriele Pietro, Comoglio Paolo M, Boccaccio Carla
Laboratory of Cancer Stem Cell Research, Candiolo Cancer Institute, FPO-IRCCS, Candiolo, Italy.
Laboratory of Cancer Stem Cell Research, Candiolo Cancer Institute, FPO-IRCCS, Candiolo, Italy Department of Oncology, University of Torino, Candiolo, Italy.
EMBO Mol Med. 2016 May 2;8(5):550-68. doi: 10.15252/emmm.201505890. Print 2016 May.
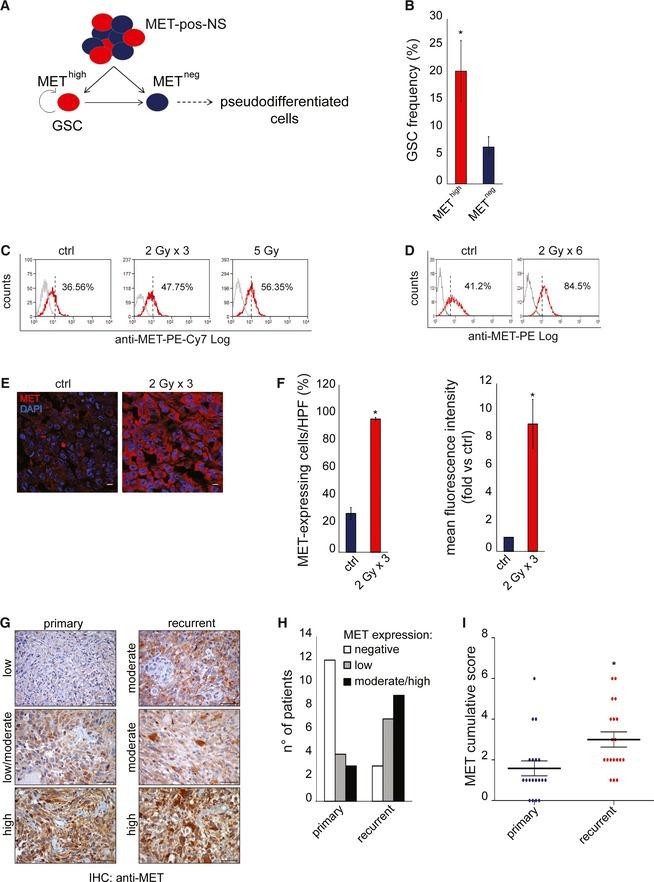
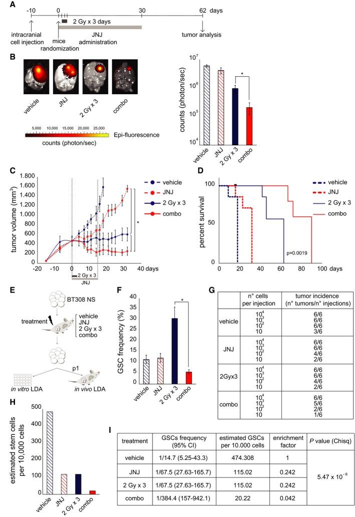
Glioblastoma (GBM) contains stem-like cells (GSCs) known to be resistant to ionizing radiation and thus responsible for therapeutic failure and rapidly lethal tumor recurrence. It is known that GSC radioresistance relies on efficient activation of the DNA damage response, but the mechanisms linking this response with the stem status are still unclear. Here, we show that the MET receptor kinase, a functional marker of GSCs, is specifically expressed in a subset of radioresistant GSCs and overexpressed in human GBM recurring after radiotherapy. We elucidate that MET promotes GSC radioresistance through a novel mechanism, relying on AKT activity and leading to (i) sustained activation of Aurora kinase A, ATM kinase, and the downstream effectors of DNA repair, and (ii) phosphorylation and cytoplasmic retention of p21, which is associated with anti-apoptotic functions. We show that MET pharmacological inhibition causes DNA damage accumulation in irradiated GSCs and their depletion in vitro and in GBMs generated by GSC xenotransplantation. Preclinical evidence is thus provided that MET inhibitors can radiosensitize tumors and convert GSC-positive selection, induced by radiotherapy, into GSC eradication.
胶质母细胞瘤(GBM)含有干细胞样细胞(GSCs),已知这些细胞对电离辐射具有抗性,因此是治疗失败和肿瘤快速致死性复发的原因。已知GSC的辐射抗性依赖于DNA损伤反应的有效激活,但将这种反应与干细胞状态联系起来的机制仍不清楚。在这里,我们表明,MET受体激酶作为GSCs的功能标志物,在一部分抗辐射GSCs中特异性表达,并且在放疗后复发的人类GBM中过表达。我们阐明,MET通过一种新机制促进GSC的辐射抗性,该机制依赖于AKT活性,并导致(i)极光激酶A、ATM激酶以及DNA修复的下游效应器持续激活,以及(ii)p21的磷酸化和细胞质滞留,这与抗凋亡功能相关。我们表明,MET的药理学抑制导致受辐射GSCs中DNA损伤积累,并在体外以及由GSC异种移植产生的GBM中使其耗竭。因此,临床前证据表明,MET抑制剂可以使肿瘤对辐射敏感,并将放疗诱导的GSC阳性选择转化为GSC根除。