Department of Leukemia, MD Anderson Cancer Center, Houston, Texas 77030, USA.
Broad Institute, Cambridge, Massachusetts 02142, USA.
Nat Commun. 2016 May 20;7:11589. doi: 10.1038/ncomms11589.
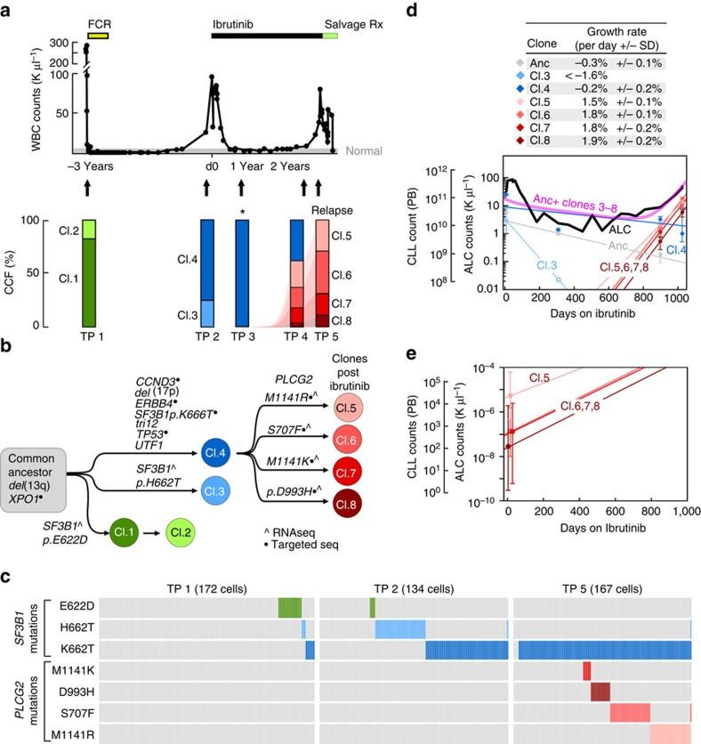
Resistance to the Bruton's tyrosine kinase (BTK) inhibitor ibrutinib has been attributed solely to mutations in BTK and related pathway molecules. Using whole-exome and deep-targeted sequencing, we dissect evolution of ibrutinib resistance in serial samples from five chronic lymphocytic leukaemia patients. In two patients, we detect BTK-C481S mutation or multiple PLCG2 mutations. The other three patients exhibit an expansion of clones harbouring del(8p) with additional driver mutations (EP300, MLL2 and EIF2A), with one patient developing trans-differentiation into CD19-negative histiocytic sarcoma. Using droplet-microfluidic technology and growth kinetic analyses, we demonstrate the presence of ibrutinib-resistant subclones and estimate subclone size before treatment initiation. Haploinsufficiency of TRAIL-R, a consequence of del(8p), results in TRAIL insensitivity, which may contribute to ibrutinib resistance. These findings demonstrate that the ibrutinib therapy favours selection and expansion of rare subclones already present before ibrutinib treatment, and provide insight into the heterogeneity of genetic changes associated with ibrutinib resistance.
对布鲁顿酪氨酸激酶(BTK)抑制剂伊布替尼的耐药性仅归因于 BTK 和相关途径分子的突变。我们使用全外显子组和深度靶向测序,对五例慢性淋巴细胞白血病患者的连续样本中伊布替尼耐药的演变进行了剖析。在两名患者中,我们检测到 BTK-C481S 突变或多个 PLCG2 突变。其他三名患者表现出携带额外驱动突变(EP300、MLL2 和 EIF2A)的 del(8p)克隆扩展,其中一名患者发展为 CD19 阴性组织细胞肉瘤的转分化。我们使用液滴微流控技术和生长动力学分析,在治疗开始前证明了伊布替尼耐药亚克隆的存在,并估计了亚克隆的大小。del(8p)导致 TRAIL-R 的单倍不足,导致 TRAIL 不敏感,这可能导致伊布替尼耐药。这些发现表明,伊布替尼治疗有利于在伊布替尼治疗前就已经存在的稀有亚克隆的选择和扩展,并深入了解与伊布替尼耐药相关的遗传变化的异质性。