Day Daniel S, Zhang Bing, Stevens Sean M, Ferrari Francesco, Larschan Erica N, Park Peter J, Pu William T
Department of Biomedical Informatics, Harvard Medical School, Boston, MA, 02115, USA.
Harvard/MIT Division of Health Sciences and Technology, Cambridge, MA, 02139, USA.
Genome Biol. 2016 Jun 3;17(1):120. doi: 10.1186/s13059-016-0984-2.
For many genes, RNA polymerase II stably pauses before transitioning to productive elongation. Although polymerase II pausing has been shown to be a mechanism for regulating transcriptional activation, the extent to which it is involved in control of mammalian gene expression and its relationship to chromatin structure remain poorly understood.
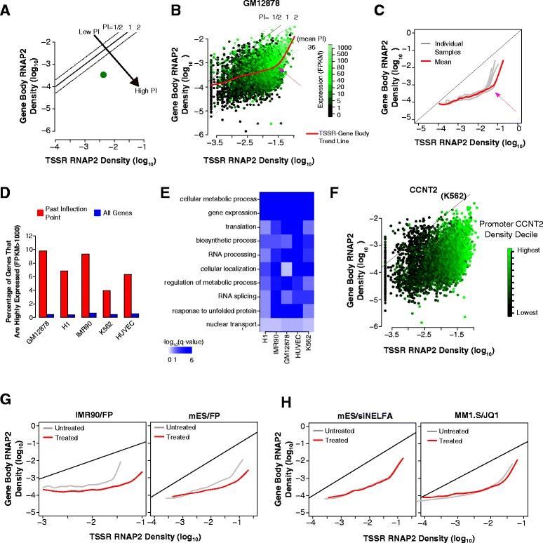
Here, we analyze 85 RNA polymerase II chromatin immunoprecipitation (ChIP)-sequencing experiments from 35 different murine and human samples, as well as related genome-wide datasets, to gain new insights into the relationship between polymerase II pausing and gene regulation. Across cell and tissue types, paused genes (pausing index > 2) comprise approximately 60 % of expressed genes and are repeatedly associated with specific biological functions. Paused genes also have lower cell-to-cell expression variability. Increased pausing has a non-linear effect on gene expression levels, with moderately paused genes being expressed more highly than other paused genes. The highest gene expression levels are often achieved through a novel pause-release mechanism driven by high polymerase II initiation. In three datasets examining the impact of extracellular signals, genes responsive to stimulus have slightly lower pausing index on average than non-responsive genes, and rapid gene activation is linked to conditional pause-release. Both chromatin structure and local sequence composition near the transcription start site influence pausing, with divergent features between mammals and Drosophila. Most notably, in mammals pausing is positively correlated with histone H2A.Z occupancy at promoters.
Our results provide new insights into the contribution of RNA polymerase II pausing in mammalian gene regulation and chromatin structure.
对于许多基因而言,RNA聚合酶II在转变为有效的延伸之前会稳定地暂停。虽然已表明聚合酶II的暂停是一种调节转录激活的机制,但人们对其在哺乳动物基因表达控制中的参与程度及其与染色质结构的关系仍知之甚少。
在此,我们分析了来自35个不同小鼠和人类样本的85个RNA聚合酶II染色质免疫沉淀(ChIP)测序实验以及相关的全基因组数据集,以深入了解聚合酶II暂停与基因调控之间的关系。在各种细胞和组织类型中,暂停基因(暂停指数>2)约占表达基因的60%,并且反复与特定生物学功能相关。暂停基因在细胞间的表达变异性也较低。增加的暂停对基因表达水平具有非线性影响,中等程度暂停的基因比其他暂停基因表达得更高。最高的基因表达水平通常通过由高聚合酶II起始驱动的一种新型暂停释放机制来实现。在三个研究细胞外信号影响的数据集中,对刺激有反应的基因平均暂停指数略低于无反应的基因,并且快速的基因激活与条件性暂停释放有关。转录起始位点附近的染色质结构和局部序列组成均影响暂停,哺乳动物和果蝇之间存在不同特征。最显著的是,在哺乳动物中,暂停与启动子处组蛋白H2A.Z的占据呈正相关。
我们的结果为RNA聚合酶II暂停在哺乳动物基因调控和染色质结构中的作用提供了新的见解。