Fox Raymond G, Lytle Nikki K, Jaquish Dawn V, Park Frederick D, Ito Takahiro, Bajaj Jeevisha, Koechlein Claire S, Zimdahl Bryan, Yano Masato, Kopp Janel, Kritzik Marcie, Sicklick Jason, Sander Maike, Grandgenett Paul M, Hollingsworth Michael A, Shibata Shinsuke, Pizzo Donald, Valasek Mark, Sasik Roman, Scadeng Miriam, Okano Hideyuki, Kim Youngsoo, MacLeod A Robert, Lowy Andrew M, Reya Tannishtha
Departments of Pharmacology and Medicine, University of California San Diego School of Medicine La Jolla, CA.
Sanford Consortium for Regenerative Medicine, La Jolla, CA.
Nature. 2016 Jun 16;534(7607):407-411. doi: 10.1038/nature17988. Epub 2016 Jun 6.
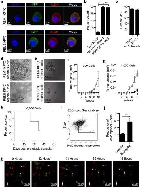
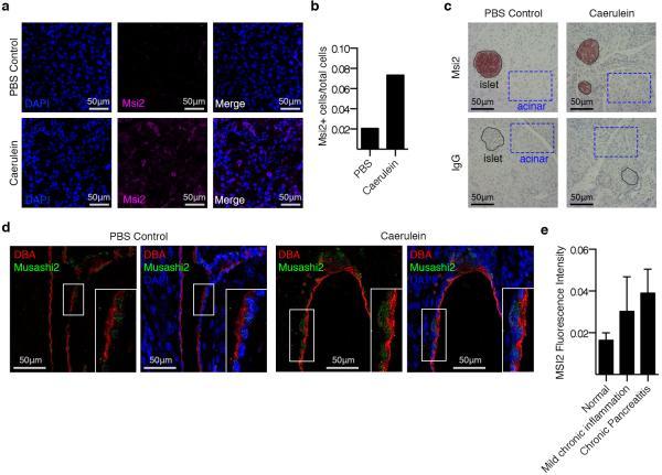
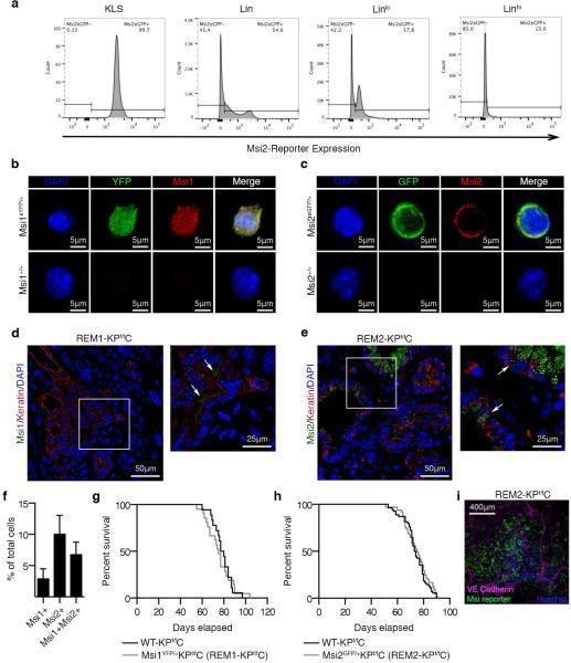
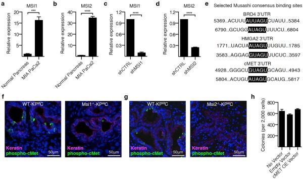
Pancreatic intraepithelial neoplasia is a pre-malignant lesion that can progress to pancreatic ductal adenocarcinoma, a highly lethal malignancy marked by its late stage at clinical presentation and profound drug resistance. The genomic alterations that commonly occur in pancreatic cancer include activation of KRAS2 and inactivation of p53 and SMAD4 (refs 2-4). So far, however, it has been challenging to target these pathways therapeutically; thus the search for other key mediators of pancreatic cancer growth remains an important endeavour. Here we show that the stem cell determinant Musashi (Msi) is a critical element of pancreatic cancer progression both in genetic models and in patient-derived xenografts. Specifically, we developed Msi reporter mice that allowed image-based tracking of stem cell signals within cancers, revealing that Msi expression rises as pancreatic intraepithelial neoplasia progresses to adenocarcinoma, and that Msi-expressing cells are key drivers of pancreatic cancer: they preferentially harbour the capacity to propagate adenocarcinoma, are enriched in circulating tumour cells, and are markedly drug resistant. This population could be effectively targeted by deletion of either Msi1 or Msi2, which led to a striking defect in the progression of pancreatic intraepithelial neoplasia to adenocarcinoma and an improvement in overall survival. Msi inhibition also blocked the growth of primary patient-derived tumours, suggesting that this signal is required for human disease. To define the translational potential of this work we developed antisense oligonucleotides against Msi; these showed reliable tumour penetration, uptake and target inhibition, and effectively blocked pancreatic cancer growth. Collectively, these studies highlight Msi reporters as a unique tool to identify therapy resistance, and define Msi signalling as a central regulator of pancreatic cancer.
胰腺上皮内瘤变是一种癌前病变,可进展为胰腺导管腺癌,这是一种高度致命的恶性肿瘤,其临床特征为发病较晚且具有很强的耐药性。胰腺癌中常见的基因组改变包括KRAS2激活以及p53和SMAD4失活(参考文献2 - 4)。然而,到目前为止,通过治疗手段靶向这些通路一直具有挑战性;因此,寻找胰腺癌生长的其他关键调节因子仍然是一项重要的工作。在这里,我们表明干细胞决定因子Musashi(Msi)在基因模型和患者来源的异种移植中都是胰腺癌进展的关键因素。具体而言,我们开发了Msi报告基因小鼠,能够基于图像追踪癌症中的干细胞信号,结果显示随着胰腺上皮内瘤变进展为腺癌,Msi表达升高,并且表达Msi的细胞是胰腺癌的关键驱动因素:它们优先具有传播腺癌的能力,在循环肿瘤细胞中富集,并且具有明显的耐药性。通过缺失Msi1或Msi2可以有效靶向这一细胞群体,这导致胰腺上皮内瘤变进展为腺癌出现显著缺陷,并改善了总体生存率。抑制Msi也能阻断原发性患者来源肿瘤的生长,表明该信号是人类疾病所必需的。为了确定这项工作的转化潜力,我们开发了针对Msi的反义寡核苷酸;这些寡核苷酸显示出可靠的肿瘤穿透、摄取和靶点抑制能力,并有效阻断了胰腺癌的生长。总的来说,这些研究突出了Msi报告基因作为识别治疗耐药性的独特工具,并将Msi信号定义为胰腺癌的核心调节因子。