Suppr超能文献

组蛋白去乙酰化酶抑制剂辛二酰苯胺异羟肟酸与TRAIL联合治疗对人乳腺癌细胞的协同作用。

Synergistic effects of combined treatment with histone deacetylase inhibitor suberoylanilide hydroxamic acid and TRAIL on human breast cancer cells.

作者信息

Zhou Weiqiang, Feng Xiuyan, Guo Shanchun, Wang Guangdi

机构信息

Key Laboratory of Environmental Pollution and Microecology of Liaoning Province, Shenyang Medical College, No. 146 North Huanghe St, Huanggu Dis, Shenyang City, Liaoning Pro 110034, P. R. China.

The Second Affiliated Hospital of Shenyang Medical College, No. 20 North 9th St, Heping Dis, Shenyang City, Liaoning Pro 110002, P. R. China.

出版信息

Sci Rep. 2016 Jun 13;6:28004. doi: 10.1038/srep28004.

Abstract

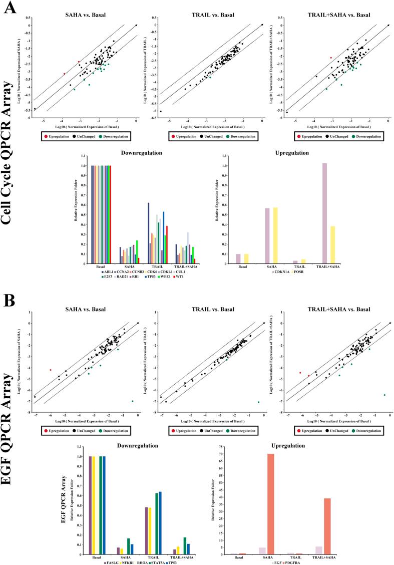
Previous studies showed that either histone deacetylase (HDAC) inhibitors or tumor necrosis factor-related apoptosis-inducing ligand (TRAIL) can induce apoptosis in tumor cells including breast cancer. However, the underling mechanisms of combining HDAC inhibitors with TRAIL in the treatment of breast cancer are poorly understood. In this study, we determined the ability of SAHA and TRAIL as single agents or in combination to inhibit the growth and survival of MCF-7 and MDA-MB-231 breast cancer cells. Our results demonstrate that the distinct effects of SAHA or TRAIL individually and in combination on the proliferation, cell viability, apoptosis, cell cycle distribution, and morphological changes of MDA-MB-231 and MCF-7 cells. We further determined the different effects of SAHA or TRAIL alone and combining SAHA with TRAIL on the expression of a number of apoptosis-related molecules, cell cycle, growth factors and their receptors in cancer cells. Our results demonstrated that the combinatorial treatment of SAHA and TRAIL may target multiple pathways and serve as an effective therapeutic strategy against breast cancer. An improved understanding of the molecular mechanisms may facilitate either SAHA or TRAIL targeted use and the selection of suitable combinations.

摘要

先前的研究表明,组蛋白脱乙酰酶(HDAC)抑制剂或肿瘤坏死因子相关凋亡诱导配体(TRAIL)均可诱导包括乳腺癌在内的肿瘤细胞凋亡。然而,HDAC抑制剂与TRAIL联合治疗乳腺癌的潜在机制尚不清楚。在本研究中,我们测定了SAHA和TRAIL单独或联合使用时抑制MCF-7和MDA-MB-231乳腺癌细胞生长和存活的能力。我们的结果表明,SAHA或TRAIL单独及联合使用对MDA-MB-231和MCF-7细胞的增殖、细胞活力、凋亡、细胞周期分布及形态变化具有不同的影响。我们进一步测定了SAHA或TRAIL单独使用以及SAHA与TRAIL联合使用对癌细胞中多种凋亡相关分子、细胞周期、生长因子及其受体表达的不同影响。我们的结果表明,SAHA与TRAIL联合治疗可能靶向多种途径,并可作为一种有效的乳腺癌治疗策略。对分子机制的深入了解可能有助于SAHA或TRAIL的靶向应用以及合适联合方案的选择。

https://cdn.ncbi.nlm.nih.gov/pmc/blobs/d1a5/4904277/0efda9bebc32/srep28004-f1.jpg

文献AI研究员

20分钟写一篇综述,助力文献阅读效率提升50倍。

立即体验

用中文搜PubMed

大模型驱动的PubMed中文搜索引擎

马上搜索

文档翻译

学术文献翻译模型,支持多种主流文档格式。

立即体验