Suppr超能文献

小鼠中针对瓜氨酸化蛋白的中枢耐受诱导的先决条件。

The Prerequisites for Central Tolerance Induction against Citrullinated Proteins in the Mouse.

作者信息

Engelmann Robby, Biemelt Andra, Cordshagen Antje, Johl Anja, Kuthning Daniela, Müller-Hilke Brigitte

机构信息

Institute of Immunology, Rostock University Medical Center, Schillingallee 70, 18057 Rostock, Germany.

出版信息

PLoS One. 2016 Jun 30;11(6):e0158773. doi: 10.1371/journal.pone.0158773. eCollection 2016.

Abstract

OBJECTIVES

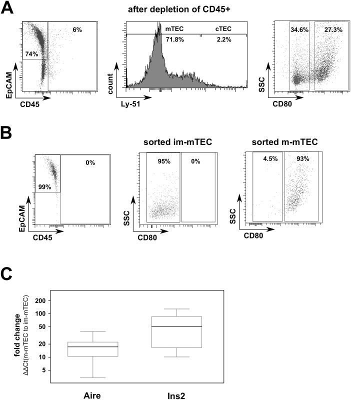
To assess the prerequisites for negative selection of peptidylcitrulline-specific T cells in the thymus. In detail, we here analyzed murine medullary thymic epithelial cells for the expression of peptidylarginine deiminases (PAD) and subsequent citrullination.

METHODS

Medullary thymic epithelial cells were sorted, their mRNA was isolated and the expression of Pad genes was analyzed by quantitative PCR. Citrullination was detected by Western Blot in lysates of sorted medullary thymic epithelial cells and histologically by immunofluorescence of thymic thin sections.

RESULTS

Pad2 and Pad4 are the main Pad isoforms expressed in mature medullary thymic epithelial cells of the mouse and their levels of expression are comparable to that of insulin (Ins2), another highly and promiscuously expressed protein in the thymus. Citrullination was detected in medullary thymic epithelial cells as shown by Western Blot and immunofluorescence.

CONCLUSIONS

Even though we here show that the murine thymus harbors the prerequisites for central tolerance to PAD and citrullinated peptides, it remains an open question whether the emergence of peptidylcitrulline-specific T cells and of autoantibodies recognizing citrullinated epitopes is caused by a failure of central or peripheral tolerance mechanisms.

摘要

目的

评估胸腺中肽基瓜氨酸特异性T细胞阴性选择的前提条件。具体而言,我们在此分析了小鼠髓质胸腺上皮细胞中肽基精氨酸脱亚氨酶(PAD)的表达及随后的瓜氨酸化情况。

方法

对髓质胸腺上皮细胞进行分选,分离其mRNA,通过定量PCR分析Pad基因的表达。通过蛋白质免疫印迹法在分选的髓质胸腺上皮细胞裂解物中检测瓜氨酸化,并通过胸腺薄片的免疫荧光进行组织学检测。

结果

Pad2和Pad4是在小鼠成熟髓质胸腺上皮细胞中表达的主要Pad亚型,其表达水平与胰岛素(Ins2)相当,胰岛素是胸腺中另一种高度且广泛表达的蛋白质。通过蛋白质免疫印迹法和免疫荧光法在髓质胸腺上皮细胞中检测到了瓜氨酸化。

结论

尽管我们在此表明小鼠胸腺具备对PAD和瓜氨酸化肽产生中枢耐受的前提条件,但肽基瓜氨酸特异性T细胞以及识别瓜氨酸化表位的自身抗体的出现是由中枢还是外周耐受机制失效所致,这仍是一个悬而未决的问题。

https://cdn.ncbi.nlm.nih.gov/pmc/blobs/738e/4928850/2e7885e85275/pone.0158773.g001.jpg

相似文献

1
The Prerequisites for Central Tolerance Induction against Citrullinated Proteins in the Mouse.
PLoS One. 2016 Jun 30;11(6):e0158773. doi: 10.1371/journal.pone.0158773. eCollection 2016.
2
Peptidylarginine deiminase expression and activity in PAD2 knock-out and PAD4-low mice.
Biochimie. 2013 Feb;95(2):299-308. doi: 10.1016/j.biochi.2012.09.029. Epub 2012 Sep 28.
3
Citrullination of synovial proteins in murine models of rheumatoid arthritis.
Arthritis Rheum. 2003 Sep;48(9):2489-500. doi: 10.1002/art.11229.
5
Medullary thymic epithelial cells, the indispensable player in central tolerance.
Sci China Life Sci. 2013 May;56(5):392-8. doi: 10.1007/s11427-013-4482-4. Epub 2013 May 1.
9
Methylation of arginine residues interferes with citrullination by peptidylarginine deiminases in vitro.
J Mol Biol. 2007 Apr 6;367(4):1118-29. doi: 10.1016/j.jmb.2007.01.054. Epub 2007 Jan 25.
10
Hypoxia-induced production of peptidylarginine deiminases and citrullinated proteins in malignant glioma cells.
Biochem Biophys Res Commun. 2017 Jan 1;482(1):50-56. doi: 10.1016/j.bbrc.2016.10.154. Epub 2016 Nov 3.

引用本文的文献

本文引用的文献

2
The thymic medulla is required for Foxp3+ regulatory but not conventional CD4+ thymocyte development.
J Exp Med. 2013 Apr 8;210(4):675-81. doi: 10.1084/jem.20122070. Epub 2013 Mar 25.
4
Peptidylarginine deiminase expression and activity in PAD2 knock-out and PAD4-low mice.
Biochimie. 2013 Feb;95(2):299-308. doi: 10.1016/j.biochi.2012.09.029. Epub 2012 Sep 28.
5
Citrullinated mouse collagen administered to DBA/1J mice in the absence of adjuvant initiates arthritis.
Int Immunopharmacol. 2012 Aug;13(4):424-31. doi: 10.1016/j.intimp.2012.05.007. Epub 2012 May 21.
6
Thymic epithelial cells: working class heroes for T cell development and repertoire selection.
Trends Immunol. 2012 Jun;33(6):256-63. doi: 10.1016/j.it.2012.03.005. Epub 2012 May 14.
7
Arthritogenic self-reactive CD4+ T cells acquire an FR4hiCD73hi anergic state in the presence of Foxp3+ regulatory T cells.
J Immunol. 2012 Jan 1;188(1):170-81. doi: 10.4049/jimmunol.1101311. Epub 2011 Nov 28.
10
Thymus-specific deletion of insulin induces autoimmune diabetes.
EMBO J. 2009 Sep 16;28(18):2812-24. doi: 10.1038/emboj.2009.212. Epub 2009 Aug 13.

文献AI研究员

20分钟写一篇综述,助力文献阅读效率提升50倍。

立即体验

用中文搜PubMed

大模型驱动的PubMed中文搜索引擎

马上搜索

文档翻译

学术文献翻译模型,支持多种主流文档格式。

立即体验