Suppr超能文献

口腔癌中循环miR-223:其作为新型诊断生物标志物和治疗靶点的潜力

Circulating miR-223 in Oral Cancer: Its Potential as a Novel Diagnostic Biomarker and Therapeutic Target.

作者信息

Tachibana Hirohiko, Sho Ri, Takeda Yuji, Zhang Xuhong, Yoshida Yukie, Narimatsu Hiroto, Otani Katsumi, Ishikawa Shigeo, Fukao Akira, Asao Hironobu, Iino Mitsuyoshi

机构信息

Department of Dentistry and Oral and Maxillofacial Surgery, Yamagata University Faculty of Medicine, Yamagata, Japan.

Department of Public Health, Yamagata University Faculty of Medicine, Yamagata, Japan.

出版信息

PLoS One. 2016 Jul 21;11(7):e0159693. doi: 10.1371/journal.pone.0159693. eCollection 2016.

Abstract

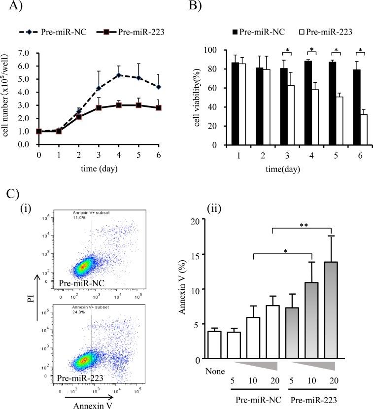
Circulating microRNAs (miRNAs) have been detected in various types of cancer and have been proposed as novel biomarkers for diagnosis and treatment. Until recently, however, no studies had comprehensively examined circulating miRNAs in oral cancer. The current study used an ultra-sensitive genome-wide miRNA array to investigate changes in circulating miRNAs in plasma from five patients with oral cancer and ten healthy individuals. Results indicated that there were only a few circulating miRNAs, including miR-223, miR-26a, miR-126, and miR-21, that were up-regulated in patients with oral cancer. A subsequent validation test indicated that circulating miR-223 levels were significantly higher (~2-fold, P< 0.05) in patients with oral cancer (n = 31) than in those without cancer (n = 31). Moreover, miR-223 was found to be up-regulated in tumor-adjacent normal tissue compared to tumor tissue from patients with oral cancer. A gain-of-function assay was performed to explore the potential roles of circulating miR-223 in the development of oral cancer. Results revealed that miR-223 functions as a tumor suppressor by inhibiting cell proliferation and inducing apoptosis. In conclusion, this study suggested that circulating miR-223 may serve as a potential biomarker for diagnosis and that it may represent a novel therapeutic target for treatment of oral cancer.

摘要

在各类癌症中均检测到了循环微RNA(miRNA),并且它们已被提议作为诊断和治疗的新型生物标志物。然而,直到最近,尚无研究全面检测口腔癌中的循环miRNA。本研究使用超灵敏全基因组miRNA芯片,调查了5例口腔癌患者和10名健康个体血浆中循环miRNA的变化。结果表明,在口腔癌患者中,只有少数几种循环miRNA上调,包括miR-223、miR-26a、miR-126和miR-21。随后的验证试验表明,口腔癌患者(n = 31)的循环miR-223水平显著高于无癌患者(n = 31)(约2倍,P < 0.05)。此外,与口腔癌患者的肿瘤组织相比,在肿瘤邻近的正常组织中发现miR-223上调。进行了功能获得试验,以探讨循环miR-223在口腔癌发生发展中的潜在作用。结果显示,miR-223通过抑制细胞增殖和诱导凋亡发挥肿瘤抑制作用。总之,本研究表明,循环miR-223可能作为一种潜在的诊断生物标志物,并且可能代表口腔癌治疗的一个新的治疗靶点。

https://cdn.ncbi.nlm.nih.gov/pmc/blobs/b0ed/4956265/856aea320a97/pone.0159693.g001.jpg

文献AI研究员

20分钟写一篇综述,助力文献阅读效率提升50倍。

立即体验

用中文搜PubMed

大模型驱动的PubMed中文搜索引擎

马上搜索

文档翻译

学术文献翻译模型,支持多种主流文档格式。

立即体验