Suppr超能文献

STIM1 中的胆固醇结合结构域调节 STIM1-Orai1 的物理和功能相互作用。

A cholesterol-binding domain in STIM1 modulates STIM1-Orai1 physical and functional interactions.

机构信息

Instituto de Fisiología Celular, Universidad Nacional Autónoma de México, Ciudad Universitaria, México, DF 04510, México.

Departamento de Fisicoquímica, Facultad de Química, Universidad Nacional Autónoma de México, Ciudad Universitaria, México DF 04510, México.

出版信息

Sci Rep. 2016 Jul 27;6:29634. doi: 10.1038/srep29634.

Abstract

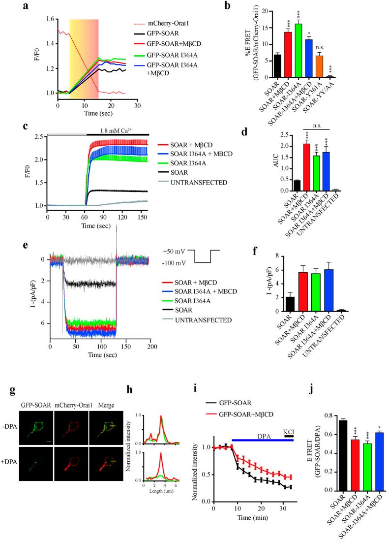
STIM1 and Orai1 are the main components of a widely conserved Calcium influx pathway known as store-operated calcium entry (SOCE). STIM1 is a calcium sensor, which oligomerizes and activates Orai channels when calcium levels drop inside the endoplasmic reticulum (ER). The series of molecular rearrangements that STIM1 undergoes until final activation of Orai1 require the direct exposure of the STIM1 domain known as SOAR (Stim Orai Activating Region). In addition to these complex molecular rearrangements, other constituents like lipids at the plasma membrane, play critical roles orchestrating SOCE. PI(4,5)P2 and enriched cholesterol microdomains have been shown as important signaling platforms that recruit the SOCE machinery in steps previous to Orai1 activation. However, little is known about the molecular role of cholesterol once SOCE is activated. In this study we provide clear evidence that STIM1 has a cholesterol-binding domain located inside the SOAR region and modulates Orai1 channels. We demonstrate a functional association of STIM1 and SOAR to cholesterol, indicating a close proximity of SOAR to the inner layer of the plasma membrane. In contrast, the depletion of cholesterol induces the SOAR detachment from the plasma membrane and enhances its association to Orai1. These results are recapitulated with full length STIM1.

摘要

STIM1 和 Orai1 是广泛保守的钙内流途径(即钙库操纵性钙内流(SOCE))的主要组成部分。STIM1 是一种钙传感器,当内质网(ER)内的钙水平下降时,它会寡聚化并激活 Orai 通道。STIM1 经历的一系列分子重排,直到最终激活 Orai1,需要直接暴露其称为 SOAR(STIM-Orai 激活区)的结构域。除了这些复杂的分子重排之外,质膜上的其他成分,如脂质,在协调 SOCE 方面发挥着关键作用。已经表明,PI(4,5)P2 和富含胆固醇的微区是重要的信号平台,它们在 Orai1 激活之前招募 SOCE 机制。然而,一旦 SOCE 被激活,胆固醇的分子作用就知之甚少。在这项研究中,我们提供了明确的证据表明,STIM1 在 SOAR 区域内具有胆固醇结合结构域,并调节 Orai1 通道。我们证明了 STIM1 和 SOAR 与胆固醇之间存在功能关联,表明 SOAR 与质膜的内层密切接近。相比之下,胆固醇的耗竭会诱导 SOAR 从质膜上脱离,并增强其与 Orai1 的结合。这些结果与全长 STIM1 相吻合。

https://cdn.ncbi.nlm.nih.gov/pmc/blobs/c0d9/4962086/c490310d285f/srep29634-f1.jpg

文献AI研究员

20分钟写一篇综述,助力文献阅读效率提升50倍。

立即体验

用中文搜PubMed

大模型驱动的PubMed中文搜索引擎

马上搜索

文档翻译

学术文献翻译模型,支持多种主流文档格式。

立即体验