Molleston Jerome M, Sabin Leah R, Moy Ryan H, Menghani Sanjay V, Rausch Keiko, Gordesky-Gold Beth, Hopkins Kaycie C, Zhou Rui, Jensen Torben Heick, Wilusz Jeremy E, Cherry Sara
Department of Microbiology, University of Pennsylvania Perelman School of Medicine, Philadelphia, Pennsylvania 19104, USA;
Program for RNA Biology, Sanford-Burnham Medical Research Institute, La Jolla, California 92037, USA;
Genes Dev. 2016 Jul 15;30(14):1658-70. doi: 10.1101/gad.284604.116.
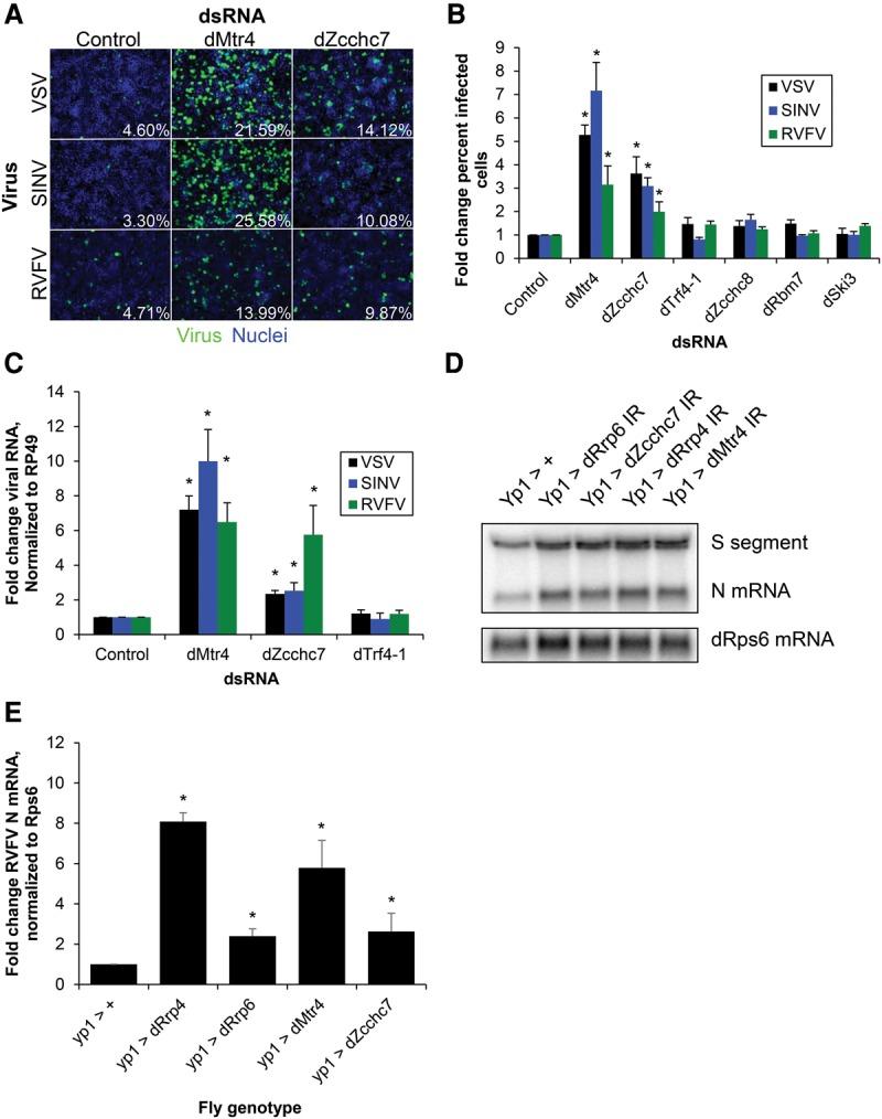
RNA degradation is tightly regulated to selectively target aberrant RNAs, including viral RNA, but this regulation is incompletely understood. Through RNAi screening in Drosophila cells, we identified the 3'-to-5' RNA exosome and two components of the exosome cofactor TRAMP (Trf4/5-Air1/2-Mtr4 polyadenylation) complex, dMtr4 and dZcchc7, as antiviral against a panel of RNA viruses. We extended our studies to human orthologs and found that the exosome as well as TRAMP components hMTR4 and hZCCHC7 are antiviral. While hMTR4 and hZCCHC7 are normally nuclear, infection by cytoplasmic RNA viruses induces their export, forming a cytoplasmic complex that specifically recognizes and induces degradation of viral mRNAs. Furthermore, the 3' untranslated region (UTR) of bunyaviral mRNA is sufficient to confer virus-induced exosomal degradation. Altogether, our results reveal that signals from viral infection repurpose TRAMP components to a cytoplasmic surveillance role where they selectively engage viral RNAs for degradation to restrict a broad range of viruses.
RNA降解受到严格调控,以选择性地靶向异常RNA,包括病毒RNA,但这种调控尚未完全被理解。通过在果蝇细胞中进行RNA干扰筛选,我们鉴定出3'至5' RNA外切体以及外切体辅因子TRAMP(Trf4/5-Air1/2-Mtr4多聚腺苷酸化)复合物的两个组分dMtr4和dZcchc7,它们对一组RNA病毒具有抗病毒作用。我们将研究扩展至人类同源物,发现外切体以及TRAMP组分hMTR4和hZCCHC7也具有抗病毒作用。虽然hMTR4和hZCCHC7通常位于细胞核中,但细胞质RNA病毒感染会诱导它们输出,形成一种细胞质复合物,该复合物特异性识别并诱导病毒mRNA的降解。此外,布尼亚病毒mRNA的3'非翻译区(UTR)足以赋予病毒诱导的外切体降解作用。总之,我们的结果表明,病毒感染发出的信号将TRAMP组分重新用于细胞质监测作用,在该作用中它们选择性地结合病毒RNA进行降解,以限制多种病毒。