Suppr超能文献

膀胱传入神经元对膀胱压力变化的滞后行为。

Hysteretic behavior of bladder afferent neurons in response to changes in bladder pressure.

作者信息

Ross Shani E, Sperry Zachariah J, Mahar Colin M, Bruns Tim M

机构信息

Department of Biomedical Engineering, University of Michigan, Ann Arbor, MI, USA.

Biointerfaces Institute, University of Michigan, Ann Arbor, MI, USA.

出版信息

BMC Neurosci. 2016 Aug 12;17(1):57. doi: 10.1186/s12868-016-0292-5.

Abstract

BACKGROUND

Mechanosensitive afferents innervating the bladder increase their firing rate as the bladder fills and pressure rises. However, the relationship between afferent firing rates and intravesical pressure is not a simple linear one. Firing rate responses to pressure can differ depending on prior activity, demonstrating hysteresis in the system. Though this hysteresis has been commented on in published literature, it has not been quantified.

RESULTS

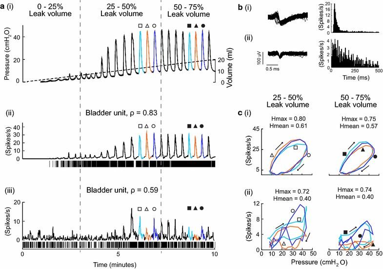
Sixty-six bladder afferents recorded from sacral dorsal root ganglia in five alpha-chloralose anesthetized felines were identified based on their characteristic responses to pressure (correlation coefficient ≥ 0.2) during saline infusion (2 ml/min). For saline infusion trials, we calculated a maximum hysteresis ratio between the firing rate difference at each pressure and the overall firing rate range (or Hmax) of 0.86 ± 0.09 (mean ± standard deviation) and mean hysteresis ratio (or Hmean) of 0.52 ± 0.13 (n = 46 afferents). For isovolumetric trials in two experiments (n = 33 afferents) Hmax was 0.72 ± 0.14 and Hmean was 0.40 ± 0.14.

CONCLUSIONS

A comprehensive state model that integrates these hysteresis parameters to determine the bladder state may improve upon existing neuroprostheses for bladder control.

摘要

背景

支配膀胱的机械敏感传入神经会随着膀胱充盈和压力升高而增加其放电频率。然而,传入神经放电频率与膀胱内压之间的关系并非简单的线性关系。对压力的放电频率反应可能因先前的活动而有所不同,这表明该系统存在滞后现象。尽管这种滞后现象在已发表的文献中已有提及,但尚未进行量化。

结果

在五只α-氯醛糖麻醉的猫的骶背根神经节记录到的66条膀胱传入神经,根据其在生理盐水输注(2毫升/分钟)期间对压力的特征反应(相关系数≥0.2)进行识别。对于生理盐水输注试验,我们计算出每个压力下的放电频率差异与总放电频率范围之间的最大滞后比(或Hmax)为0.86±0.09(平均值±标准差),平均滞后比(或Hmean)为0.52±0.13(n = 46条传入神经)。在两个实验中的等容试验(n = 33条传入神经)中,Hmax为0.72±0.14,Hmean为0.40±0.14。

结论

一个整合这些滞后参数以确定膀胱状态的综合状态模型可能会改进现有的用于膀胱控制的神经假体。

https://cdn.ncbi.nlm.nih.gov/pmc/blobs/eb84/4983075/a20d7dcb88bb/12868_2016_292_Fig1_HTML.jpg

文献AI研究员

20分钟写一篇综述,助力文献阅读效率提升50倍。

立即体验

用中文搜PubMed

大模型驱动的PubMed中文搜索引擎

马上搜索

文档翻译

学术文献翻译模型,支持多种主流文档格式。

立即体验