Suppr超能文献

CDK1 在复制叉崩溃处磷酸化 WRN。

CDK1 phosphorylates WRN at collapsed replication forks.

机构信息

Section of Experimental and Computational Carcinogenesis, Department of Environment and Health, Istituto Superiore di Sanità, Rome 00161, Italy.

Proteomics Lab, Department of Ecology and Biology, Università della Tuscia, 01100 Viterbo, Italy.

出版信息

Nat Commun. 2016 Sep 16;7:12880. doi: 10.1038/ncomms12880.

Abstract

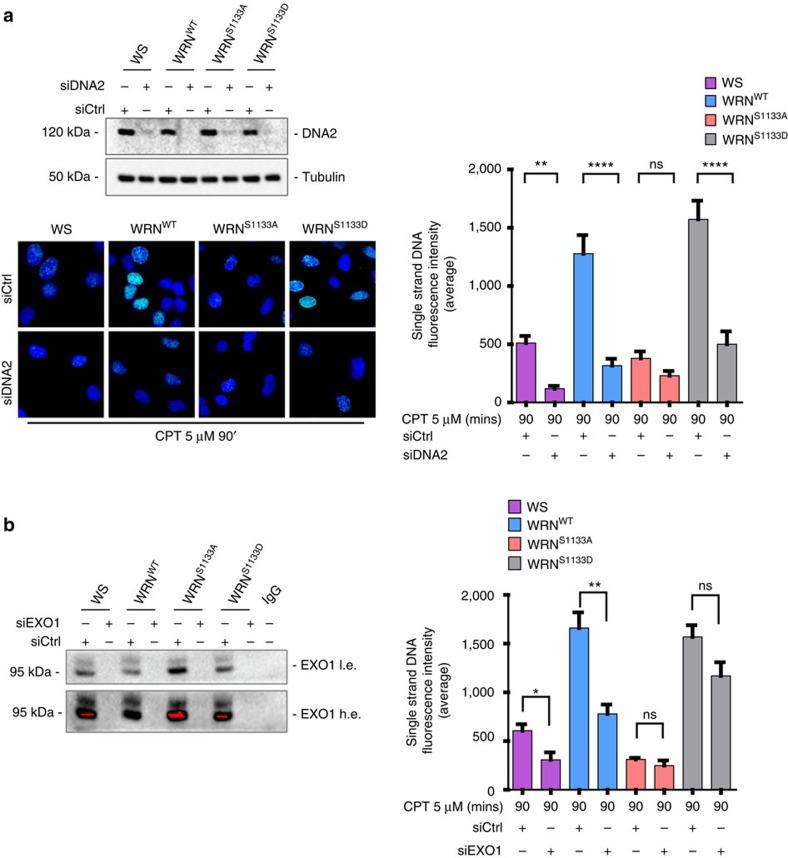
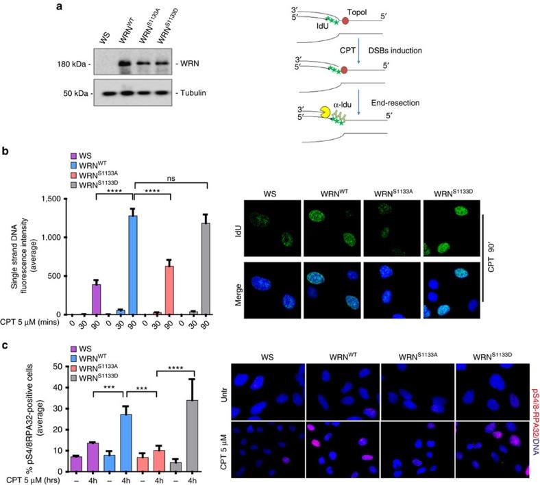
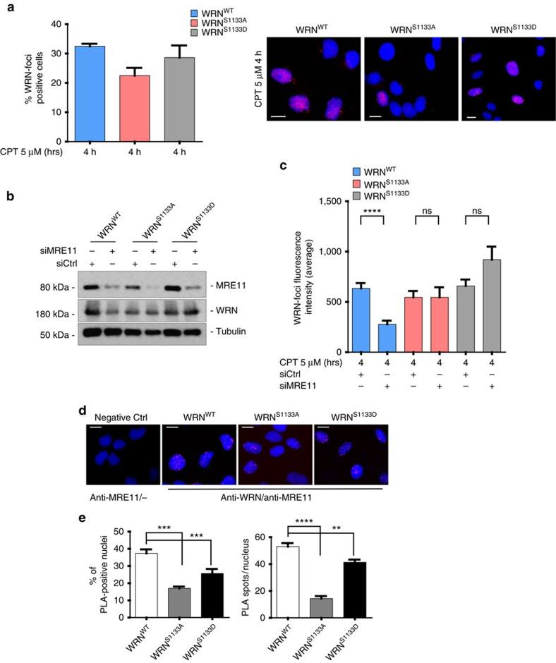
Regulation of end-processing is critical for accurate repair and to switch between homologous recombination (HR) and non-homologous end joining (NHEJ). End resection is a two-stage process but very little is known about regulation of the long-range resection, especially in humans. WRN participates in one of the two alternative long-range resection pathways mediated by DNA2 or EXO1. Here we demonstrate that phosphorylation of WRN by CDK1 is essential to perform DNA2-dependent end resection at replication-related DSBs, promoting HR, replication recovery and chromosome stability. Mechanistically, S1133 phosphorylation of WRN is dispensable for relocalization in foci but is involved in the interaction with the MRE11 complex. Loss of WRN phosphorylation negatively affects MRE11 foci formation and acts in a dominant negative manner to prevent long-range resection altogether, thereby licensing NHEJ at collapsed forks. Collectively, we unveil a CDK1-dependent regulation of the WRN-DNA2-mediated resection and identify an undescribed function of WRN as a DSB repair pathway switch.

摘要

端加工的调控对于准确修复和在同源重组 (HR) 和非同源末端连接 (NHEJ) 之间切换至关重要。末端切除是一个两阶段的过程,但对长程切除的调控知之甚少,特别是在人类中。WRN 参与由 DNA2 或 EXO1 介导的两种替代的长程切除途径之一。在这里,我们证明 CDK1 对 WRN 的磷酸化对于在复制相关的 DSB 处进行 DNA2 依赖性末端切除至关重要,从而促进 HR、复制恢复和染色体稳定性。在机制上,WRN 的 S1133 磷酸化对于焦点中的重定位是可有可无的,但参与与 MRE11 复合物的相互作用。WRN 磷酸化的缺失会对 MRE11 焦点的形成产生负面影响,并以显性负的方式阻止长程切除,从而在崩溃的叉处许可 NHEJ。总的来说,我们揭示了 CDK1 依赖性的 WRN-DNA2 介导的切除调控,并确定了 WRN 作为 DSB 修复途径开关的未描述功能。

https://cdn.ncbi.nlm.nih.gov/pmc/blobs/5ff8/5028418/37041d67ba2d/ncomms12880-f1.jpg

文献AI研究员

20分钟写一篇综述,助力文献阅读效率提升50倍。

立即体验

用中文搜PubMed

大模型驱动的PubMed中文搜索引擎

马上搜索

文档翻译

学术文献翻译模型,支持多种主流文档格式。

立即体验