Suppr超能文献

γ-环糊精对咖啡酸苯乙酯的分子表征及抗癌活性增强作用

Molecular Characterization and Enhancement of Anticancer Activity of Caffeic Acid Phenethyl Ester by γ Cyclodextrin.

作者信息

Wadhwa Renu, Nigam Nupur, Bhargava Priyanshu, Dhanjal Jaspreet Kaur, Goyal Sukriti, Grover Abhinav, Sundar Durai, Ishida Yoshiyuki, Terao Keiji, Kaul Sunil C

机构信息

DBT-AIST International Laboratory for Advanced Biomedicine (DAILAB), National Institute of Advanced Industrial Science & Technology (AIST), Central 5-41, 1-1-1 Higashi, Tsukuba - 305 8565, Japan.

DBT-AIST International Laboratory for Advanced Biomedicine (DAILAB), National Institute of Advanced Industrial Science & Technology (AIST), Central 5-41, 1-1-1 Higashi, Tsukuba - 305 8565, Japan;; Graduate School of Life & Environmental Sciences, University of Tsukuba, Ibaraki - 305 8575, Japan.

出版信息

J Cancer. 2016 Aug 11;7(13):1755-1771. doi: 10.7150/jca.15170. eCollection 2016.

Abstract

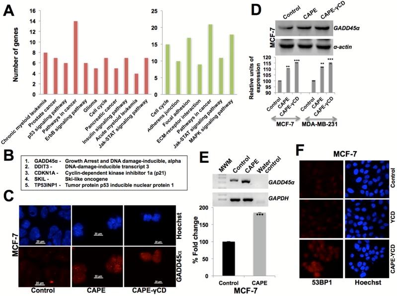
Caffeic Acid Phenethyl Ester (CAPE) is a key component in New Zealand propolis, known for a variety of health promoting and therapeutic potentials. We investigated the molecular mechanism of anticancer and anti-metastasis activities of CAPE. cDNA array performed on the control and CAPE-treated breast cancer cells revealed activation of DNA damage signaling involving upregulation of GADD45α and p53 tumor suppressor proteins. Molecular docking analysis revealed that CAPE is capable of disrupting mortalin-p53 complexes. We provide experimental evidence and demonstrate that CAPE induced disruption of mortalin-p53 complexes led to nuclear translocation and activation of p53 resulting in growth arrest in cancer cells. Furthermore, CAPE-treated cells exhibited downregulation of mortalin and several other key regulators of cell migration accountable for its anti-metastasis activity. Of note, we found that whereas CAPE was unstable in the culture medium (as it gets degraded into caffeic acid by secreted esterases), its complex with gamma cyclodextrin (γCD) showed high efficacy in anti-tumor and anti-metastasis assays and (when administered through either intraperitoneal or oral route). The data proposes that CAPE-γCD complex is a potent anti-cancer and anti-metastasis reagent.

摘要

咖啡酸苯乙酯(CAPE)是新西兰蜂胶中的一种关键成分,以其多种促进健康和治疗潜力而闻名。我们研究了CAPE的抗癌和抗转移活性的分子机制。对对照和CAPE处理的乳腺癌细胞进行的cDNA阵列分析显示,DNA损伤信号激活,涉及GADD45α和p53肿瘤抑制蛋白的上调。分子对接分析表明,CAPE能够破坏mortalin-p53复合物。我们提供了实验证据,并证明CAPE诱导的mortalin-p53复合物破坏导致p53核转位和激活,从而导致癌细胞生长停滞。此外,CAPE处理的细胞表现出mortalin和其他几种细胞迁移关键调节因子的下调,这是其抗转移活性的原因。值得注意的是,我们发现,虽然CAPE在培养基中不稳定(因为它会被分泌的酯酶降解为咖啡酸),但其与γ-环糊精(γCD)的复合物在抗肿瘤和抗转移试验中显示出高效性(通过腹腔内或口服途径给药时)。数据表明,CAPE-γCD复合物是一种有效的抗癌和抗转移试剂。

https://cdn.ncbi.nlm.nih.gov/pmc/blobs/bc3f/5039358/e956f531934d/jcav07p1755g001.jpg

文献AI研究员

20分钟写一篇综述,助力文献阅读效率提升50倍。

立即体验

用中文搜PubMed

大模型驱动的PubMed中文搜索引擎

马上搜索

文档翻译

学术文献翻译模型,支持多种主流文档格式。

立即体验