Suppr超能文献

将癌症相关成纤维细胞作为三阴性乳腺癌的一种治疗靶点。

Targeting the cancer-associated fibroblasts as a treatment in triple-negative breast cancer.

作者信息

Takai Ken, Le Annie, Weaver Valerie M, Werb Zena

机构信息

Department of Anatomy, University of California, San Francisco, CA, USA.

Present address: Division of Breast Oncology, Saitama Cancer Center, Saitama, Japan.

出版信息

Oncotarget. 2016 Dec 13;7(50):82889-82901. doi: 10.18632/oncotarget.12658.

Abstract

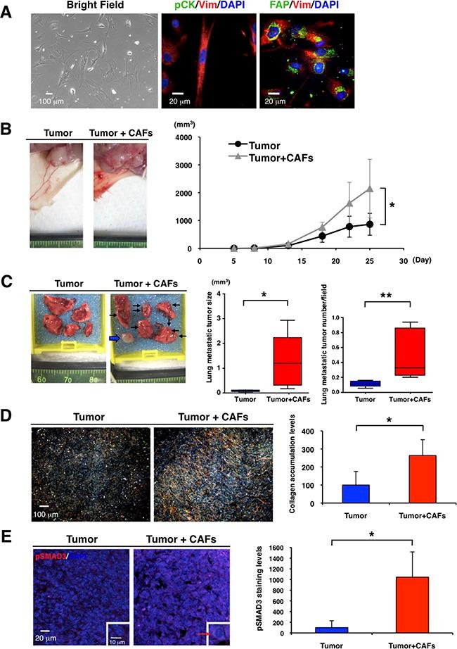
Increased collagen expression in tumors is associated with increased risk of metastasis, and triple-negative breast cancer (TNBC) has the highest propensity to develop distant metastases when there is evidence of central fibrosis. Transforming growth factor-β (TGF-β) ligands regulated by cancer-associated fibroblasts (CAFs) promote accumulation of fibrosis and cancer progression. In the present study, we have evaluated TNBC tumors with enhanced collagen to determine whether we can reduce metastasis by targeting the CAFs with Pirfenidone (PFD), an anti-fibrotic agent as well as a TGF-β antagonist. In patient-derived xenograft models, TNBC tumors exhibited accumulated collagen and activated TGF-β signaling, and developed lung metastasis. Next, primary CAFs were established from 4T1 TNBC homograft tumors, TNBC xenograft tumors and tumor specimens of breast cancer patients. CAFs promoted primary tumor growth with more fibrosis and TGF-β activation and lung metastasis in 4T1 mouse model. We then examined the effects of PFD in vitro and in vivo. We found that PFD had inhibitory effects on cell viability and collagen production of CAFs in 2D culture. Furthermore, CAFs enhanced tumor growth and PFD inhibited the tumor growth induced by CAFs by causing apoptosis in the 3D co-culture assay of 4T1 tumor cells and CAFs. In vivo, PFD alone inhibited tumor fibrosis and TGF-β signaling but did not inhibit tumor growth and lung metastasis. However, PFD inhibited tumor growth and lung metastasis synergistically in combination with doxorubicin. Thus, PFD has great potential for a novel clinically applicable TNBC therapy that targets tumor-stromal interaction.

摘要

肿瘤中胶原蛋白表达增加与转移风险增加相关,当存在中央纤维化证据时,三阴性乳腺癌(TNBC)发生远处转移的倾向最高。由癌症相关成纤维细胞(CAF)调节的转化生长因子-β(TGF-β)配体促进纤维化积累和癌症进展。在本研究中,我们评估了胶原蛋白增强的TNBC肿瘤,以确定我们是否可以通过用抗纤维化药物和TGF-β拮抗剂吡非尼酮(PFD)靶向CAF来减少转移。在患者来源的异种移植模型中,TNBC肿瘤表现出胶原蛋白积累和TGF-β信号激活,并发生肺转移。接下来,从4T1 TNBC同种移植肿瘤、TNBC异种移植肿瘤和乳腺癌患者的肿瘤标本中建立原代CAF。在4T1小鼠模型中,CAF促进原发性肿瘤生长,伴有更多纤维化和TGF-β激活以及肺转移。然后我们在体外和体内研究了PFD的作用。我们发现PFD在二维培养中对CAF的细胞活力和胶原蛋白产生具有抑制作用。此外,在4T1肿瘤细胞和CAF的三维共培养试验中,CAF增强肿瘤生长,而PFD通过诱导细胞凋亡抑制CAF诱导的肿瘤生长。在体内,单独使用PFD可抑制肿瘤纤维化和TGF-β信号传导,但不抑制肿瘤生长和肺转移。然而,PFD与阿霉素联合使用可协同抑制肿瘤生长和肺转移。因此,PFD在靶向肿瘤-基质相互作用的新型临床适用TNBC治疗中具有巨大潜力。

https://cdn.ncbi.nlm.nih.gov/pmc/blobs/55ff/5341254/37ef47cf899e/oncotarget-07-82889-g001.jpg

文献AI研究员

20分钟写一篇综述,助力文献阅读效率提升50倍。

立即体验

用中文搜PubMed

大模型驱动的PubMed中文搜索引擎

马上搜索

文档翻译

学术文献翻译模型,支持多种主流文档格式。

立即体验