Suppr超能文献

复杂家族中CD4+细胞的可遗传DNA甲基化表现出遗传和非遗传效应。

Heritable DNA Methylation in CD4+ Cells among Complex Families Displays Genetic and Non-Genetic Effects.

作者信息

Day Kenneth, Waite Lindsay L, Alonso Arnald, Irvin Marguerite R, Zhi Degui, Thibeault Krista S, Aslibekyan Stella, Hidalgo Bertha, Borecki Ingrid B, Ordovas Jose M, Arnett Donna K, Tiwari Hemant K, Absher Devin M

机构信息

HudsonAlpha Institute for Biotechnology, Huntsville, Alabama, United States of America.

University of Alabama at Birmingham, School of Public Health, Department of Biostatistics, Birmingham, Alabama, United States of America.

出版信息

PLoS One. 2016 Oct 28;11(10):e0165488. doi: 10.1371/journal.pone.0165488. eCollection 2016.

Abstract

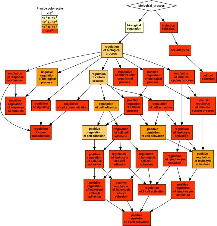
DNA methylation at CpG sites is both heritable and influenced by environment, but the relative contributions of each to DNA methylation levels are unclear. We conducted a heritability analysis of CpG methylation in human CD4+ cells across 975 individuals from 163 families in the Genetics of Lipid-lowering Drugs and Diet Network (GOLDN). Based on a broad-sense heritability (H2) value threshold of 0.4, we identified 20,575 highly heritable CpGs among the 174,445 most variable autosomal CpGs (SD > 0.02). Tests for associations of heritable CpGs with genotype at 2,145,360 SNPs using 717 of 975 individuals showed that ~74% were cis-meQTLs (< 1 Mb away from the CpG), 6% of CpGs exhibited trans-meQTL associations (>1 Mb away from the CpG or located on a different chromosome), and 20% of CpGs showed no strong significant associations with genotype (based on a p-value threshold of 1e-7). Genes proximal to the genotype independent heritable CpGs were enriched for functional terms related to regulation of T cell activation. These CpGs were also among those that distinguished T cells from other blood cell lineages. Compared to genes proximal to meQTL-associated heritable CpGs, genotype independent heritable CpGs were moderately enriched in the same genomic regions that escape erasure during primordial germ cell development and could carry potential for generational transmission.

摘要

CpG位点的DNA甲基化既具有遗传性,又受环境影响,但二者对DNA甲基化水平的相对贡献尚不清楚。我们在脂质降低药物与饮食网络(GOLDN)中,对来自163个家庭的975名个体的人类CD4+细胞中的CpG甲基化进行了遗传力分析。基于0.4的广义遗传力(H2)值阈值,我们在174,445个最具变异性的常染色体CpG(标准差>0.02)中鉴定出20,575个高遗传性CpG。使用975名个体中的717名对2,145,360个单核苷酸多态性(SNP)处的遗传性CpG与基因型进行关联测试,结果显示约74%为顺式甲基化定量性状位点(cis-meQTL,距离CpG小于1 Mb),6%的CpG表现出反式甲基化定量性状位点关联(距离CpG大于1 Mb或位于不同染色体上),20%的CpG与基因型无强显著关联(基于1e-7的p值阈值)。基因型独立的遗传性CpG附近的基因富含与T细胞活化调节相关的功能术语。这些CpG也是区分T细胞与其他血细胞谱系的CpG之一。与meQTL相关的遗传性CpG附近的基因相比,基因型独立的遗传性CpG在原始生殖细胞发育过程中逃避擦除的相同基因组区域中适度富集,并且可能具有代际传递的潜力。

https://cdn.ncbi.nlm.nih.gov/pmc/blobs/6c37/5085095/95856d5c601a/pone.0165488.g001.jpg

文献AI研究员

20分钟写一篇综述,助力文献阅读效率提升50倍。

立即体验

用中文搜PubMed

大模型驱动的PubMed中文搜索引擎

马上搜索

文档翻译

学术文献翻译模型,支持多种主流文档格式。

立即体验