Suppr超能文献

Notch 通过 SMAD6 调节血管网络中 BMP 的反应性和侧支分支。

Notch regulates BMP responsiveness and lateral branching in vessel networks via SMAD6.

机构信息

Department of Biology, The University of North Carolina at Chapel Hill, Chapel Hill, North Carolina 27599, USA.

Lineberger Comprehensive Cancer Center, The University of North Carolina at Chapel Hill, Chapel Hill, North Carolina 27599, USA.

出版信息

Nat Commun. 2016 Nov 11;7:13247. doi: 10.1038/ncomms13247.

Abstract

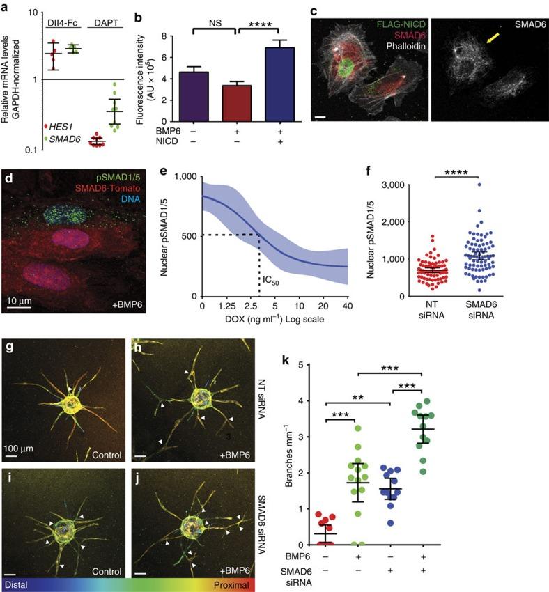
Functional blood vessel growth depends on generation of distinct but coordinated responses from endothelial cells. Bone morphogenetic proteins (BMP), part of the TGFβ superfamily, bind receptors to induce phosphorylation and nuclear translocation of SMAD transcription factors (R-SMAD1/5/8) and regulate vessel growth. However, SMAD1/5/8 signalling results in both pro- and anti-angiogenic outputs, highlighting a poor understanding of the complexities of BMP signalling in the vasculature. Here we show that BMP6 and BMP2 ligands are pro-angiogenic in vitro and in vivo, and that lateral vessel branching requires threshold levels of R-SMAD phosphorylation. Endothelial cell responsiveness to these pro-angiogenic BMP ligands is regulated by Notch status and Notch sets responsiveness by regulating a cell-intrinsic BMP inhibitor, SMAD6, which affects BMP responses upstream of target gene expression. Thus, we reveal a paradigm for Notch-dependent regulation of angiogenesis: Notch regulates SMAD6 expression to affect BMP responsiveness of endothelial cells and new vessel branch formation.

摘要

功能性血管生成依赖于内皮细胞产生独特但协调的反应。骨形态发生蛋白(BMP)是 TGFβ 超家族的一部分,与受体结合诱导 SMAD 转录因子(R-SMAD1/5/8)的磷酸化和核易位,并调节血管生成。然而,SMAD1/5/8 信号转导导致促血管生成和抗血管生成的输出,这突出表明我们对 BMP 信号在脉管系统中的复杂性的理解很差。在这里,我们表明 BMP6 和 BMP2 配体在体外和体内均具有促血管生成作用,并且侧支血管分支需要 R-SMAD 磷酸化的阈值水平。内皮细胞对这些促血管生成 BMP 配体的反应性受 Notch 状态调节, Notch 通过调节细胞内在的 BMP 抑制剂 SMAD6 来调节反应性,从而影响靶基因表达上游的 BMP 反应。因此,我们揭示了 Notch 依赖性血管生成调节的范例: Notch 调节 SMAD6 的表达,以影响内皮细胞对 BMP 的反应性和新血管分支的形成。

https://cdn.ncbi.nlm.nih.gov/pmc/blobs/5110/5114582/327576960f49/ncomms13247-f1.jpg

文献AI研究员

20分钟写一篇综述,助力文献阅读效率提升50倍。

立即体验

用中文搜PubMed

大模型驱动的PubMed中文搜索引擎

马上搜索

文档翻译

学术文献翻译模型,支持多种主流文档格式。

立即体验