Suppr超能文献

多酚醋酸酯 7,8-二乙酰氧基-4-甲基噻吩并[3,2-c] 吡啶在小鼠体内减轻辐射诱导的造血损伤。

Mitigation of radiation-induced hematopoietic injury by the polyphenolic acetate 7, 8-diacetoxy-4-methylthiocoumarin in mice.

机构信息

Division of Metabolic Cell Signalling Research, Institute of Nuclear Medicine and Allied Sciences, Brig. S. K. Mazumdar Marg, Lucknow Road, Delhi 110054, India.

Department of Zoology, University of Delhi, Delhi 110007, India.

出版信息

Sci Rep. 2016 Nov 16;6:37305. doi: 10.1038/srep37305.

Abstract

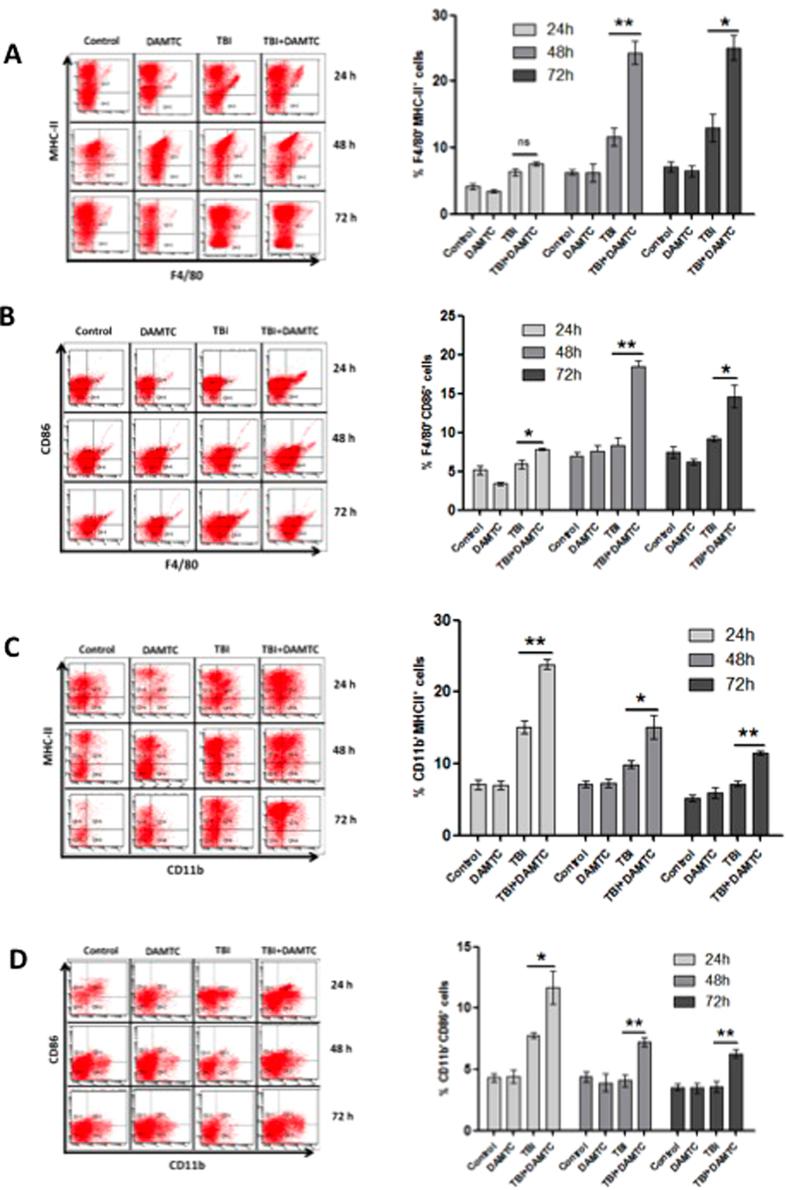
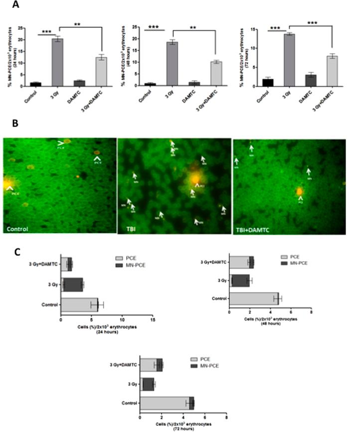
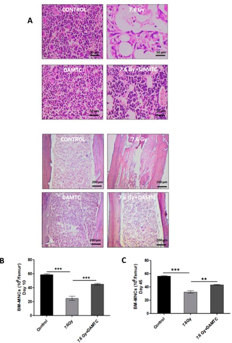
Protection of the hematopoietic system from radiation damage, and/or mitigation of hematopoietic injury are the two major strategies for developing medical countermeasure agents (MCM) to combat radiation-induced lethality. In the present study, we investigated the potential of 7, 8-diacetoxy-4-methylthiocoumarin (DAMTC) to ameliorate radiation-induced hematopoietic damage and the associated mortality following total body irradiation (TBI) in C57BL/6 mice. Administration of DAMTC 24 hours post TBI alleviated TBI-induced myelo-suppression and pancytopenia, by augmenting lymphocytes and WBCs in the peripheral blood of mice, while bone marrow (BM) cellularity was restored through enhanced proliferation of the stem cells. It stimulated multi-lineage expansion and differentiation of myeloid progenitors in the BM and induced proliferation of splenic progenitors thereby, facilitating hematopoietic re-population. DAMTC reduced the radiation-induced apoptotic and mitotic death in the hematopoietic compartment. Recruitment of pro-inflammatory M1 macrophages in spleen contributed to the immune-protection linked to the mitigation of hematopoietic injury. Recovery of the hematopoietic compartment correlated well with mitigation of mortality at a lethal dose of 9 Gy, leading to 80% animal survival. Present study establishes the potential of DAMTC to mitigate radiation-induced injury to the hematopoietic system by stimulating the re-population of stem cells from multiple lineages.

摘要

保护造血系统免受辐射损伤和/或减轻造血损伤是开发医学应对药物(MCM)以对抗辐射诱导致死的两种主要策略。在本研究中,我们研究了 7,8-二乙酰氧基-4-甲硫基香豆素(DAMTC)在 C57BL/6 小鼠全身照射(TBI)后减轻辐射诱导的造血损伤和相关死亡率的潜力。TBI 后 24 小时给予 DAMTC 可通过增加小鼠外周血中的淋巴细胞和白细胞来缓解 TBI 诱导的骨髓抑制和全血细胞减少,同时通过增强干细胞的增殖来恢复骨髓的细胞密度。它刺激骨髓中骨髓造血祖细胞的多谱系扩增和分化,并诱导脾祖细胞的增殖,从而促进造血再定植。DAMTC 减少了造血细胞中辐射诱导的细胞凋亡和有丝分裂死亡。脾脏中促炎 M1 巨噬细胞的募集有助于与减轻造血损伤相关的免疫保护。在致死剂量 9Gy 下,造血细胞的恢复与死亡率的降低密切相关,导致 80%的动物存活。本研究确立了 DAMTC 通过刺激多谱系干细胞的再定植来减轻辐射诱导的造血系统损伤的潜力。

https://cdn.ncbi.nlm.nih.gov/pmc/blobs/6e98/5110976/9bdc16fbd939/srep37305-f1.jpg

文献AI研究员

20分钟写一篇综述,助力文献阅读效率提升50倍。

立即体验

用中文搜PubMed

大模型驱动的PubMed中文搜索引擎

马上搜索

文档翻译

学术文献翻译模型,支持多种主流文档格式。

立即体验