Suppr超能文献

插入/缺失相关核苷酸多态性于……中

Insertions/Deletions-Associated Nucleotide Polymorphism in .

作者信息

Guo Changjiang, Du Jianchang, Wang Long, Yang Sihai, Mauricio Rodney, Tian Dacheng, Gu Tingting

机构信息

State Key Laboratory of Pharmaceutical Biotechnology, School of Life Sciences, Nanjing University Nanjing, China.

Provincial Key Laboratory of Agrobiology, Institute of Biotechnology, Jiangsu Academy of Agricultural Sciences Nanjing, China.

出版信息

Front Plant Sci. 2016 Nov 30;7:1792. doi: 10.3389/fpls.2016.01792. eCollection 2016.

Abstract

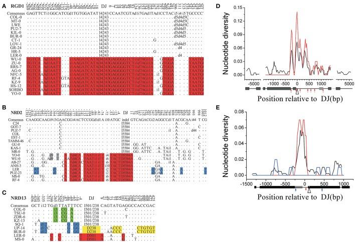
Although high levels of within-species variation are commonly observed, a general mechanism for the origin of such variation is still lacking. Insertions and deletions (indels) are a widespread feature of genomes and we hypothesize that there might be an association between indels and patterns of nucleotide polymorphism. Here, we investigate flanking sequences around 18 indels (>100 bp) among a large number of accessions of the plant, . We found two distinct haplotypes, i.e., a nucleotide dimorphism, present around each of these indels and dimorphic haplotypes always corresponded to the indel-present/-absent patterns. In addition, the peaks of nucleotide diversity between the two divergent alleles were closely associated with these indels. Thus, there exists a close association between indels and dimorphisms. Further analysis suggests that indel-associated substitutions could be an important component of genetic variation shaping nucleotide polymorphism in . Finally, we suggest a mechanism by which indels might generate these highly divergent haplotypes. This study provides evidence that nucleotide dimorphisms, which are frequently regarded as evidence of frequency-dependent selection, could be explained simply by structural variation in the genome.

摘要

尽管通常观察到物种内存在高水平的变异,但此类变异起源的一般机制仍未明确。插入和缺失(indels)是基因组的一个普遍特征,我们推测indels与核苷酸多态性模式之间可能存在关联。在此,我们研究了植物大量种质中18个indels(>100 bp)周围的侧翼序列。我们发现,在每个这些indels周围存在两种不同的单倍型,即核苷酸二态性,并且二态性单倍型总是与indel存在/缺失模式相对应。此外,两个不同等位基因之间的核苷酸多样性峰值与这些indels密切相关。因此,indels与二态性之间存在紧密关联。进一步分析表明,与indel相关联的替换可能是塑造植物核苷酸多态性的遗传变异的一个重要组成部分。最后,我们提出了一种indels可能产生这些高度分化单倍型的机制。这项研究提供了证据,即通常被视为频率依赖选择证据的核苷酸二态性,可能简单地由基因组中的结构变异来解释。

https://cdn.ncbi.nlm.nih.gov/pmc/blobs/dfbe/5127803/cf9c367704f5/fpls-07-01792-g0001.jpg

文献AI研究员

20分钟写一篇综述,助力文献阅读效率提升50倍。

立即体验

用中文搜PubMed

大模型驱动的PubMed中文搜索引擎

马上搜索

文档翻译

学术文献翻译模型,支持多种主流文档格式。

立即体验