Guitart Amelie V, Panagopoulou Theano I, Villacreces Arnaud, Vukovic Milica, Sepulveda Catarina, Allen Lewis, Carter Roderick N, van de Lagemaat Louie N, Morgan Marcos, Giles Peter, Sas Zuzanna, Gonzalez Marta Vila, Lawson Hannah, Paris Jasmin, Edwards-Hicks Joy, Schaak Katrin, Subramani Chithra, Gezer Deniz, Armesilla-Diaz Alejandro, Wills Jimi, Easterbrook Aaron, Coman David, So Chi Wai Eric, O'Carroll Donal, Vernimmen Douglas, Rodrigues Neil P, Pollard Patrick J, Morton Nicholas M, Finch Andrew, Kranc Kamil R
Medical Research Council Centre for Regenerative Medicine, University of Edinburgh, Edinburgh EH8 9YL, Scotland, UK.
Centre for Cardiovascular Science, Queen's Medical Research Institute, University of Edinburgh, Edinburgh EH8 9YL, Scotland, UK.
J Exp Med. 2017 Mar 6;214(3):719-735. doi: 10.1084/jem.20161087. Epub 2017 Feb 15.
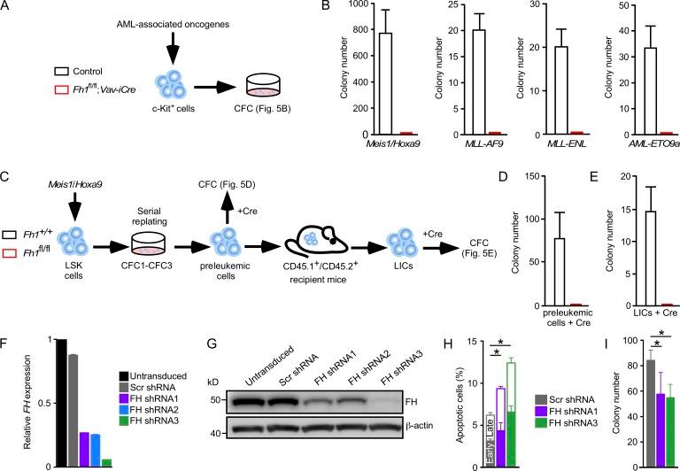
Strict regulation of stem cell metabolism is essential for tissue functions and tumor suppression. In this study, we investigated the role of fumarate hydratase (Fh1), a key component of the mitochondrial tricarboxylic acid (TCA) cycle and cytosolic fumarate metabolism, in normal and leukemic hematopoiesis. Hematopoiesis-specific deletion (resulting in endogenous fumarate accumulation and a genetic TCA cycle block reflected by decreased maximal mitochondrial respiration) caused lethal fetal liver hematopoietic defects and hematopoietic stem cell (HSC) failure. Reexpression of extramitochondrial Fh1 (which normalized fumarate levels but not maximal mitochondrial respiration) rescued these phenotypes, indicating the causal role of cellular fumarate accumulation. However, HSCs lacking mitochondrial Fh1 (which had normal fumarate levels but defective maximal mitochondrial respiration) failed to self-renew and displayed lymphoid differentiation defects. In contrast, leukemia-initiating cells lacking mitochondrial Fh1 efficiently propagated /-driven leukemia. Thus, we identify novel roles for fumarate metabolism in HSC maintenance and hematopoietic differentiation and reveal a differential requirement for mitochondrial Fh1 in normal hematopoiesis and leukemia propagation.
严格调控干细胞代谢对于组织功能和肿瘤抑制至关重要。在本研究中,我们探究了延胡索酸水合酶(Fh1),线粒体三羧酸(TCA)循环和胞质延胡索酸代谢的关键组成部分,在正常和白血病造血过程中的作用。造血特异性缺失(导致内源性延胡索酸积累以及最大线粒体呼吸降低所反映的遗传性TCA循环阻滞)导致致命的胎肝造血缺陷和造血干细胞(HSC)功能衰竭。线粒体外Fh1的重新表达(使延胡索酸水平正常化但不使最大线粒体呼吸正常化)挽救了这些表型,表明细胞内延胡索酸积累的因果作用。然而,缺乏线粒体Fh1的造血干细胞(其延胡索酸水平正常但最大线粒体呼吸存在缺陷)无法自我更新并表现出淋巴样分化缺陷。相反,缺乏线粒体Fh1的白血病起始细胞有效地引发了/-驱动的白血病。因此,我们确定了延胡索酸代谢在造血干细胞维持和造血分化中的新作用,并揭示了正常造血和白血病增殖中线粒体Fh1的不同需求。