Mirghafourvand Mojgan, Homayouni Rad Aziz, Mohammad Alizadeh Charandabi Sakineh, Fardiazar Zahra, Shokri Kolsoum
Midwifery Department, Faculty of Nursing and Midwifery, Tabriz University of Medical Sciences, Tabriz, IR Iran.
Department of Food Science and Technology, Faculty of Nutrition and Food Sciences, Tabriz University of Medical Sciences, Tabriz, IR Iran.
Iran Red Crescent Med J. 2016 Oct 1;18(11):e39870. doi: 10.5812/ircmj.39870. eCollection 2016 Nov.
Probiotics can alter the colonic microbiota and might improve bowel function.
The aim of this study was to evaluate the effect of the consumption of yogurt, enriched with Bifidobacterium and Lactobacillus 4.8 × 10 (CFU) on the symptoms of constipated pregnant women.
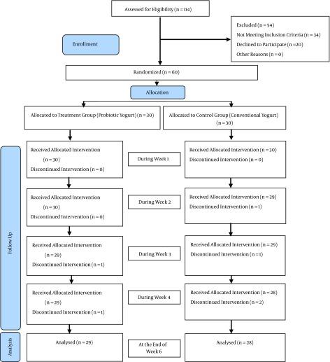
This triple-blind randomized controlled trial was conducted on 60 constipated pregnant women who were diagnosed by the ROME III criteria in Tabriz, Iran from December 2014 to July 2015. Participants were randomly put into two groups including the treatment and the control group through block randomization. The treatment group received 300 g of yogurt enriched with Bifidobacterium and Lactobacillus 4.8 × 10 colony forming units (CFU) (n = 30) while the control group received conventional yogurt (n = 30) for 4 weeks. The defecation frequency, stool consistency, straining during defecation, sensation of anorectal obstruction, sensation of incomplete evacuation and manual manoeuvres to facilitate defecation were primary outcomes while the amount of defecation, stool colure, and quality of life were secondary outcomes.
The frequency of defecation was increased from 2.1 (0.8) at baseline to 8.3 (4.4) in the probiotic yogurt group vs. 2.3 (0.7) at baseline to 8.1 (4.3) in the conventional yogurt group at the end of 4th week. These results were based on the repeated measure ANOVA test and there was no statistically significant difference between the two groups (mean difference: 0.1; Confidence Interval 95%: -1.4 to 1.7; P = 0.872). Constipation symptoms including straining, anorectal obstruction, manipulation to facilitate defecation, consistency of stool and color of stool were improved significantly (P < 0.05) in both groups. In addition, the amount of defecation was significantly increased in both groups (P < 0.05), while incomplete evacuation was significantly reduced in the treatment group (P = 0.01). There was no statistically significant difference between the groups in the mean scores of physical (P = 0.726) and mental (P = 0.678) aspects of quality of life after the intervention with the adjusting of baseline scores.
Consumption of 300 g/day probiotic and conventional yogurt can play a role in improving the symptoms of constipation during pregnancy.
益生菌可改变结肠微生物群,可能改善肠道功能。
本研究旨在评估食用富含双歧杆菌和4.8×10⁸(CFU)乳酸杆菌的酸奶对便秘孕妇症状的影响。
本三盲随机对照试验于2014年12月至2015年7月在伊朗大不里士对60名符合罗马III标准诊断的便秘孕妇进行。通过区组随机化将参与者随机分为两组,即治疗组和对照组。治疗组每天食用300克富含双歧杆菌和4.8×10⁸菌落形成单位(CFU)的酸奶(n = 30),而对照组食用传统酸奶(n = 30),持续4周。排便频率、粪便稠度、排便时用力情况、肛门直肠阻塞感、排便不尽感以及辅助排便的手法操作为主要观察指标,而排便量、粪便颜色和生活质量为次要观察指标。
在第4周结束时,益生菌酸奶组的排便频率从基线时的2.1(0.8)次增加到8.3(4.4)次,而传统酸奶组从基线时的2.3(0.7)次增加到8.1(4.3)次。这些结果基于重复测量方差分析检验,两组之间无统计学显著差异(平均差值:0.1;95%置信区间:-1.4至1.7;P = 0.872)。两组的便秘症状包括用力排便、肛门直肠阻塞、辅助排便手法、粪便稠度和粪便颜色均有显著改善(P < 0.05)。此外,两组的排便量均显著增加(P < 0.05),而治疗组的排便不尽感显著降低(P = 0.01)。在调整基线评分后,干预后两组在生活质量的身体(P = 0.726)和心理(P = 0.678)方面的平均得分无统计学显著差异。
每天食用300克益生菌酸奶和传统酸奶均可在改善孕期便秘症状方面发挥作用。