Suppr超能文献

ATM 和 p53 对电离辐射反应的转录和转录后调控。

Transcriptional and post-transcriptional regulation of the ionizing radiation response by ATM and p53.

机构信息

Department of Radiation Oncology, University of Michigan Comprehensive Cancer Center, Translational Oncology Program and Center for RNA Biomedicine, University of Michigan, Ann Arbor, Michigan, USA.

IFOM - The FIRC Institute of Molecular Oncology Foundation, Milan, Italy.

出版信息

Sci Rep. 2017 Mar 3;7:43598. doi: 10.1038/srep43598.

Abstract

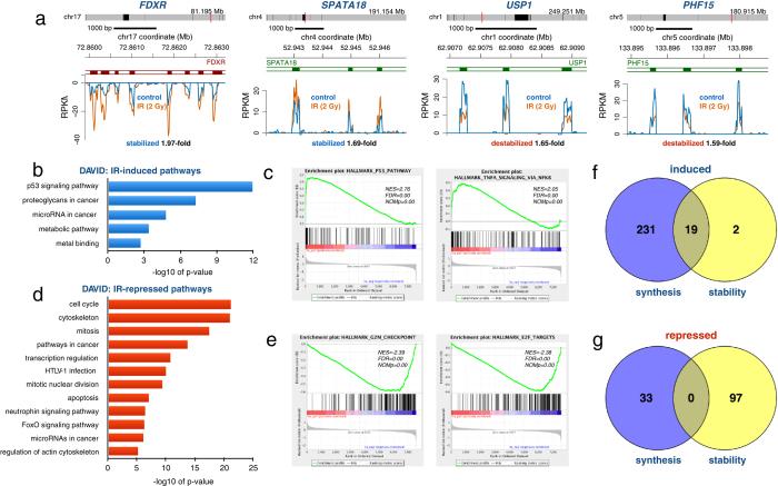
In response to ionizing radiation (IR), cells activate a DNA damage response (DDR) pathway to re-program gene expression. Previous studies using total cellular RNA analyses have shown that the stress kinase ATM and the transcription factor p53 are integral components required for induction of IR-induced gene expression. These studies did not distinguish between changes in RNA synthesis and RNA turnover and did not address the role of enhancer elements in DDR-mediated transcriptional regulation. To determine the contribution of synthesis and degradation of RNA and monitor the activity of enhancer elements following exposure to IR, we used the recently developed Bru-seq, BruChase-seq and BruUV-seq techniques. Our results show that ATM and p53 regulate both RNA synthesis and stability as well as enhancer element activity following exposure to IR. Importantly, many genes in the p53-signaling pathway were coordinately up-regulated by both increased synthesis and RNA stability while down-regulated genes were suppressed either by reduced synthesis or stability. Our study is the first of its kind that independently assessed the effects of ionizing radiation on transcription and post-transcriptional regulation in normal human cells.

摘要

针对电离辐射 (IR),细胞会激活 DNA 损伤反应 (DDR) 途径来重新编程基因表达。之前使用总细胞 RNA 分析的研究表明,应激激酶 ATM 和转录因子 p53 是诱导 IR 诱导基因表达所必需的完整组成部分。这些研究没有区分 RNA 合成和 RNA 周转的变化,也没有解决增强子元件在 DDR 介导的转录调控中的作用。为了确定 RNA 合成和降解的贡献,并监测暴露于 IR 后增强子元件的活性,我们使用了最近开发的 Bru-seq、BruChase-seq 和 BruUV-seq 技术。我们的结果表明,ATM 和 p53 在暴露于 IR 后调节 RNA 合成和稳定性以及增强子元件活性。重要的是,p53 信号通路中的许多基因通过增加合成和 RNA 稳定性协同上调,而下调基因则通过减少合成或稳定性受到抑制。我们的研究是首次独立评估电离辐射对正常人类细胞中转录和转录后调控的影响。

https://cdn.ncbi.nlm.nih.gov/pmc/blobs/d445/5335570/ed8f257b2c69/srep43598-f1.jpg

文献AI研究员

20分钟写一篇综述,助力文献阅读效率提升50倍。

立即体验

用中文搜PubMed

大模型驱动的PubMed中文搜索引擎

马上搜索

文档翻译

学术文献翻译模型,支持多种主流文档格式。

立即体验