Suppr超能文献

大肠杆菌K-12隐蔽前噬菌体中IV型毒素/抗毒素系统的相互作用

Interaction of Type IV Toxin/Antitoxin Systems in Cryptic Prophages of Escherichia coli K-12.

作者信息

Wen Zhongling, Wang Pengxia, Sun Chenglong, Guo Yunxue, Wang Xiaoxue

机构信息

Key Laboratory of Tropical Marine Bio-resources and Ecology, Guangdong Key Laboratory of Marine Materia Medica, Research Network for Applied Microbiology (RNAM) Center for Marine Microbiology, South China Sea Institute of Oceanology, Chinese Academy of Sciences, Guangzhou 510301, China.

University of Chinese Academy of Sciences, Beijing 100049, China.

出版信息

Toxins (Basel). 2017 Mar 1;9(3):77. doi: 10.3390/toxins9030077.

Abstract

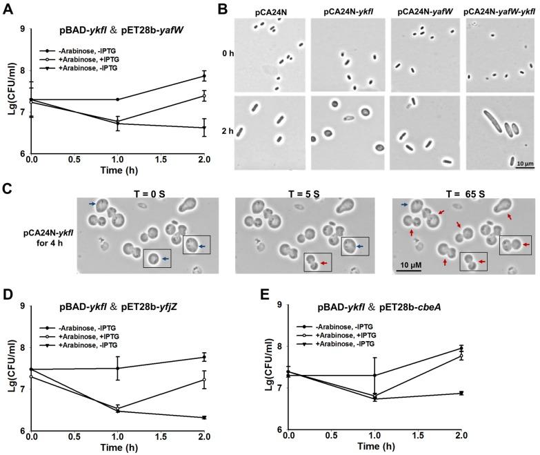
Toxin/antitoxin (TA) systems are widespread in prokaryotic chromosomes and in mobile genetic elements including plasmids and prophages. The first characterized Type IV TA system CbtA/CbeA was found in cryptic prophage CP4-44 in K-12. Two homologous TA loci of CbtA/CbeA also reside in cryptic prophages of K-12, YkfI/YafW in CP4-6 and YpjF/YfjZ in CP4-57. In this study, we demonstrated that YkfI and YpjF inhibited cell growth and led to the formation of "lemon-shaped" cells. Prolonged overproduction of YkfI led to the formation of "gourd-shaped" cells and immediate cell lysis. YafW and YfjZ can neutralize the toxicity of YkfI or YpjF. Furthermore, we found that YkfI and YpjF interacted with cell division protein FtsZ in , but ectopic expression in and did not cause the formation of "lemon-shaped" cells. Moreover, deletion of all of the three toxin genes together decreased resistance to oxidative stress and deletion of the antitoxin genes increased early biofilm formation. Collectively, these results demonstrated that the homologous Type IV TA systems in may target cell division protein FtsZ in and may have different physiological functions in .

摘要

毒素/抗毒素(TA)系统广泛存在于原核生物染色体以及包括质粒和原噬菌体在内的可移动遗传元件中。首个被鉴定的IV型TA系统CbtA/CbeA于2001年在K - 12的隐蔽原噬菌体CP4 - 44中被发现。CbtA/CbeA的两个同源TA位点也存在于K - 12的隐蔽原噬菌体中,分别是CP4 - 6中的YkfI/YafW和CP4 - 57中的YpjF/YfjZ。在本研究中,我们证明YkfI和YpjF抑制细胞生长并导致“柠檬形”细胞的形成。YkfI的长时间过量表达导致“葫芦形”细胞的形成并使细胞立即裂解。YafW和YfjZ可以中和YkfI或YpjF的毒性。此外,我们发现YkfI和YpjF在大肠杆菌中与细胞分裂蛋白FtsZ相互作用,但在枯草芽孢杆菌和肺炎链球菌中的异位表达并未导致“柠檬形”细胞的形成。而且,同时缺失所有三个毒素基因会降低对氧化应激的抗性,而缺失抗毒素基因则会增加早期生物膜的形成。总的来说,这些结果表明大肠杆菌中的同源IV型TA系统可能靶向大肠杆菌中的细胞分裂蛋白FtsZ,并且在枯草芽孢杆菌和肺炎链球菌中可能具有不同的生理功能。

https://cdn.ncbi.nlm.nih.gov/pmc/blobs/05b9/5371832/feddc11ac84c/toxins-09-00077-g001.jpg

文献AI研究员

20分钟写一篇综述,助力文献阅读效率提升50倍。

立即体验

用中文搜PubMed

大模型驱动的PubMed中文搜索引擎

马上搜索

文档翻译

学术文献翻译模型,支持多种主流文档格式。

立即体验