Lin M-C, Lin J-J, Hsu C-L, Juan H-F, Lou P-J, Huang M-C
Department of Otolaryngology, National Taiwan University Hospital, Hsin-Chu Branch, Hsinchu City, Taiwan.
Graduate Institute of Anatomy and Cell Biology, National Taiwan University College of Medicine, Taipei, Taiwan.
Oncogene. 2017 Jul 27;36(30):4243-4252. doi: 10.1038/onc.2017.8. Epub 2017 Mar 6.
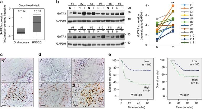
GATA binding protein 3 (GATA3) is indispensable in development of human organs. However, the role of GATA3 in cancers remains elusive. Hypoxia inducible factor (HIF)-1 plays an important role in pathogenesis of human cancers. Regulation of HIF-1α degradation is orchestrated through collaboration of its interacting proteins. In this study, we discover that GATA3 is upregulated in head and neck squamous cell carcinoma (HNSCC) and is an independent predictor for poor disease-free survival. GATA3 promotes invasive behaviours of HNSCC and melanoma cells in vitro and in immunodeficient mice. Mechanistically, GATA3 physically associates with HIF-1α under hypoxia to inhibit ubiquitination and proteasomal degradation of HIF-1α, which is independent of HIF-1α prolyl hydroxylation. Chromatin immunoprecipitation assays show that the GATA3/HIF-1α complex binds to and regulates HIF-1 target genes, which is also supported by the microarray analysis. Notably, the GATA3-mediated invasiveness can be significantly reversed by HIF-1α knockdown, suggesting a critical role of HIF-1α in the underlying mechanism of GATA3-mediated effects. Our findings suggest that GATA3 stabilizes HIF-1α to enhance cancer invasiveness under hypoxia and support the GATA3/HIF-1α axis as a potential therapeutic target for cancer treatment.
GATA结合蛋白3(GATA3)在人体器官发育中不可或缺。然而,GATA3在癌症中的作用仍不清楚。缺氧诱导因子(HIF)-1在人类癌症发病机制中起重要作用。HIF-1α的降解调控是通过其相互作用蛋白的协同作用来精心安排的。在本研究中,我们发现GATA3在头颈部鳞状细胞癌(HNSCC)中上调,并且是无病生存期差的独立预测因子。GATA3在体外和免疫缺陷小鼠中促进HNSCC和黑色素瘤细胞的侵袭行为。机制上,在缺氧条件下GATA3与HIF-1α直接结合,以抑制HIF-1α的泛素化和蛋白酶体降解,这与HIF-1α脯氨酰羟化无关。染色质免疫沉淀分析表明,GATA3/HIF-1α复合物结合并调控HIF-1靶基因,这也得到了微阵列分析的支持。值得注意的是,HIF-1α敲低可显著逆转GATA3介导的侵袭性,表明HIF-1α在GATA3介导作用的潜在机制中起关键作用。我们的研究结果表明,GATA3在缺氧条件下稳定HIF-1α以增强癌症侵袭性,并支持GATA3/HIF-1α轴作为癌症治疗的潜在治疗靶点。