Ajore Ram, Raiser David, McConkey Marie, Jöud Magnus, Boidol Bernd, Mar Brenton, Saksena Gordon, Weinstock David M, Armstrong Scott, Ellis Steven R, Ebert Benjamin L, Nilsson Björn
Hematology and Transfusion Medicine, Department of Laboratory Medicine, Lund University, Lund, Sweden.
Department of Medicine, Brigham and Women's Hospital, Harvard Medical School, Boston, MA, USA.
EMBO Mol Med. 2017 Apr;9(4):498-507. doi: 10.15252/emmm.201606660.
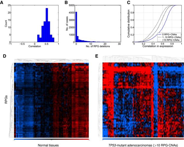
Heterozygous inactivating mutations in ribosomal protein genes (RPGs) are associated with hematopoietic and developmental abnormalities, activation of p53, and altered risk of cancer in humans and model organisms. Here we performed a large-scale analysis of cancer genome data to examine the frequency and selective pressure of RPG lesions across human cancers. We found that hemizygous RPG deletions are common, occurring in about 43% of 10,744 cancer specimens and cell lines. Consistent with p53-dependent negative selection, such lesions are underrepresented in -intact tumors ( ≪ 10), and shRNA-mediated knockdown of RPGs activated p53 in -wild-type cells. In contrast, we did not see negative selection of RPG deletions in -mutant tumors. RPGs are conserved with respect to homozygous deletions, and shRNA screening data from 174 cell lines demonstrate that further suppression of hemizygously deleted RPGs inhibits cell growth. Our results establish RPG haploinsufficiency as a strikingly common vulnerability of human cancers that associates with mutations and could be targetable therapeutically.
核糖体蛋白基因(RPGs)的杂合失活突变与人类和模式生物的造血及发育异常、p53激活以及癌症风险改变有关。在此,我们对癌症基因组数据进行了大规模分析,以研究RPGs损伤在人类癌症中的频率和选择压力。我们发现半合子RPG缺失很常见,在10,744个癌症标本和细胞系中约43%出现。与p53依赖的负选择一致,此类损伤在完整肿瘤中代表性不足(≪10),并且shRNA介导的RPGs敲低在野生型细胞中激活了p53。相比之下,我们在p53突变肿瘤中未观察到RPG缺失的负选择。RPGs在纯合缺失方面具有保守性来自174个细胞系的shRNA筛选数据表明,进一步抑制半合子缺失的RPGs会抑制细胞生长。我们的结果表明RPG单倍体不足是人类癌症中一种极为常见的脆弱性,与p53突变相关,并且在治疗上可能成为靶点。