Suppr超能文献

MLN64诱导与线粒体胆固醇含量增加相关的线粒体功能障碍。

MLN64 induces mitochondrial dysfunction associated with increased mitochondrial cholesterol content.

作者信息

Balboa Elisa, Castro Juan, Pinochet María-José, Cancino Gonzalo I, Matías Nuria, Sáez P J, Martínez Alexis, Álvarez Alejandra R, Garcia-Ruiz Carmen, Fernandez-Checa José C, Zanlungo Silvana

机构信息

Departamento de Gastroenterología, Facultad de Medicina, Pontificia Universidad Católica de Chile, Santiago, Chile.

Departamento de Gastroenterología, Facultad de Medicina, Pontificia Universidad Católica de Chile, Santiago, Chile.

出版信息

Redox Biol. 2017 Aug;12:274-284. doi: 10.1016/j.redox.2017.02.024. Epub 2017 Mar 2.

Abstract

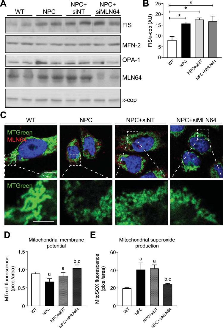
MLN64 is a late endosomal cholesterol-binding membrane protein that has been implicated in cholesterol transport from endosomal membranes to the plasma membrane and/or mitochondria, in toxin-induced resistance, and in mitochondrial dysfunction. Down-regulation of MLN64 in Niemann-Pick C1 deficient cells decreased mitochondrial cholesterol content, suggesting that MLN64 functions independently of NPC1. However, the role of MLN64 in the maintenance of endosomal cholesterol flow and intracellular cholesterol homeostasis remains unclear. We have previously described that hepatic MLN64 overexpression increases liver cholesterol content and induces liver damage. Here, we studied the function of MLN64 in normal and NPC1-deficient cells and we evaluated whether MLN64 overexpressing cells exhibit alterations in mitochondrial function. We used recombinant-adenovirus-mediated MLN64 gene transfer to overexpress MLN64 in mouse liver and hepatic cells; and RNA interference to down-regulate MLN64 in NPC1-deficient cells. In MLN64-overexpressing cells, we found increased mitochondrial cholesterol content and decreased glutathione (GSH) levels and ATPase activity. Furthermore, we found decreased mitochondrial membrane potential and mitochondrial fragmentation and increased mitochondrial superoxide levels in MLN64-overexpressing cells and in NPC1-deficient cells. Consequently, MLN64 expression was increased in NPC1-deficient cells and reduction of its expression restore mitochondrial membrane potential and mitochondrial superoxide levels. Our findings suggest that MLN64 overexpression induces an increase in mitochondrial cholesterol content and consequently a decrease in mitochondrial GSH content leading to mitochondrial dysfunction. In addition, we demonstrate that MLN64 expression is increased in NPC cells and plays a key role in cholesterol transport into the mitochondria.

摘要

MLN64是一种晚期内体胆固醇结合膜蛋白,与胆固醇从内体膜向质膜和/或线粒体的转运、毒素诱导的抗性以及线粒体功能障碍有关。尼曼-匹克C1缺乏细胞中MLN64的下调降低了线粒体胆固醇含量,这表明MLN64的功能独立于NPC1。然而,MLN64在维持内体胆固醇流动和细胞内胆固醇稳态中的作用仍不清楚。我们之前曾描述过,肝脏中MLN64的过表达会增加肝脏胆固醇含量并导致肝损伤。在此,我们研究了MLN64在正常细胞和NPC1缺乏细胞中的功能,并评估了MLN64过表达细胞是否表现出线粒体功能改变。我们使用重组腺病毒介导的MLN64基因转移在小鼠肝脏和肝细胞中过表达MLN64;并使用RNA干扰在NPC1缺乏细胞中下调MLN64。在MLN64过表达细胞中,我们发现线粒体胆固醇含量增加,谷胱甘肽(GSH)水平和ATP酶活性降低。此外,我们发现在MLN64过表达细胞和NPC1缺乏细胞中,线粒体膜电位降低、线粒体碎片化增加以及线粒体超氧化物水平升高。因此,NPC1缺乏细胞中MLN64的表达增加,其表达的降低可恢复线粒体膜电位和线粒体超氧化物水平。我们的研究结果表明,MLN64的过表达会导致线粒体胆固醇含量增加,进而导致线粒体GSH含量降低,从而引起线粒体功能障碍。此外,我们证明NPC细胞中MLN64的表达增加,并且在胆固醇转运到线粒体中起关键作用。

https://cdn.ncbi.nlm.nih.gov/pmc/blobs/35d6/5344325/4a5a4ab87b9f/fx1.jpg

文献AI研究员

20分钟写一篇综述,助力文献阅读效率提升50倍。

立即体验

用中文搜PubMed

大模型驱动的PubMed中文搜索引擎

马上搜索

文档翻译

学术文献翻译模型,支持多种主流文档格式。

立即体验