Lin Chien-Chin, Hsu Yueh-Chwen, Li Yi-Hung, Kuo Yuan-Yeh, Hou Hsin-An, Lan Keng-Hsueh, Chen Tsung-Chih, Tzeng Yi-Shiuan, Kuo Yi-Yi, Kao Chein-Jun, Chuang Po-Han, Tseng Mei-Hsuan, Chiu Yu-Chiao, Chou Wen-Chien, Tien Hwei-Fang
Department of Laboratory Medicine, National Taiwan University, Taipei, Taiwan.
Division of Hematology and Department of Internal Medicine, National Taiwan University, Taipei, Taiwan.
Haematologica. 2017 Jun;102(6):1044-1053. doi: 10.3324/haematol.2016.161257. Epub 2017 Mar 24.
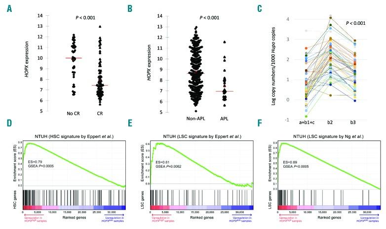
Homeodomain-only protein homeobox (HOPX) is the smallest homeodomain protein. It was regarded as a stem cell marker in several non-hematopoietic systems. While the prototypic homeobox genes such as the family have been well characterized in acute myeloid leukemia (AML), the clinical and biological implications of in the disease remain unknown. Thus we analyzed and global gene expression patterns in 347 newly diagnosed AML patients in our institute. We found that higher expression was closely associated with older age, higher platelet counts, lower white blood cell counts, lower lactate dehydrogenase levels, and mutations in , and , but negatively associated with acute promyelocytic leukemia, favorable karyotypes, double mutations and mutation. Patients with higher expression had a lower complete remission rate and shorter survival. The finding was validated in two independent cohorts. Multivariate analysis revealed that higher expression was an independent unfavorable prognostic factor irrespective of other known prognostic parameters and gene signatures derived from multiple cohorts. Gene set enrichment analysis showed higher expression was associated with both hematopoietic and leukemia stem cell signatures. While and family genes showed concordant expression patterns in normal hematopoietic stem/progenitor cells, their expression patterns and associated clinical and biological features were distinctive in AML settings, demonstrating to be a unique homeobox gene. Therefore, is a distinctive homeobox gene with characteristic clinical and biological implications and its expression is a powerful predictor of prognosis in AML patients.
仅含同源结构域的蛋白同源框(HOPX)是最小的同源结构域蛋白。它在多个非造血系统中被视为干细胞标志物。虽然诸如 家族等典型同源框基因在急性髓系白血病(AML)中已得到充分表征,但 在该疾病中的临床和生物学意义仍不清楚。因此,我们分析了我院347例新诊断的AML患者的 及全基因组表达模式。我们发现,较高的 表达与老年、较高的血小板计数、较低的白细胞计数、较低的乳酸脱氢酶水平以及 、 和 基因突变密切相关,但与急性早幼粒细胞白血病、良好的核型、 双突变和 突变呈负相关。 表达较高的患者完全缓解率较低,生存期较短。这一发现在两个独立队列中得到了验证。多因素分析显示,无论其他已知的预后参数以及来自多个队列的基因特征如何,较高的 表达都是一个独立的不良预后因素。基因集富集分析表明,较高的 表达与造血干细胞和白血病干细胞特征均相关。虽然 和 家族基因在正常造血干/祖细胞中表现出一致的表达模式,但它们在AML环境中的表达模式以及相关的临床和生物学特征却截然不同,表明 是一个独特的同源框基因。因此, 是一个具有独特临床和生物学意义的同源框基因,其表达是AML患者预后的有力预测指标。