Suppr超能文献

内皮细胞衍生的细胞外基质通过整合素-Src 信号促进肝细胞的代谢功能成熟。

Endothelial cell-derived matrix promotes the metabolic functional maturation of hepatocyte via integrin-Src signalling.

机构信息

Department of Cell Biology, Municipal Laboratory for Liver Protection and Regulation of Regeneration, Capital Medical University, Beijing, China.

出版信息

J Cell Mol Med. 2017 Nov;21(11):2809-2822. doi: 10.1111/jcmm.13195. Epub 2017 May 4.

Abstract

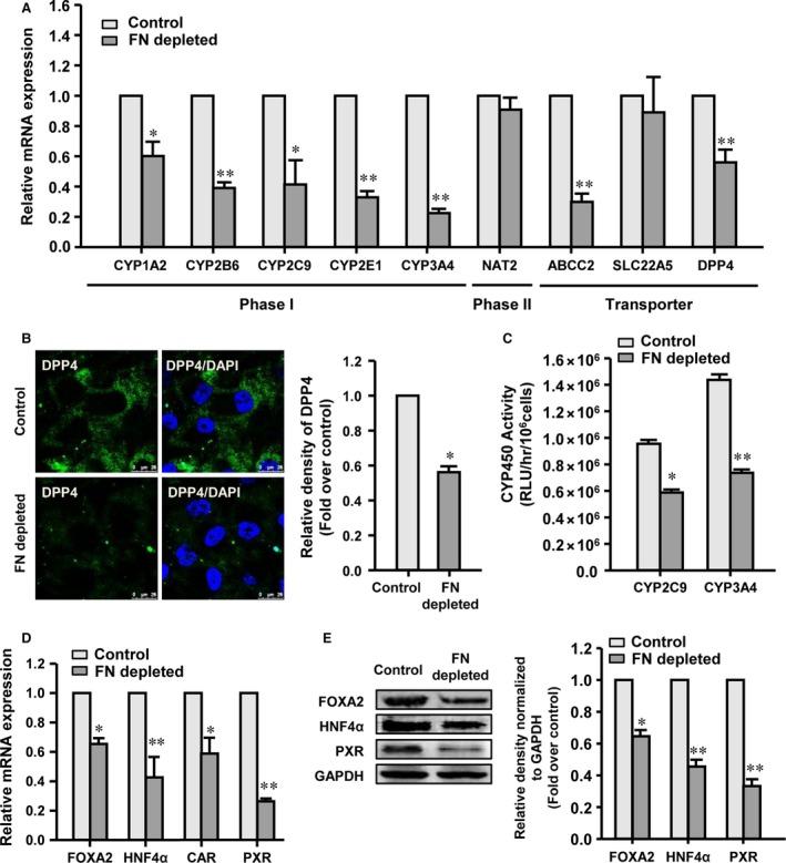
The extracellular matrix (ECM) microenvironment is involved in the regulation of hepatocyte phenotype and function. Recently, the cell-derived extracellular matrix has been proposed to represent the bioactive and biocompatible materials of the native ECM. Here, we show that the endothelial cell-derived matrix (EC matrix) promotes the metabolic maturation of human adipose stem cell-derived hepatocyte-like cells (hASC-HLCs) through the activation of the transcription factor forkhead box protein A2 (FOXA2) and the nuclear receptors hepatocyte nuclear factor 4 alpha (HNF4α) and pregnane X receptor (PXR). Reducing the fibronectin content in the EC matrix or silencing the expression of α5 integrin in the hASC-HLCs inhibited the effect of the EC matrix on Src phosphorylation and hepatocyte maturation. The inhibition of Src phosphorylation using the inhibitor PP2 or silencing the expression of Src in hASC-HLCs also attenuated the up-regulation of the metabolic function of hASC-HLCs in a nuclear receptor-dependent manner. These data elucidate integrin-Src signalling linking the extrinsic EC matrix signals and metabolic functional maturation of hepatocyte. This study provides a model for studying the interaction between hepatocytes and non-parenchymal cell-derived matrix.

摘要

细胞外基质(ECM)微环境参与调控肝细胞的表型和功能。最近,细胞衍生的细胞外基质被认为代表了天然 ECM 的生物活性和生物相容性材料。在这里,我们发现内皮细胞衍生的基质(EC 基质)通过激活转录因子叉头框蛋白 A2(FOXA2)以及核受体肝细胞核因子 4 阿尔法(HNF4α)和妊娠相关 X 受体(PXR)促进人脂肪干细胞来源的肝细胞样细胞(hASC-HLCs)的代谢成熟。降低 EC 基质中的纤连蛋白含量或沉默 hASC-HLCs 中的α5 整合素表达,均可抑制 EC 基质对Src 磷酸化和肝细胞成熟的影响。使用抑制剂 PP2 抑制 Src 磷酸化或沉默 hASC-HLCs 中的 Src 表达,也可减弱核受体依赖性 hASC-HLCs 代谢功能的上调。这些数据阐明了整合素-Src 信号通路将细胞外基质的外在信号与肝细胞的代谢功能成熟联系起来。本研究为研究肝细胞与非实质细胞衍生的基质之间的相互作用提供了模型。

https://cdn.ncbi.nlm.nih.gov/pmc/blobs/4659/5661128/63bd765fabd3/JCMM-21-2809-g001.jpg

文献AI研究员

20分钟写一篇综述,助力文献阅读效率提升50倍。

立即体验

用中文搜PubMed

大模型驱动的PubMed中文搜索引擎

马上搜索

文档翻译

学术文献翻译模型,支持多种主流文档格式。

立即体验