Gao Jian, Fan Minmin, Xiang Gang, Wang Jujuan, Zhang Xiong, Guo Wenjie, Wu Xuefeng, Sun Yang, Gu Yanhong, Ge Huiming, Tan Renxiang, Qiu Hongxia, Shen Yan, Xu Qiang
State Key Laboratory of Pharmaceutical Biotechnology, School of Life Sciences, Nanjing University, Nanjing 210093, China.
Department of Hematology, The First Affiliated Hospital of Nanjing Medical University, Nanjing 210029, China.
Cell Death Dis. 2017 May 4;8(5):e2765. doi: 10.1038/cddis.2017.159.
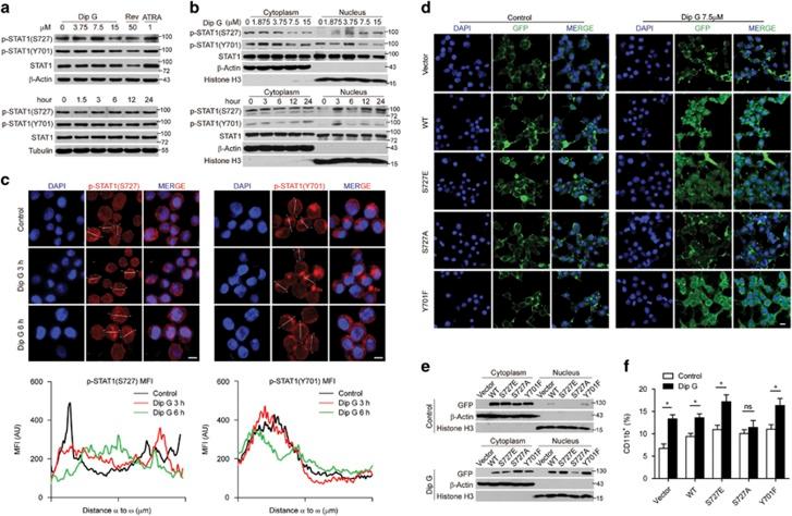
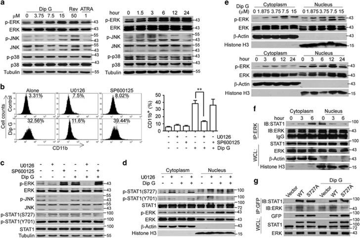
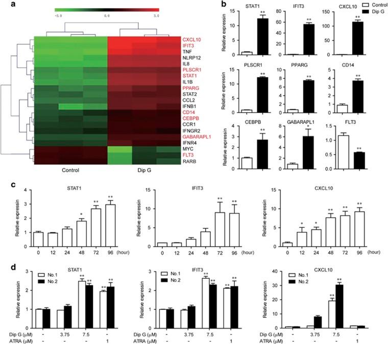
Exploration of a new differentiation therapy that extends the range of differentiation for treating acute myeloid leukemia (AML) is attractive to researchers and clinicians. Here we report that diptoindonesin G (Dip G), a natural resveratrol aneuploid, exerts antiproliferative activity by inducing G2/M phase arrest and cell differentiation in AML cell lines and primary AML cells. Gene-profiling experiments showed that treating human leukemia HL-60 cells with Dip G was associated with a remarkable upregulation of STAT1 target gene expression, including IFIT3 and CXCL10. Mechanistically, Dip G activated ERK, which caused phosphorylation of STAT1 at Ser727 and selectively enhanced the interaction of p-STAT1 (Ser727) and p-ERK, further promoting their nuclear translocation. The nuclear translocation of p-STAT1 and p-ERK enhanced the transactivation of STAT1-targeted genes in AML cells. Furthermore, in vivo treatment of HL-60 xenografts demonstrated that Dip G significantly inhibited tumor growth and reduced tumor weight by inducing cell differentiation. Taken together, these results shed light on an essential role for ERK-mediated nuclear translocation of p-STAT1 (Ser727) and its full transcriptional activity in Dip G-induced differentiation of AML cells. Furthermore, these results demonstrate that Dip G could be used as a differentiation-inducing agent for AML therapy, particularly for non-acute promyelocytic leukemia therapy.
探索一种能扩大分化范围以治疗急性髓系白血病(AML)的新型分化疗法,对研究人员和临床医生具有吸引力。在此我们报告,二氢吲哚宁G(Dip G),一种天然的白藜芦醇非整倍体,通过诱导AML细胞系和原发性AML细胞的G2/M期阻滞及细胞分化发挥抗增殖活性。基因谱实验表明,用Dip G处理人白血病HL-60细胞与STAT1靶基因表达的显著上调有关,包括IFIT3和CXCL10。从机制上讲,Dip G激活ERK,导致STAT1在Ser727位点磷酸化,并选择性增强p-STAT1(Ser727)与p-ERK的相互作用,进一步促进它们的核转位。p-STAT1和p-ERK的核转位增强了AML细胞中STAT1靶向基因的反式激活。此外,对HL-60异种移植瘤的体内治疗表明,Dip G通过诱导细胞分化显著抑制肿瘤生长并减轻肿瘤重量。综上所述,这些结果揭示了ERK介导的p-STAT1(Ser727)核转位及其在Dip G诱导的AML细胞分化中的完全转录活性的重要作用。此外,这些结果表明Dip G可作为AML治疗的分化诱导剂,特别是用于非急性早幼粒细胞白血病治疗。