Nah Jihoon, Yoo Seung-Min, Jung Sunmin, Jeong Eun Il, Park Moonju, Kaang Bong-Kiun, Jung Yong-Keun
Department of Biological Sciences, Seoul National University, 1 Gwanak-ro, Seoul, Gwanak-gu 151-747, Korea.
Cell Death Dis. 2017 May 25;8(5):e2822. doi: 10.1038/cddis.2017.71.
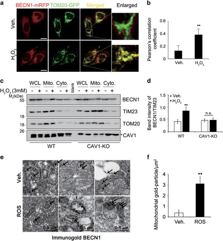
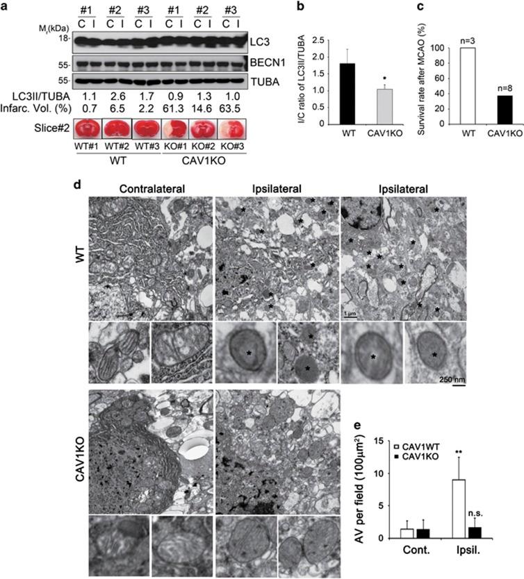
CAV1/Caveolin1, an integral membrane protein, is involved in caveolae function and cellular signaling pathways. Here, we report that CAV1 is a positive regulator of autophagy under oxidative stress and cerebral ischemic injury. Treatment with hydrogen peroxide enhanced autophagy flux and caused the localization of BECN1 to the mitochondria, whereas these changes were impaired in the absence of CAV1. Among many autophagy signals, only LC3 foci formation in response to hydrogen peroxide was abolished by CAV1 deficiency. Under oxidative stress, CAV1 interacted with a complex of BECN1/VPS34 through its scaffolding domain, and this interaction facilitated autophagosome formation. Interestingly, the phosphorylation of CAV1 at tyrosine-14 was essential for the interaction with BECN1 and their localization to the mitochondria, and the activation of autophagy in response to hydrogen peroxide. In addition, the expression of a phosphatase PTPN1 reduced the phosphorylation of CAV1 and inhibited autophagy. Further, compared to that in wild-type mice, autophagy was impaired and cerebral infarct damage was aggravated in the brain of Cav1 knockout mice. These results suggest that the phosphorylated CAV1 functions to activate autophagy through binding to the BECN1/VPS34 complex under oxidative stress and to protect against ischemic damage.
小窝蛋白1(CAV1/Caveolin1)是一种整合膜蛋白,参与小窝功能和细胞信号通路。在此,我们报告CAV1在氧化应激和脑缺血损伤下是自噬的正向调节因子。过氧化氢处理增强了自噬通量,并导致自噬相关蛋白1(BECN1)定位于线粒体,而在缺乏CAV1的情况下这些变化受到损害。在众多自噬信号中,只有CAV1缺陷消除了过氧化氢诱导的微管相关蛋白1轻链3(LC3)斑点形成。在氧化应激下,CAV1通过其支架结构域与BECN1/Ⅲ型磷脂酰肌醇3-激酶(VPS34)复合物相互作用,这种相互作用促进了自噬体的形成。有趣的是,CAV1酪氨酸14位点的磷酸化对于其与BECN1的相互作用、它们在线粒体的定位以及过氧化氢诱导的自噬激活至关重要。此外,蛋白酪氨酸磷酸酶1(PTPN1)的表达降低了CAV1的磷酸化并抑制了自噬。此外,与野生型小鼠相比,Cav1基因敲除小鼠脑内的自噬受损,脑梗死损伤加重。这些结果表明,磷酸化的CAV1在氧化应激下通过与BECN1/VPS34复合物结合来激活自噬,从而保护免受缺血损伤。